葡萄酒是以鲜葡萄或葡萄汁为原料,经过全部或部分发酵酿造而成,目洒精含量介于0%~15%的酒精饮品。葡萄酒营养丰富,保健作用明显,如加快新陈代谢、促进血液循环、防止胆固醇增加等。葡萄酒还具有利尿、激发肝功能和防止衰老的功效,是医治心脏病的辅助剂,同时还可预防坏血病、贫血、脚气病、消化不良和眼角膜炎等疾病。
葡萄酒的品种丰富,因葡萄的栽培、葡萄酒生产工艺条件的不同,产品风格各不相同。按色泽分类,葡萄酒可分为白葡萄酒、红葡萄酒、桃红葡萄酒。按含糖量分类,葡萄酒可分为干葡萄酒、半干葡萄酒、半甜葡萄酒、甜葡萄酒。按是否含二氧化碳分类,分为静态葡萄酒和气泡葡萄酒。按酿造方法分类,葡萄酒可分为天然葡萄酒、加强葡萄酒、加香葡萄酒和葡萄蒸馏酒;按酒精含量分类,葡萄酒可分为软饮料葡萄酒、起泡葡萄酒、加强葡萄酒/加度葡萄酒、加香料葡萄酒;按葡萄汁含量分类,葡萄酒可分为全汁葡萄酒和半汁葡萄酒;按葡萄来源分类,葡萄酒可分为家葡萄酒和山葡萄酒。

中国葡萄酒行业的市场规模
受海外直采比重增加和"零关税"政策等因素影响,葡萄酒进口成本降低,进口葡萄酒在市场上更具价格优势。同时,国外葡萄酒企业在酿造工艺和地理因素等方面具有先天优势,进一步提高了进口葡萄酒的性价比。在中国市场消费不断升级的背景下,进口葡萄酒以高性价比快速挤压国产葡萄酒市场份额。2018年中国葡萄酒进口量达73.0万干升,较 2014年增加了78.5%。虽然进口葡萄酒受葡萄酒行业调整的影响,在 2018年出现了小幅度下降的态势,但预计随着中国葡萄酒巨头对国外酒庄的并购整合,进口葡萄酒规模还将进一步提升。
而国产葡萄酒受进口葡萄酒的冲击、反"三公"消费和"双反"(反倾销、反补贴)调查等的影响,产量在经历2002年至 2012年十年的高速增长后,自 2013年开始呈现逐年下降的态势。2018年中国葡萄酒产量达 62.9万干升,同比下降37.2%,较2014年减少了53.2万干升(见图 2-2)。

受益于中国葡萄酒消费量的持续增加及消费者对于葡萄酒饮用的认可,中国葡萄酒行业市场规模呈现持续增长的态势。2014年至 2018年,中国葡萄酒行业市场规模由665.0 亿元增长至 902.2 亿元,年复合增长率为 7.9%。在未来五年中,中国经济大环境趋向稳定、葡萄酒文化进一步普及,中国葡萄酒行业市场规模也将稳步增长,预计市场规模将在 2023年增长至1,350.4亿元人民币,年均复合增长率为8.4%(见图 2-3)。
2018年以后中国葡萄酒行业规模增长依据包括但不限于以下因素∶(1)中国葡萄酒人均消费量增长潜力较大。2018年,全球烈酒和葡萄酒消费比例约为 1∶1,而在中国这个比例约为 7∶1,中国人均葡萄酒年消费量不足 1.5 升,而美国人均葡萄酒年消费量已超过 10升。随着中国国民收入水平的不断提高,更多的中国消费者追求健康、时尚的生活方式,中国消费者将会更加青睐与消费潮流契合的葡萄酒,从而持续不断地扩大对葡萄酒的需求,中国葡萄酒行业具有巨大的市场发展潜力;(2)以张裕、长城等为代表的中国葡萄酒行业头部企业,开始结合中国消费者消费习惯、饮食特点、酒文化特色,开展本地化葡萄酒文化建设与宣传,以及一大批精品酒庄相继建成,并逐步进入到运营阶段,中国葡萄酒将出现新的转机。

中国葡萄酒行业发展历程
中国葡萄酒行业的发展主要经历了行业形成阶段、行业发展阶段、快速发展阶段和行业调整阶段四个阶段,现正处于行业调整阶段。
行业形成阶段(1945年-1997年)
1945年8 月 24 日烟台解放,濒临破产的烟台张裕酿酒公司得以重生,葡萄酒行业也开始恢复发展。1953 年,全国税法会议上提出"限制高度酒,提倡低度酒,压缩粮食酒,发展葡萄酒",还规定葡萄酒可享受免税待遇,政府通过在政策上给予优惠促进了中国葡萄酒经济的发展。
1954年,中国第一个五年计划将葡萄酒建设纳入国家 156 项重点建设的项目之一。期间,自行设计、自行施工、自行配套设备的专业葡萄酒生产厂——北京东郊葡萄酒厂诞生。随后,一大批葡萄酒厂相继建立,张裕、青岛葡萄酒厂等还进行了大规模的扩建工程,葡萄酒行业不断发展壮大,极大地调动了地方经济建设的积极性。此外,农业部门还积极开展了葡萄品种栽培、品种改良、单品种酿酒试验,并对全国葡萄种植区进行了调查、考核,选择出渤海湾、河北、西北等十余个适宜的葡萄栽培区,葡萄酒产区的雏形基本形成。
行业发展阶段(1978年-1988年)
1978年,长城葡萄酒公司(中粮酒业前身)成功研制出了中国第一瓶全汁干红葡萄酒,并向全行业输出技术推广,拉开了中国现代葡萄酒行业发展的序幕。
1987年,全国酿酒工业会议提出了饮料酒发展的四个转变,为葡萄酒的发展创造了机遇,葡萄酒产业呈现快速增长的势头。但在该阶段,由于消费者较为青睐带有甜味的半汁酒,对酸而干涩的干葡萄酒的接受度较低。在行业产量快速增长的同时,生产的葡萄酒产品仍主要以质量相对较低的半汁酒、全汁酒为主,给葡萄酒行业的持续发展埋下了隐患。
1989年之后,葡萄酒行业因缺乏行业规范,假、劣酒横行,在一系列质量问题爆发后,整个行业产销量开始下滑。1994年,《葡萄酒》标准出台,取消了半汁酒的生产。此后,中国葡萄酒消费趋势从半汁酒向干葡萄转变。在转变前期,消费者误以为干红葡萄酒是添加色素生产的,因此偏好干白葡萄酒。在此背景下,从法国引进干白酿造技术的王朝酒业以及技术实力雄厚的长城葡萄酒公司迅速崛起,大量适合酿造干红葡萄酒的葡萄树也被砍伐用于种植适合酿造干白葡萄酒的葡萄树品种。
1996 年左右,在媒体的引导下消费者开始转向干红葡萄酒消费,张裕适时推出了解百纳干红葡萄酒,驶上了发展的快车道。
快速发展阶段(1999-2012 年)
2002 年底,中国政府参照国际葡萄就标准发布了《中国葡萄酿酒技术规范》,对葡萄酒酿造的资源、辅料、工艺等都做了明确的技术性规定,并取消了半汁酒的生产和流通。中国葡萄酒市场得以肃整,市场开始恢复增长,近 10家企业产量过万吨。2003 年,国产葡萄酒凭借渠道成本优势迅速占领市场,张裕、王朝、长城形成中国葡萄酒行业三巨头,威龙、莫高、中葡等紧随其后。2004 年,进口葡萄酒的关税由 41.6%下降到14.0%,进口洒大举涌入中国市场。2006 年,中国开始实施《消费税管理办法(试行)》,进口葡萄酒的在国内的消费税可用进口环节已纳的消费税抵减,进口葡萄酒的成本进一步降低,旧日世界、新世界葡萄酒先后进入中国。
1999 年至 2012 年,中国葡萄酒行业年平均销售收入增速高达22%,利润总额年平均增速达到 26%,中国葡萄酒行业经历了整整14年的高速增长。尤其在 2012 年行业整体利润率创下历史新高,利润率增速达到52.4%。
行业调整阶段(2013年至今)
2013年起,随着中国宏观经济增速放缓、国家限制"三公消费"、"八项规定"等有关政策规定的出台,中国高端葡萄酒消费需求大幅减弱。同时,受海外直采比重增加、"零关税"政策等的影响,进口葡萄酒快速挤压中国葡萄酒市场份额。中国葡萄酒行业和葡萄酒企业开始对自身发展进行理性反思与重新认知,从行业发展理念、产业经济结构、市场营销推广、文化体系建设以及消费价值认知等都开始进行重新变革与战略调整。从 2013年开始,国产葡萄酒呈现逐年下滑趋势。在 2017年至 2018年,国产葡萄酒产量和葡萄酒行业销售收入呈现双下降的态势。在 2018年,中国葡萄酒行业的产量和销售收入分别为 62.9万千升和 288.5亿元,较2017年分别下降了37.2%和31.5%。
中国葡萄酒行业产业链分析
中国葡萄酒行业的产业链主要分为 3 个部分。中国葡萄酒行业产业链上游主体为酿酒葡萄的种植,包括霞多丽、赤霞珠等葡萄酒主要原材料的研究及种植;中游为葡萄酒生产,涉及的工序包括破皮及去梗、发酵、酿造、无菌过滤、瓶装等;下游涉及零售渠道和消费者,葡萄酒产品通过超市、餐厅、酒吧、酒店及线上平台等渠道流向终端消费者(见图 2-4)。

上游分析
中国葡萄酒行业产业链上游主体为酿酒葡萄的种植。葡萄酒行业素有"七分在原料、三分在酿造"的说法,由此可见,葡萄酒的技术关键在于原料酿酒葡萄的种植及葡萄酒的酿造工艺。其中,酿酒葡萄的种植主要受地域环境、葡萄品种及种植技术的影响。
酿酒葡萄是与地域环境关联性极强的产品,其质量、特征、特色受产区的光照、温度雨水、土壤等因素影响较大。葡萄喜光,日照不足时,易造成开花期花冠脱落不良,受精率低,但光照太强时,在葡萄的硬核期容易发生日灼病。葡萄成熟需要一定的积温,温度过低容易冻伤和发育不良。葡萄不喜水,生长后期或结果期,根部需水较少,过多的雨水容易造成根部腐烂,从而导致葡萄品质下降和疾病的发生。葡萄种植土壤以壤土及细砂质壤土为最好,主要是与其根系的发育有关,根系越发达则果实的质量越好。而纬度大致可决定光照和温度,可见纬度是决定葡萄种植的一个重要因素。
中国的葡萄酒产区纬度基本分布在北纬 38°至53°之间,但由于受土壤和气候的影响,分布较为分散,多以河谷、坡地为主。中国地域广阔,适合种植酿酒葡萄的地区也相对较多,目前已形成*疆新**、甘肃省威武、河北昌黎、东北、山东胶东半岛、山西省清徐、宁夏贺兰山及西南地区八大葡萄酒产区。
在葡萄品种方面,酿酒葡萄品种单一。红葡萄品种所酿的葡萄酒占整个葡萄酒市场的80%,白葡萄品种约占20%。红葡萄品种中,主要以赤霞珠品种为主,其占比达60%,其次是梅鹿辄。而白色品种中,霞多丽的占比超过 70%。中国酿酒葡萄品种单一与中国种植区域的气候和土壤类型多元化并不相符,这导致了中国种植葡萄质量低、产区风格不明显、产品雷同。随着政府不断加大对酿酒葡萄的政策支持力度,大量引进、栽培世界名贵酿酒葡萄品种苗木,酿酒葡萄的种植面积将不断扩大,为中国酿造高档葡萄酒奠定原料基础。
在种植技术方面,基于 GPS技术的自动灌溉机和施肥机的应用,实现定量灌溉施肥,实时监控水肥比例,充分提高养分利用率;气压调节箱的应用实现了叶子中水分状态的实时监测;通过数字屈光仪可直接测算葡萄果实中的糖分,把握最佳采摘时机,及时采收,让酿酒葡萄在最适宜的时刻进行酿造生产;葡萄采摘机的逐步应用,有效降低工人劳动强度和生产成本。
中游分析
中国葡萄酒行业产业链的中游为葡萄酒生产,涉及的工序包括破皮及去梗、发酵、酿造、无菌过滤、瓶装等。现阶段,大型葡萄酒生厂商的生产虽已广泛采用机械化工艺,但在发酵、酿造等重要环节难以完全标准化,大程度依赖酿酒师、调酒师、品酒师的个人判断和感官认知。酿酒师的酿造技艺赋予了葡萄酒独一无二的风味和口感,不同的酿酒师在酿酒过程中对葡萄色泽、风味表现和结构的把控,对最终葡萄酒的品质影响较大。
而调酒师需要掌握各种酒的产地、制作工艺、物理特点和口感特性等,然后根据这些特性进行缺陷弥补、优势增强,还要创造性的设计出风格特点明显、被广大消费者所喜爱的产品。品酒师则是酒体质量的把关者,是品鉴、评价、鉴定酒类产品的标尺。在国外,知名酒评家对葡萄酒做出的评价和给出的分数,可左右某款产品甚至某品牌在市场上的价格表现。由此可见,行业内优秀的酿酒师、调酒师、品酒师能影响到葡萄酒的品质及市场表现,议价能力较高。
在葡萄酒酿造工艺方面,国内外企业差距不大。中国部分葡萄酒生厂商通过借鉴学习国外先进经验以及引进国外优秀酿酒人才的方式不断提高企业葡萄酒的酿造水平,通过学习、交流和研究的方式有效提高设备管理水平及创新能力,目前中国葡萄酒的破皮及去梗、发酵、无菌过滤等酿造工艺与国外相比无明显差距。
此外,葡萄酒的生产具有明显的区域性和季节性。酿酒葡萄在每年的9至10月份成熟,酿酒葡萄生长的季节性特征导致葡萄原酒的发酵、酿造具有明显的季节性。此外,由于葡萄酒酿造工艺的要求,酿酒葡萄在产地采摘后会尽快进入压榨、发酵环节,因此葡萄酒高产地区主要集中在酿酒葡萄种植大省,如山东、河北等省份。
下游分析
中国葡萄酒行业产业链下游涉及零售渠道和消费者。葡萄酒的零售模式主要包括以下三种∶(1)分销商模式,中国葡萄酒市场拥有超过1万名葡萄酒分销商,大部分葡萄酒(尤其是国外品牌葡萄酒)大多采用分销商销售的模式销售其产品,中国葡萄酒市场主要分销商包括圣皮尔、桃乐丝、骏德、华致酒业及也买酒等;
(2)直销模式,葡萄酒生产企业通过直派或在当地招聘人员组建直系销售网络,直接给零售商供货。该种营销模式取消了中间环节,降低了销售渠道的成本,但需要企业投入更多的精力去管理渠道,对企业l的资金、营销策略及人员管理方面要求较高;
(3)电商模式,葡萄酒行业的电商平台大致可分为专业葡萄酒电商(如也买酒、酒美网、品尚红酒网等)、酒类综合电商(如酒仙网、网酒网、中酒网等)、综合性电商平台(京东、天猫等)、企业自建线上销售网站(如张裕、建发等)。
虽然近两年来,线上酒水消费人数和消费金额均保持着 40%左右的年增长率持续上涨,但总体而言商超仍是葡萄酒主要的购买渠道,其次是酒洒类专卖店。在葡萄酒的消费者中,18至35岁的消费者占比超过 80%,消费者群体呈现年轻化的趋势。
中国葡萄酒驱动及制约因素
驱动因素
国家政策红利推动行业发展
中国工信部、商务部、中国酒业协会等部门相继出台了一系列葡萄酒行业的行业政策,不断加强葡萄酒生产加工行业管理,规范行业投资行为,引导产业合理布局,保障产品质量安全,促进葡萄酒行业健康有序的发展(图 3-1)。
2014年6月,商务部发布了《关于做好2014年商务系统食品安全工作的通知》,提出加快推进酒类流通法规标准建设,加强酒类流通行业规划引导,培育现代流通主体,发展新型流通模式,推动酒类流通体系转型升级,不断提升中国酒类流通的组织化程度和现代化水平,并深化酒类流通电子追溯建设,支持酒类企业开展国际合作。
2016年 4 月,中国酒业协会发布了《中国酒业"十三五"发展指导意见》,,明确提出到 2020年葡萄酒产量达 160万升,葡萄酒行业销售收入达650亿元,并实现酿酒葡萄的品种区域化和个性化,酿酒葡萄栽培技术标准化,酿酒葡萄栽培机械设备的研发与产业化,建立酿酒葡萄种植示范基地。
2017年5 月,国家发改委和工信部联合发布《食品工业十三五发展规划》,针对葡萄酒行业提出注重葡萄酒原料基地建设,逐步实现产品品种多样化,促进高档、中档葡萄酒和佐餐酒同步发展。

葡萄酒产区政府也纷纷出台鼓励区域葡萄酒产业发展的政策,积极推动了葡萄酒产业的发展。2016年3月,宁夏回族自治区印发了《贺兰山东麓葡萄产业园区管委办公室、自治区财政厅关于创新财政支农方式加快葡萄产业发展的扶持政策暨实施办法》,从产品宣传、技术创新、人才引进、基地建设、配套服务等方面进行大力财政支持,有效地推动了当地葡萄产业的发展。
2017年4月,宁夏回族自治区人民政府印发了《宁夏回族自治区"十三五"工业发展及两化融合发展规划》,提出要做优、做强包括葡萄酒在内的四大主导产业。2018年6月,山东省烟台市财政局与市经济和信息化委员会联合印发了《烟台市果蔬加工及葡萄酒产业集群转型升级专项资金管理使用暂行办法》,明确指出重点支持包括葡萄酒在内的五大领域的发展。此外,山东、北京、河北、甘肃、*疆新**、内蒙古等省市,也相继出台税收减免和农业补贴的产业政策,积极推进酿酒葡萄基地的规范化、标准化种植,鼓励企业走出去开拓市场,树立品牌。
居民可支配收入持续增长
居民可支配收入的持续增长是葡萄酒行业快速发展的重要基础。2014年至 2018年,中国居民人均可支配收入由20,167.1元增加至 28,228.0元,年复合增长率为 8.8%(见图3-2)。居民人均可支配收入的持续增长,意味着居民具备经济实力去消费葡萄酒产品,这为葡萄酒销售提供了更大的市场空间。
伴随着全民健康意识和消费理念逐渐发生转变,科学饮酒、健康饮酒的理念逐渐被中国消费者所认同。与众多酒类产品相比,葡萄酒具有低酒精度的特点,并且富含花青素、白藜芦醇、铜、锰、碘、维生素等多种对人体健康有益的微量元素及物质。在适量饮用的条件下,葡萄酒具有降血脂、预防癌症,开胃健脾、排毒养颜等功效,被誉为十大保健食品之一。随着居民消费水平的不断提高,居民对健康的诉求日益加深,葡萄酒将取代部分烈酒成为酒类消费新趋势。
图 3-2中国居民人均可支配收入,2014-2018年

葡萄酒消费习惯逐渐形成
随着葡萄酒消费习惯的不断形成,葡萄酒行业的消费量将进一步提升。葡萄酒被称为继英语之后的"第二种国际交际语言",且这种观点正被更多的中国消费者所认可。葡萄酒特有的色泽、饮酒器具及品酒环境,使葡萄酒已超出商品的范畴,带给消费者更多的情感、文化与品味的溢出效应,品味葡萄酒已经成为文化和时尚生活态度的一种象征。葡萄酒作为高雅的象征迎合了新富阶层追求时尚、奢侈消费的需求。
此外,随着近五年来进口葡萄酒大量涌入中国市场,加速了葡萄酒文化的传播和消费者的培育,从而拓宽了葡萄酒市场的空间。品鉴会、会所、俱乐部、酒庄体验、西餐会、品酒会等各式各样的体验式活动向消费者展示葡萄酒文化,传播葡萄酒知识,展示葡萄酒的魅力,为葡萄酒行业营造良好的消费环境和氛围。
制约因素
产品结构失衡,个性风格缺失
中国酿酒葡萄品种单一化导致葡萄酒风格的同质化,与葡萄酒个性化和多样化的产品属性不相符,也使得中国地域广、气候复杂多样的特色优势难以发挥,不利于中国葡萄酒行业的持续发展。
中国幅员辽阔,地大物博,多样化的气候为中国葡萄酒行业的发展提供了得天独厚的自然优势。但中国葡萄洒企业在种植上主要以红葡萄品种为主,红葡萄品种所酿的葡萄酒占整个葡萄酒市场的 80%,且在红葡萄品种中赤霞珠品种的占比达 60%,品种较为单一。中国酿酒葡萄品种单一导致了中国葡萄产区酒种单一,风格同质化。目前,中国多数较有名气的葡萄酒企业都以干红葡萄酒为拳头产品,白葡萄酒、半干/半甜的优质红(桃红)葡萄酒、纯汁发酵气泡酒等酒种稀少,天然甜酒、雪丽酒等低度葡萄酒品种尚待开发,难以满足消费者多样化的消费需求。
进口葡萄酒的持续冲击
2012年和 2015年,中国先后分别对新西兰和智利进口葡萄酒实施零关税,新西兰和智利进口葡萄酒仅需缴纳 10%的消费税和16%的增值税。2018 年起,格鲁吉亚进口葡萄酒也加入零关税队伍。2018年5月,中国进口葡萄酒总税收从48.2%下降至 46.9%。2019年1月起,根据中澳自贸协定,中国进口澳大利亚葡萄酒的关税降至零。关税优惠政策的实施,促使进口葡萄酒大量进入中国市场,导致进口葡萄酒的竞争进入白热化阶段。同时,进口葡萄酒凭借价格、品质、口味等优势不断抢占国产葡萄酒市场份额,对国产葡萄酒的发展造成较大的冲击。2014年至2018年,中国葡萄酒进口量由40.9万千升增长至73.0万千升,年复合增长率为 15.6%,进口金额也由 22.1亿美元增长至39.1亿美元,年复合增长率为 15.3%,与国产葡萄酒产量的下滑形成鲜明的对比(见图 3-3)。

食品安全问题屡禁不止
葡萄酒作为一种饮品,产品安全关系到居民的生命健康。随着食品安全事件的频发,食品安全日益引起政府和广大消费者的高度重视。当前,部分葡萄酒生产商急功近利,未能按照工艺要求操作、质量标准加工生产或采用质次价低的原料进行生产,严重影响产品质量。
此外,少数商家为了获取暴利,在市面上销售假酒,对葡萄酒行业的发展造成了严重的负面影响,影响葡萄酒行业健康发展。
2017 年 12 月,大连市公安局侦破了一起特大生产销售假冒红酒案件,其中以生产和销售奔富、拉菲系列假冒红酒居多,涉案 15个省,涉案人员 69人,涉案金额3亿余元。2018年1月,国家质检总局对北京等14个省、自治区、直辖市79家企业生产的 93种葡萄酒产品进行抽检,合格产品 82种,产品抽样合格率为88.2%。抽检存在的问题主要有酒精度不符合标准要求、标签标识不规范、违规使用食品添加剂等。
2018年 10月,吉林省市场监督管理厅对酒类等4类120批次样品进行抽检,发现吉林市昌邑区多又惠超市销售的标称吉林市東津食品有限公司生产的紫情人葡萄酒(葡萄酒)不合格∶酒精度检出值4.5%vol,标准规定为6.0至8.0%vol;苯甲酸及其钠盐(以苯甲酸计)检出值0.130g/kg,标准规定为不得检出;糖精钠(以糖精计)检出值0.0146g/kg,标准规定为不得检出。
葡萄酒产品质量不合格事件的频发,不仅对消费者的健康构成严重威胁,还致使消费者对葡萄酒产品产生信任危机,导致购买意愿下降,不利于葡萄酒行业的健康发展。
中国葡萄酒行业政策及监管分析
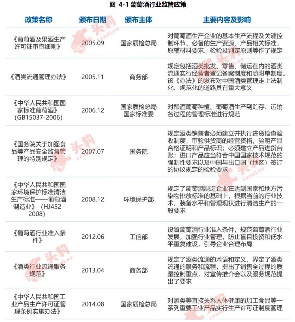
《中华人民共和国食品安全法》和《中华人民共和国产品质量法》是葡萄酒行业遵循的基本法律,《国务院关于加强食品等产品安全监督管理的特别规定》、《葡萄酒行业准入条件》及《酒类流通管理办法》等构成了葡萄酒行业的法规体系。此外,商务部、环境保护部等部门通过发布相关政策、法规,共同构成对葡萄酒行业的监管体制(见图 4-1)。
2007年7月,国务院发布了《国务院关于加强食品等产品安全监督管理的特别规定》,规定酒类销售者必须建立并执行进货检查验收制度,审验供货商的经营资格,验明产品合格证明和产品标识;酒类销售者必须建立产品进货台账;进口产品应当符合中国国家技术规范的强制性要求以及中国与出口国(地区)签订的协议规定的检验要求。
2008 年 12 月,环境保护部发布了《中华人民共和国国家环境保护标准清洁生产标准葡萄酒制造业》,规定了葡萄酒制造企业在达到国家和地方污染物排放标准的基础上,本根据当前的行业技术、装备水平和管理现状进行清洁生产的一般要求。
2014年8月,国家质检总局发布了《中华人民共和国工业产品生产许可证管理条例实施办法》,对酒类等直接关系人体健康的加工食品等一系列重要工业产品实行生产许可证制度管理。

中国葡萄酒行业市场趋势
收购国外酒庄渐成风潮
原材料生产是葡萄酒制造的核心环节,原材料已成为葡萄酒行业竞争的关键。虽然目前中国葡萄酒原材料种植基地面积在不断增长,但总体而言,优质、风格独特的葡萄酒原材料种植基地较少。因此,葡萄酒企业纷纷通过资本的力量"跑马圈地",通过收购国外酒庄打通上游原材料资源。
部分葡萄酒企业收购国外酒庄除了掌握原材料资源外,还与其国际化战略相关。以张裕为例,其通过收购国外酒庄,进军海外市场,整合渠道资源布局。2013年到 2018年,张裕先后收购了法国富郎多干邑酒庄、西班牙里奥哈爱欧公爵酒庄、法国波尔多蜜合花酒庄、智利卡萨布兰卡谷魔狮酒庄、澳大利亚歌浓酒庄五个酒庄。收购完成后,张裕可调配全球资源,整合全球营销渠道,为全球消费者提供各具特色的葡萄酒产品。
此外,中国的枸杞酒生产企业、白酒生产企业等也纷纷收购国外酒庄,酒庄投资热潮兴起,葡萄酒行业竞争日益激烈。2012年2月,中国枸杞酒的代表性企业宁夏红集团收购了法国大慕爱酒庄。2013年 4 月,茅台集团完成了法国海马酒庄的相关收购程序。2013年底,青青稞酒以1,500万美元收购了美国马克斯威酒庄。2016年5月,东花冠集团投资贝尔维德尔酒庄的协议签署仪式于澳大利亚举行。2018年1月,洋河集团以6,600 万美元(折合4.3 亿人民币)收购智利 VSPT集团12.5%的股权。
小产区模式成为葡萄酒行业发展方向
小产区模式是指在特定区域发展具有独特品种、特殊品质的特色产品。目前中国葡萄酒行业的小产区模式的发展尚属于起步阶段,未来发展潜力巨大。
随着社会消费水平的不断提升,消费者对葡萄酒的认识不断加深,国产葡萄酒产品同质化的问题日益突出。而"产区决定风格"一直是葡萄酒行业的金科玉律,风格独特的葡萄酒品牌往往产至于特点鲜明的产区。中国葡萄酒行业要摆脱产品同质化的局面就要先摆脱已有的葡萄酒产区经营模式,重视原料基地的建设,强化产区地缘品牌的建设,培育出更多的优质小产区,实现酿酒原料多样化、优质化,为葡萄酒产品优质化、多样化、个性化奠定基础。
在传统葡萄酒生产国家,生产优质高端的小产区葡萄酒对产区土壤、降水、光照等气候特点和酿造工艺要求极其严苛,通过产区条件和酿造技术的完美结合才能生产出独具特色的小产区葡萄酒。鉴于国外的发展经验,中国玛纳斯、秦皇岛等葡萄酒产区正逐步开展小产区模式的建设。
随着消费者对高品质、差异化特色产品的需求与日俱增,风土、特色鲜明的小产区和小产地葡萄酒的优势逐步凸显,这种优势也正逐步得到更多消费者的认可和青睐。因此,小产区模式是一个具有潜力的产业发展方向,也是行之有效的品牌推广策略。
小包装渐成热潮
近两年来,更多的国产葡萄酒企业注重产品结构的调整,187毫升、200毫升或 375毫升的小瓶葡萄酒的推出,满足了消费者多样化的消费需求,渐成主流之势。
传统的葡萄酒包装大部分为 750 毫升玻璃瓶,消费者打开一瓶葡萄酒,通常很少一次饮用完毕,开瓶后的葡萄酒需要妥善储藏,若储藏不当品质和味道就会发生变化,导致浪费。
小瓶葡萄酒更便于外出携带,同时也提供给消费者更多选择,如根据自身洒量、饮用人数和场合等差异选择更适合的容量。小瓶装的葡萄酒也意味着可不受常规红酒礼仪限制,其饮用更像是一种即兴饮料,备受消费者青睐,渐成主流之势。目前,烟台产区的中粮长城、君顶、国宾、时代庄园、苏格兰等企业、酒庄,*疆新**产区的丝路酒庄、国菲酒庄,宁夏产区的阳阳国际酒庄、罗山酒庄,四川产区的神沟九寨红等酒庄、企业都相继推出了小瓶葡萄酒,葡萄酒小包装化趋势明显。
中国葡萄酒行业竞争格局
竞争格局分析
从产区分布情况分析,中国酿酒葡萄酒产区主要集中在北纬 38°至 53°,分布在华北地区、沿海一带、*疆新**、甘肃等地,且已形成*疆新**、甘肃省威武、河北昌黎、东北、山东胶东半岛、山西省清徐、宁夏贺兰山及西南地区八个葡萄酒产区。其中,张裕、威龙、长城等龙头企业均位于昌黎产区(见图6-1)。

从主要参与者分析,在张裕、通葡股份、威龙股份、西部创业、通天酒业、中葡股份、莫高股份、楼兰酒庄、怡园酒庄、芳香酒庄、伊珠股份、法塞特酒这13家国产葡萄酒上市公司和新三板挂牌公司中,根据12家公司 2018年的数据显示(原歌酒庄未披露),7家企业利润呈现负增长态势,1家企业亏损,且亏损金额大于2017年,葡萄酒行业出现下滑的态势得以证实。在利润负增长的7家企业中,有6家企业负增长在两位数以上。在营收方面,有4家企业出现负增长。尽管2018年葡萄酒行业的总体情况不佳,但作为行业龙头的张裕仍保持营收、利润双增长。2018年,张裕的净利润增长了1.1%,营收提升了4.3%。(见图6-2)。

针对行业下滑的现状,部分葡萄酒企业在 2018年主动进行结构调整,通过对产品线进行瘦身、强化大单品、多产区布局的方式应对行业的变化。其中张裕在 2018年已完成大单品的全面升级,产品和渠道更为聚焦;威龙股份强化C18、C10系列有机大单品打造,同时推出了相对高端的澳洲单蔓有机 A30、A20系列,,应对消费者对有机酒口感多元化、品牌集中化的需求;楼兰酒庄实施古堡系列与深根系列为主线的大单品策略;怡园酒庄不仅拥有山西太谷酒庄,还斥资在宁夏建立了宁夏怡园酒庄,打造"双酒庄"的战略,以保证品质与产能。
葡萄酒企业分析
法塞特酒庄
企业简介
宁夏法塞特葡萄酒庄股份有限公司(简称∶法塞特酒庄)成立于 2000年8月,旗下拥有宁夏圣路易·丁葡萄酒庄(有限公司)、青铜峡市汇德农林科技有限公司、宁夏圣路易·丁葡萄酒庄销售有限公司、银川三十八度葡萄庄园有限公司四个子公司,业务涵盖葡萄、枣树种植、葡萄酒的酿造、销售和观光旅游等(见图 6-3)。法塞特酒庄致力于成为中国葡萄酒市场上第一家高端私人订制酒庄。公司葡萄酒的生产从种植、采收、酿酒到装罐全产业链秉承"有机"理念,生产的葡萄酒的原料采用从法国、意大利等著名葡萄酒生产国引进的世界名贵葡萄品种。

主要产品
法塞特酒庄的产品有葡萄酒、红枣、红提葡萄以及酿酒葡萄四类。红枣、红提葡萄以及酿造葡萄属于附加产品,法塞特酒庄的产品主要以葡萄酒为主,葡萄酒产品又以"黄羊滩"和"法塞特"这两个品牌为主。其中,"黄羊滩"是法塞特酒庄在市场上最高端的葡萄酒品牌,主要面向生活品位较高、时尚稳重的政务、商务人士。"法塞特"是法塞特酒庄在市场上中高端的葡萄酒品牌。"法塞特"品牌的葡萄酒是企业家的私人定制酒,其可根据消费者的特定需求来进行市场营销组合,以满足每位消费者的特定需求。
企业优势
(1) 品牌优势
法塞特酒庄以"坚守诚信为本、品质铸就品牌,独特优质服务、特色赢得市场"为经营理念,严格控制产品质量,坚持两棵树一瓶酒的核心理念,使产品有着强大的发展能力和品牌优势,历年来获得了多项国内外奖项。2013年,在香港举办的首届中国精品葡萄酒挑战赛中,"法塞特 2010晚采赤霞珠干红葡萄酒"夺得了冠军;2014年,法塞特 2011赤霞珠干红葡萄酒、法塞特 2011霜后赤霞珠干红葡萄酒和法塞特2012 晚采赤霞珠葡萄酒获得了第六届亚洲葡萄酒大赛银奖;2015年,在德国柏林国际葡萄酒大赛中,法塞特酒庄的2012赤霞珠·美乐、2013赤霞珠这两款产品双双获得金奖。2015年,法塞特葡萄酒成为 2015宁洽会暨中国·阿拉伯国家经贸论坛指定用酒。
(2) 优越的先天地理优势
法塞特酒庄在宁夏贺兰山东麓葡萄酒产区拥有两个葡萄种植基地,共有土地面积近5,000 亩,其中酿酒葡萄种植基地2,680亩。其中,宁夏圣路易·丁酒庄(有限公司)位于贺兰山东麓黄羊滩农场,西靠贺兰山,东接黄河灌区,地理纬度跨越北纬 37°43'至 39°23'之间。该区域干旱少雨,气候干燥凉爽,再加上海拔较高,大气透明度较好,光照资源丰富,属于长日照地区,年积温较高,是世界公认的酿酒葡萄种植的"黄金地带",是生产高端葡萄酒的绝佳产区。这为圣路易·丁酒庄葡萄基地提供了得天厚的地理条件,为葡萄酒酿造提供了先天优势。
(3) 产品品质优势。
圣路易·丁葡萄酒庄(有限公司)自 1998年开始就从法国、意大利等著名葡萄酒生产国引进世界名贵葡萄品种赤霞珠、马尔贝克、西拉、美乐等苗木,现已形成2,680 亩有着14年树龄的优质葡萄园,具备酿造优质酒的条件,从而确保了圣路易·丁葡萄酒的优良品质。此外,法塞特酒庄作为宁夏地区首家取得有机认证证书的葡萄酒酿造企业,其采用有机种植,所有基地都分级限产,亩产控制在 350公斤以下。圣路易·丁葡萄酒庄还采用早中晚熟品种合理搭配栽培,实行分批采摘方式,精确控制每一个品种的最佳采摘期并做到及时采收,让酿酒葡萄在最适宜的时刻进行酿造生产。在葡萄树的日常管理中,圣路易·丁葡萄酒庄严格控制所喷农药的种类和使用量,防止葡萄酒的农药残留与污染。
云南红集团
企业简介
云南红酒业集团有限公司(简称∶云南红集团)由通恒国际投资有限公司于1997年投资创立,是一家集葡萄种植、酿造和销售、研究开发及葡萄皮籽综合加工于一体的产业化集团。云南集团旗下有云南高原葡萄酒有限公司、云南红酒庄葡萄酒有限公司、云南高原葡萄种苗公司、云南红高原葡萄种植公司、云南葡萄研究发展中心、云南高原品牌策划有限公司、云南高原生物资源开发有限公司等数家公司。其中,云南红集团旗下的云南红酒庄现已拥有5万亩包括玫瑰蜜、梅露辄、赤霞珠等世界知名酿酒葡萄品种组成的种植基地,并拥有依照国际标准在葡萄园内建立大型现代化厂房。
主要产品
云南红集团的产品主要包括红葡萄酒类、葡萄果汁、起泡酒、葡萄烈酒和白葡萄酒,种类丰富,可满足不同消费者的消费需求(见图 6-4)。

企业优势
(1) 品牌优势
云南的葡萄和葡萄酒产业是云南省政府在继*草烟**之后重点扶持的又一经济支柱产业,云南红集团作为该产业的龙头企业,得到了地方各级政府的大力支持,被喻为云南"红塔山(烟)后又一红(酒)"。"云南红"凭借良好的口碑和市场业绩已成为中国葡萄酒产业的著名品牌。1998年云南红干红葡萄酒经国家葡萄酒、果酒专家评委鉴评,达到了同行业同类产品先进水平,产品质量优秀。2000年8月,云南红干红酒包装荣获第三届中国酒行业装潢大赛"金爵奖"。2003年滇云牌云南红干红全汁葡萄酒被云南省名牌战略推进委员会授予"云南名牌产品"。此外,云南红品牌还获得了"中国名牌"及"中国弛名商标"等称号。
(2) 地理优势
云南红酒庄位于云南省红河州弥勒市东风农场,该地区位于传统的葡萄适种带以南,靠近北回归线,低纬度高海拔,亚热带季风气候使得这里全年光照充足,雨量适中,气候干燥,砂质壤土,昼夜温差大,满足了葡萄优生生长的条件。高原产区独特的芳香口感是云南红得天独厚的优势。
(3) 产品品质优势
原生态的种植方式、优质的酿酒葡萄品种、独特的酿造方式使其生产的"云南红"葡萄酒品质优异。
在生产过程中,云南红酒庄葡萄园至今仍保留着古老、原生态的种植方式。高原紫外线极大地抑制了病毒和霉菌的生长,不施加农药、化肥也极大地保证了高原葡萄的优良品质。云南红葡萄酒选用世界优良酿酒葡萄品种玫瑰蜜、梅鹿辄、赤霞株、法国野,以及云南红酒庄特有的葡萄品种 ROSE HONEY(玫瑰蜜))与水晶葡萄等为原料,采用国外先进工艺和进口设备精心酿造而成。在酿造过程中,始终坚持采用每一种葡萄酒只用单一品种的葡萄进行酿造方式,使得酿造的葡萄酒在保持了品位整体感的同时,又避免因葡萄相互调和而产生的分离感。
乡都酒业
公司简介
*疆新**乡都酒业有限公司(简称∶乡都酒业)于1998年开始开荒种植酿酒葡萄,在 2002年成立公司开始酿酒,2004年产品开始上市销售。乡都酒业位于巴音郭楞蒙自治州焉耆回族自治县七个星镇西戈壁,是一家种植、加工、销售有机葡萄酒的企业。乡都酒业现有1万吨葡萄加工生产线,3干平方米地下酒窖。乡都酒业是*疆新**仪尔高新农业开发有限公司的子公司之一, 母公司*疆新**仪尔高新农业开发有限公司已拥有中国最大的自有连片有机酿酒葡萄基地4万亩。
乡都酒业始终致力于"好葡萄酒是种出来的"核心理念,秉承"随身随性"的酿造理念,坚持"做事先做人,努力无止境"的企业文化理念,生产的"乡都金贝纳"、"乡都安东尼"等多款葡萄酒先后荣获"*疆新**著名商标"和"中国驰名商标","乡都"系列葡萄酒上市以来,知名度和美誉度逐渐攀升。
主要产品
"乡都"系列葡萄酒主要有乡都干白、乡都干红、乡都金贝纳、乡都桃红、乡都甜白、乡都拉菲特、乡都安东尼、乡都典藏等数款不同风格的葡萄酒(见图6-5)。

企业优势
(1) 天然资源优势
乡都酒业的母公司*疆新**仪尔高新农业开发有限公司自有的 4 万亩原料基地位于焉耆县七个星镇东、西戈壁,地处*疆新**天山南麓霍拉山洪冲积扇缘地带,平均海拔1100米,土壤质地大部分为粗砂、细砂和少量砾石构成,土壤通透性、氧化性强;该地属典型中温带气候,大气纯净,无工业污染,年日照时长3,400 小时;无霜期平均为 180天;年降水67毫米,昼夜温差15℃左右;无霜期平均为 180天。乡都酒业采用高标准节水滴灌技术灌溉天山纯净的地下雪融水,使乡都葡萄拥有得天独厚、无法复制的天然资源优势。
(2) 品牌优势
乡都酒业经过十余年的发展,在市场上建立了良好的口碑。2006年10 月,"乡都"获得"*疆新**著名商标";2011年11 月,"乡都"被国家工商总局认定为中国驰名商标;乡都酒业参加国际、国内和自治区举办的各类博览会、展览会、洽谈会、交易会等各项活动 40余次,获得各种国际国内金银奖、称号等荣誉近 60 项次。乡都葡萄酒成为自治区 50年大庆指定用酒、首届亚欧博览会首席战略合作伙伴及唯一指定用葡萄酒、*疆新**"*会两**"唯一指定用葡萄酒、*疆新**人民会堂专供酒等多项荣誉。
(3) 产品质量优势
乡都酒业生产的干红葡萄酒先后取得 ISO9001、ISO22000、HACCP、有机食品等多项认证。国家葡萄酒质量监督检验中心对乡都系列葡萄酒做了 54项指标检验,结果表明乡都葡萄酒富含对人体有益的18种氨基酸和大量的维生素及微量元素、白黎芦醇、原花青素,番茄红素等,属于有机生态葡萄酒。白黎芦醇是葡萄酒中软化心脑血管的主要物质,通常葡萄酒中能检出的白黎芦醇含量仅为 2.1mg/L,而乡都葡萄酒中白黎芦醇含量高达 4.7mg/L左右。乡都酒业自成立以来,聘请法国勃艮第一级酒庄"波玛酒庄"园主、CFPPA 国际葡萄酒学院教授多米尼克·华先生,按照乡都酒业"随身随性"的酿造理念,将法国传统酿酒技术与乡都有机葡萄完美融合,使之成为中国最地道的法式葡萄酒堡。
来源:猎豹研究院