485总线最大的特点就是一主多从,顾名思义,也就是一个主机,多个从机,一个总线上同时只能有一个主设备发起数据传输,同时只能有一个设备回复数据。485总线理论上可以同时连接256的设备,但是在实际不能接这么多,具体设备数量还需要设计测试。这个和驱动芯片、线径、走线方式等等因素有关。理论上设备目前485总线广泛的用于工业仪表等领域。
一条RS485总线能并联多少台设备要看什么芯片,并且和所使用的电缆的品质相关,节点越多、传输距离越远、电磁环境越恶劣,所选的电缆要求就越高。
支持32个节点数的芯片:SN75176,SN75276,SN75179,SN75180,MAX485,MAX488,MAX490
支持64个节点数的芯片:SN75LBC184
支持128个节点数的芯片:MAX487,MAX1487
支持256个节点数的芯片:,,MAX3080~MAX3089
目前小编做的项目中经常使用的是6LB184,数据首发还是比较的稳定,在传输距离、并联数量上效果都还是不错的

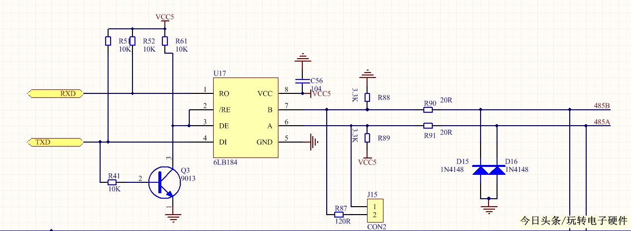
上边是小编一直在用的485通信自动收发电路,不但要把电路送给你,还要把电路原理给你讲明白了。实测波特率9600不会有问题,但是,波特率115200的话,曾经出现过数据首发不稳定的问题。
我们先看看普通的收发电路。
普通的485电路,除了“用RXD连接485芯片的RO引脚、用TXD连接485芯片的DI引脚”,还会用一个单片机的普通IO引脚连接到RE、DE引脚上。

当单片机要发送数据的时候,控制CTRL为高电平,数据通过TXD发送出去。
当单片机要接收数据的时候,控制CTRL为低电平,数据通过RXD接收回来。
然而,自动收发电路,就是不用单片机引脚CTRL,当数据进来的时候,数据会自动通过RXD到单片机,当需要发送数据时,自动通过TXD发送出去。也就是只需要连接单片机的RXD和TXD引脚就可以,无需用单片机引脚连接485芯片的DE RE引脚。
文章中第一张图,就是实现自动收发的电路,实际上,自动收发的电路,还有好几种连接方法。今天,我们只研究这一种我经常用的。
很多人,都会使用这个电路,但是不知道其中的原理。(是的,就是在说你呢!)
所以今天我来给大家解释一下其中的工作原理,详细到每个元器件。
电阻R1的作用:

RXD连接电阻R1到485芯片的RO,这里R1的作用是限流,保护引脚。R1的大小,可以选择330欧、470欧、560欧、1K。
电阻R2、R3和三极管Q1:

电阻R2、电阻R3和NPN三极管Q1组成一个典型的三极管开关电路。R3是限流电阻,最好选择4.7K,也可以选择10K。R2是上拉电阻,可以选择4.7K,也可以选择10K。
R3为什么最好选择4.7K,我之前写过一篇文章,详细的提到过,主要是你需要了解三极管工作在放大区、截至区和饱和区的特点
NPN三极管,高电平导通,这个大家都知道。当TXD高电平,三极管导通,RE DE引脚接地,进入接收模式。当TXD低电平,三极管截止,RE DE引脚接高电平,进入发送模式。
电容C1:

C1是电源旁路电容,作用是给485芯片提供一个干净的电源,使它稳定的工作。
你在设计电路板的时候,如果芯片没有特殊要求,需要把每个芯片旁边放上一个104的旁路电容,起到滤波的作用。在PCB布线的时候,电容到电源引脚的距离最好在2mm以内。
电阻R4和R5:

R4是下拉电阻,接到B上。R5是上拉电阻,接到A上。为什么要这样做,下面会讲,现在还不是时候,请继续往下看。
双向稳压二极管D1、D2、D3:

这里使用的双向稳压二极管型号是SMAJ6.5CA。他们的作用是把A、B引脚对地的电压以及A和B引脚之间的电压,钳制到6.5V以内,在总线收到强电干扰或者户外雷击时可以保护485芯片。
从SP3485芯片手册得到,AB的耐压值是正负15V以内。有人很好奇,为什么会看这两个参数?因为AB这两个引脚就是Drivers output和Receivers input。请看下图:
接线端子P1:

是用来连接外面需要通信的A和B电线的。(这个好像不用说啊!)
现在,每个元器件就介绍完了,接下来说说为什么可以实现自动收发功能。
你们最大的疑问就是:DI引脚本来是接TXD的,但是电路中直接接地了,那岂不是发送的数据会一直都是0?
答案就在下方。
发送数据过程:
发送数据,用的是单片机的TXD引脚,也就是说,在TXD引脚上表现数据。
例如要发送数据0x55,写成二进制就是0x01010101,TXD引脚上就会依次的用高低电平体现1和0。
当TXD发送0时,三极管不导通,DE接高电平,进入发送模式,485芯片会把DI上的电平反应到AB引脚上输出,因为DI已经接地,所以AB引脚会传输0。你看看,当TXD发送0时,AB引脚发送0。
当TXD发送1时,三极管导通,RE接低电平,进入接收模式,485芯片的AB引脚进入高阻状态,因为R5把A拉高,R4把B拉低,所以,AB传输的是1。你看看,当TXD发送1时,AB引脚发送1。
总结,TXD发1,AB就发1;TXD发0,AB就发0。
接收数据过程:
接收数据,用的是单片机引脚RXD,也就是说,在RXD引脚上表现数据。
在接收数据的过程中,TXD引脚是一直保持高电平的,当TXD是高电平时,RE是低电平,正好调理成了接收状态,然后485芯片的RO引脚(也就是接RXD的引脚)就会反应AB传输过来的数据。
知道了这个电路的接收和发送数据的过程,那就已经完全了解了。你现在如果感觉到还是迷迷糊糊,自己做一个电路,实践一下,思路立马会变得清晰。
下面附送一张小编前不久做的一个项目中使用的485电路设计图纸,经过设计测试,完全可靠。

希望关注的同行、前辈可以多多评论交流,相互学习,共同进步。
玩转电子硬件,每晚与您相约*今条头日**。