在电路设计过程中,输入输出信号电平不匹配问题很常见,这时就需要设计人员对信号进行电平转换。常见的电平转换电路有以下几种:
1、由二极管构成的单向电平转换电路
图1中RX为3.3V TTL电平与485驱动器的5V电平转换。当驱动器输出为5V信号时,二极管不通,RX通过上拉电阻被拉到CPU可接受的3.3V电平;当驱动器输出为低时,二极管导通,RX通过二极管被拉至低电平,不过此时的低电平为二极管的正向导通压降,这个值一定要在CPU所能识别的低电平范围之内。由于MAX13487所能识别的高电平的最小阈值为2V,能将3.3V电平识别为高电平,所以对于TX端不需要进行电平转换也可正常工作。

图1
注意:此电路仅能应用在输入信号电平大于输出信号电平的转换。考虑通信速率与低电平电压幅值,二极管选用高速肖特基二极管,并且VF尽量小,如BAT54HT。
2、由三极管构成的单向电平转换电路
图2中UART1为CPU的调试串口的TTL电平为1.8V,232驱动器的TTL电平为3.3V,由于MAX3232所能识别的高电平的最小阈值为2V,所以需要将CPU的1.8V TTL电平进行转换。
CPU的TX端通过NPN三极管进行电平转换后进入MAX3232的TIN,当CPU的UART1_TX输出为高1.8V时,三极管不通,MAX3232的T2IN信号被上拉电阻拉至3.3V;当CPU的UART1_TX输出为低时,三极管满足饱和导通条件,MAX3232的T2IN信号被拉低,此时的低电平为三极管的饱和导通压降值。

图2
注意:此电路对输入和输出电平的高低没有要求,适用性很好。
若整板无1.8V电平,三极管的基级电压也可用3.3V分压获得。需注意的是,转换后的输出低电平为三极管的饱和压降,对于输出低电平电压幅度有较严格的要求,NPN管需要选用饱和压降小些的管子。
3、由MOS管构成的双向电平转换电路
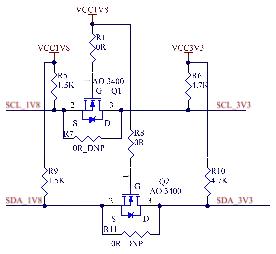
图1和图2的串口TTL信号均为单向信号,还有很多双向电平转换信号如I2C,图3为常见的I2C双向电平转换电路。
- 当左侧电压为高电平1.8V时,MOS管不导通,右侧上拉3.3V高电平;
- 当左侧电压为低电平时,MOS管导通,右侧被拉低;
- 当右侧电压为高电平3.3V时,MOS管不通,左侧上拉1.8V高电平;
- 当右侧电压为低电平时,右侧电压通过体二极管被拉低。

图3
注意:此电路选择时,MOS管的开关速率与开启电压是选型时的重要参考参数,低压部分的电压必须大于MOS管的阈值才能够完全打开MOS管,AO3400的Vgs为0.7-1.4V,开关速度为ns级,满足I2C的通讯速率。
4、集成IC组成的双向电平转换电路
某些转换速度达到几十MHz级别的信号电平转换时,需要一些转换速率较高的集成芯片,如MAC与PHY通讯时所用的MDIO与MDC信号。图4为应用TI的LSF0102对网络的MDIO与MDC进行3.3V与1.8V电平转换。此芯片最高可支持100MHz信号电平转换,且为双向转换

图4
另外还有一些单路转换的驱动芯片,如SN74LVC2T45,通讯速率最高可达到420Mbps。
总结:二、三级管组成的电平转换电路,优点是价格非常低,缺点是要求使用在信号频率较低的条件下。高电平通过上拉电阻拉至高电平,上拉电阻越小,速率越高,但是电路的功耗也越高,所以在低功耗要求严格的电路中需要慎重考虑。在选择二、三极管时,尽量选用结电容小、开关速率高的管子。
集成IC组成的电平转换电路,优点是速率高,通常可以用在几十MHz信号的电平转换中。缺点是成本较高,在成本控制严格的产品中综合考虑性能与价格进行选型。