2019年8月18日,修橙正裹品牌战略发布会在杭州国际博览中心举行。盛会上详细地讲解了修橙正裹成立的初衷,品牌形象,业务模式创新,战略蓝图该如何绘就等。其创始人史大兴更是豪言频出,称要在三年的时间里,在全国铺设一张实体速运的网络,并且要做到全国速度最快、服务最优、联营最佳。并且,在三年里,其企业产值也要达到百亿级。
2020年1月,在豪言仍振聋发聩之际,有些流言却也不绝于耳。
有多名员工向媒体爆料,他们早已被拖欠多个月的工资。并表示这一情况在公司并非个例,包括总部和一线员工,被欠薪人数达数百人,欠薪数额也已达百万元。
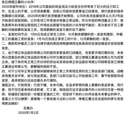
针对欠薪问题,1月2日,修正快运总裁办发布了一则通知。通知称,“1月6日完成正常员工的9、10月剩余薪酬的统一发放和离职、仲裁员工的基础工资的发放;1月15日完成正常员工的11月、12月薪酬的统一发放。”
这些员工最终有无拿到劳动所得,是否解决了相关问题等尚不得而知。只是那个曾经背靠大树,来时意气风发的“它”,去哪了?
大树底下未必好乘凉
修正快运背靠的大树有多大呢?其实从修正快运高调亮相零担品牌,并衍生一系列未来规划时就能看出其是有备而来的。修正快运是知名药企修正药业间接控股的物流公司,注册资本为1亿元。年营业收入达624亿元,在2019年全国工商联发布的中国民营企业百强名单中,位于制药企业榜首的修正药业的确是名副其实的“大树”。
大树不倒,一切都好,但大树要是不好,很有可能有些就要倒了。
2019年11月,据安徽省药品监督管理局发布安徽省药品质量公告显示,修正药业长春高新制药有限公司生产的批号为180606的咽炎片不符合标准规定项目为【检查】微生物限度。
当然,这次微生物限度检查不合格已是近年来修正药业药品遭查违规中较为轻微的一次。
据北京商报报道,2012-2015年,修正药业牵涉的挪用资金、职务侵占两类案件约100起,公安机关侦破60多起。国家药品监督管理局官网资料显示,2012-2017年,修正药业旗下药品多次不合格,其羚羊感冒胶囊产品涉嫌非法添加工业明胶,铬含量超标;因故意编造虚假检验报告等行为,修正药业被收回药品GMP证书。
2019年,修正药业年中上市出师未捷。2019年7月11日,吉药控股发布公告,拟通过发行股份等方式购买修正药业100%股权。7月24日,监管部门发来关注函,询问吉药控股是否存在支付能力等情形予以考虑,公司在停牌期间具体论证事项,是否存在故意停牌、停牌不审慎、炒作股价等情形。7月25日复牌后,吉药控股又宣布,经各方充分论证,目前重组方案尚不具备实施条件,继续推进本次重大资产重组事项面临较大不确定因素。经审慎研究,公司决定终止本次重大资产重组事项。
2020年3·15,据凤凰网财经发起的消费投诉大调查显示,截止3月12日16:00,有超过138万的网友参与了投票。其中,修正药业(共计274125票,占比38.75%)领衔消费者最难信任的药企名单,疫情期间,修正“讲师”暗示修正牌优尔胶囊可治疗和预防新冠肺炎,也涉嫌夸大产品功效。
绯闻缠身,借壳上市未果...修正快运背后的大树的确够大,但并不够好。修正快运如今这幅局面与这棵大树有无关联,又有多大关联呢?
“开始一般就延迟几天,也没放在心上。”据修正快运员工向媒体爆料,到2019年10月底,公司传出了大股东修正药业要撤资了的消息,不知是何原因。
没钱了?
大股东撤资,背靠大树已不在,一系列因缺钱而造成的困局接踵而来。从总部到一线,修橙正裹的欠薪范围越来越大。
为了安抚被欠薪员工的情绪,修正快运总裁史大兴于2019年11月23日在公司群里亲自作出保证,称月底前所有财务会恢复正常,工资将如期发放。
事实证明,没有钱,一切保证都将沦为空谈。现实难捱,欠薪问题并未解决。据其员工透露,到了2019年12月底,由于欠缴房租,修橙正裹的杭州总部直接被停电拉闸,未离职的员工目前全部被安排在家办公。
与此同时,据企查查显示,修正快运已涉及三起“被执行人”案件。其实际控制人也出现频繁变更:2019年12月2日公司实际控制人由“修涞贵”变更为“孙海”,3月2日又由从“孙海”变更为“史大兴”。此外,3月1日,“修正快运股份有限公司”进行了企业名称变更,改为“裹然速运集团股份有限公司”。同日股东也发生变更,大股东修正发展(吉林)股份有限公司退出。对于修正快运的这一行为,不少人提出了质疑,主要猜测其以此方式逃避退还联营金。


2020年1月,修橙正裹总裁办给出一则相对正式的通知,表示股权变更事宜已经落地,银行放款的程序性障碍已经突破,2020年的银行放贷额度开始释放,各项金融信贷也从1月2日起开始逐步放款到账。通知还指出,公司的各项工作将会逐步恢复正常运营。

不少被欠薪员工仍表示工资未到账,员工都不齐,那修正快运又怎么逐步恢复运营呢?
没货运?
史大兴曾做过管理咨询,并有信息产业出身背景,他曾扬言:24小时可以做到全国送达,可以做到刻不容缓。“我们花了三年的时间去探索,去年我们开始组建团队,把完整的方案付诸实施和验证。我认为我们找到了一条起码现在看起来可行的路。这也成为了我们的事业梦想,它就是全国24小时送达,刻不容缓。”

修正快运创始人 史大兴
为此,修橙正裹提出了一系列“高大上”的业务模式。如基于对行业的思考,修橙正裹创新性地提出了“货运商务舱”的运营模式,通过节点单元化,实现点站直达,全程快速交换厢体,实现货物即提即发,即到即派,大幅提升全链路货运频效及货物安全。除采用单元厢提升效率、升级叉车等运营工具设备外,修橙正裹还与世界知名云计算公司合作,用智慧系统全程驱动各服务节点,对网点服务半径进行科学划分,对场内货流、厢流、车流等做全流程改造。以修橙正裹独创的“乾坤”智能分拨场站为例,通过科学智能算法,对货流、厢流、车流结合舱位预算,进行时效规划、路径规划、动态路由。
特别需要提及的是,修橙正裹计划2019年建设网点一千余家,完成华东华南区域全覆盖。2020年,完成鲁渝皖豫等13个省级区域覆盖,2021年完成有鄂湘赣等12个省级区域覆盖,到2022年完成全国覆盖……基于此,修橙正裹还提出了联营模式。
构架宏大、模式新颖外加科技加持,这一揽子解决方案怎么听怎么完美。只是这一切的前提是,有业务量的支撑,有货可运。
据其员工透露,其在修橙正裹的这段时间,公司实际业务量非常小。他以自己所在的地区为例,每天发货量在5吨左右,整体操作量10吨左右,要知道,另一大型快运企业在该地区一天的进出量则在3000吨左右。
说白了,这就像是一个骨架完美的人,但是没有血肉。
相比红利渐失,增速有所放缓,格局日臻清晰的快递业而言,零担快运这个行业还没有形成一家独大,寡头垄断的局面,市场规模又足够大、足够吸引人。但要知道,垂涎这块蛋糕的玩家亦不在少数,有老牌企业、有行业黑马、有快递企业跨界,熟悉业务,资源丰厚的更是不在少数。
前不久,顺心捷达宣布正式进入万吨俱乐部,与德邦快递、安能、百世快运、壹米滴答、跨越速运等展开更加激烈的竞逐。受疫情影响,各家快运企业开展招商大战、价格大战,生怕掉队。可以说,2020快运领域的竞争已进入白热化阶段,或将从单一的成本比拼,逐渐迈向组织效率等综合维度的竞争,而在这个过程中,企业大佬们丝毫不敢懈怠,通过战略调整、成本把控来夯实地位,保障实力。快运领域异常激烈的“洗牌游戏”已经开始,谁都不想成为出局者。
话说回来,那个号称“不拼价格、不拼吨位、不拼网络”,要靠着单元厢模式去打破和重构行业。但要钱没钱要货没货,并逐渐深陷欠薪等泥沼的修正快运,又能拿什么去拼呢?
来源:物流时代周刊
作者:王郁彪