






没有好的原材料、就没有好的菜肴品质!
流程:申购打单/报单、.验收前准备工作、验收中、验收后。
具体说明:
申购打单/报单
1、依据千元用量及实际营业状况。
2、申购人填写采购申请单(一式二联)并签名。
3、上级审核(确认品种/数量),并签名确认---厨房用品及原料——由厨师长审核---前厅用品——由值班经理审核。
4、按公司规定的时间向采购部报单。
验收前准备工作
1、时间---避免营运高峰时段验收货品---配合进货时间,安排班表。
2、验收工具(电子秤、塑料筐、计算器、笔)。
3、验收场地---保持通畅---足够空间---灯光明亮---在监控范围内。
4、验收人员(至少2人进行,一人称重、一人记单)---前厅人员——数量验收---厨房人员——质量验收---验收人员必须每10天更换一次。

验收中
1、验收内容(品种、规格、数量)。
2、遵循离地原则。
3、生鲜货品需调换容器(去掉外包装,倒入塑料筐中)。
4、滤去水份后过秤。
5、易腐败变质产品要及时放入冰箱保存。
6、申购数量与送货数量允许误差10%。
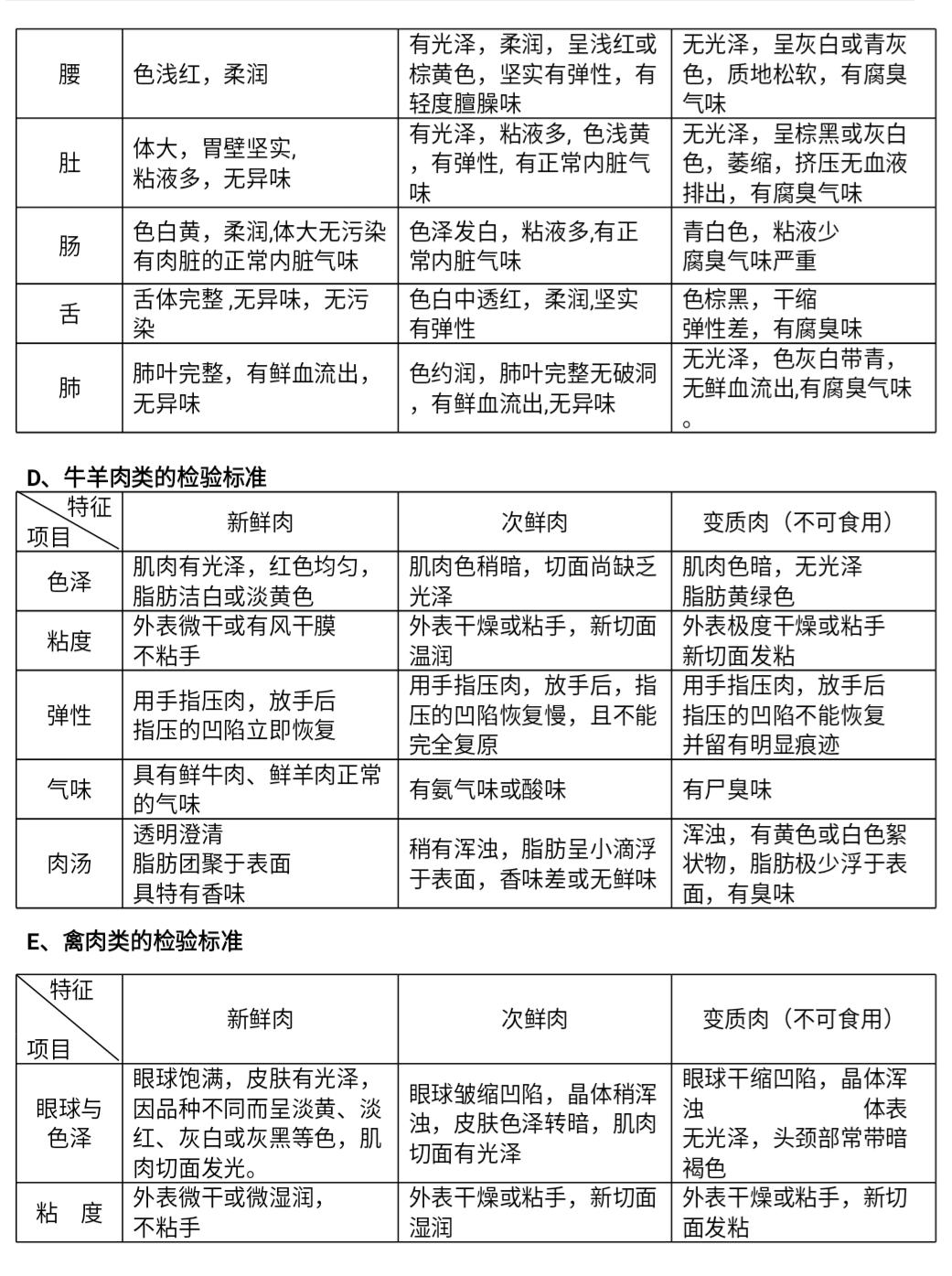
7、验收标准见“按前文执行”。
验收后

1、签字确认---字迹清晰、使用正楷签字,严禁使用草书等一切不便于确认的签字方式---任何更改处均须由验收人签字---验收人员的签名均具有法律责任,请务必确认无误后才能签名。
2、单据保管(定点存放,确保单据完好)---门店发生采购单丢失的,相关责任人每张罚款50元,分不清责任的,由店经理承担。
3、搬运存放---协助搬运存放——公司采购部统一配送货品---自行搬运——供应商送货。只有好的原材料、才能确保优质可口的菜肴。