锦纶和聚酯纤维,有各自的优缺点和特性,根据它们自身的特性,这两种纤维的制成品都有适合的广泛的应用,所以说不上哪个更好!
锦纶也叫尼龙,聚酯纤维也就是通常说的涤纶!它们都是都是化学合成织物,相对而言,尼龙生产成本更高一些;
尼龙也往往更耐用和耐候,所以更多用于户外服装或装备;
两种面料都是阻燃的;
尼龙更坚固,而涤纶更耐热。
涤纶面料,无论是全涤还是和其它纤维混纺和交织,几乎可以用来制作每一种服装,是被最广泛使用的一种面料!。
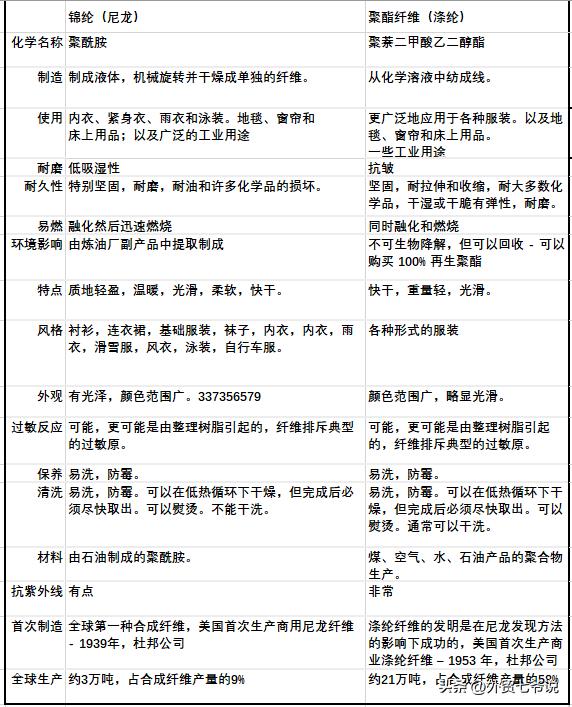
具体对比如下表:

常见的锦纶面料及用途


常见涤纶面料及用途:



聚酯纤维和尼龙纤维(锦纶)各有其优点和缺点:
聚酯纤维(涤纶)的优点包括:强度高、弹性好、耐热性、耐光性和耐磨性较好。它适合制作外套服装、箱包和帐篷等户外用品。
尼龙纤维(锦纶)的优点包括:强度高、耐磨损性好、耐化学品性能良好。它广泛应用于服装、家居用品和运动装备等领域。
聚酯纤维(涤纶)的缺点包括:光泽不够柔和、透气性较差、染色困难、抗熔性较差、容易形成孔洞。
尼龙纤维(锦纶)的缺点包括:抗熔性较差、吸湿性差、容易起球、易沾污