
北京液态奶区域龙头三元股份日前发布了2023年上半年业绩预告,预计实现归母公净利润1.90亿元到2.25亿元,同比增长104%到142%,但扣非净利润却出现了下滑。上半年的成绩单,也是三元股份资产整合后的业绩呈现:今年上半年,三元股份持有首农畜牧股权比例由51.00%变更为约19.26%,将不再对首农畜牧合并报表。2023年过半,谈及市场前景,三元股份相关负责人日前表示:乳制品行业竞争将会更加激烈;随着消费者健康意识的提高,预计低温鲜奶会获得更大的增长预期。
归母净利超1.9亿
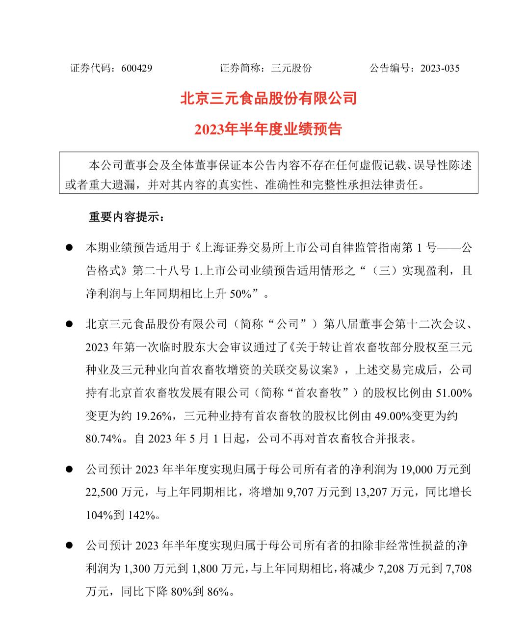
7月14日晚间,三元股份发布了2023年半年度业绩预告。2023年1月1日至6月30日期间,三元股份预计实现归属于母公司所有者的净利润为1.90亿元到2.25亿元,与上年同期相比,将增加9707万元到1.32亿元,同比增长104%到142%。

该公司预计2023年半年度实现归属于母公司所有者的扣除非经常性损益的净利润为1300万元到1800万元,与上年同期相比,将减少7208万元到7708万元,同比下降80%到86%。三元股份每股收益为0.0619元。
对于本期业绩变动的主要原因,三元股份在业绩报中谈到了一笔交易:公司于2023年5月转让首农畜牧部分股权,取得股权转让收益约1.9亿元,增加当期净利润;本次转让首农畜牧股权取得收益属于非经常性损益,不增加当期扣非后归母净利润。
受市场因素影响,首农畜牧原料奶售价下降,饲料成本仍在高位震荡,导致首农畜牧较去年半年度增加亏损约6700万元。
三元股份同时指出,公司积极履行社会责任,帮助合作牧场缓解奶源压力,公司将多余奶源生产工业奶粉,上半年针对自产工业奶粉计提存货跌价准备约1.1亿元,减少当期净利润;剔除此因素,公司上半年主营业务(乳制品及冰淇淋业务)净利润同比增长约80%。
对于三元股份上半年的业绩表现,高级乳业分析师宋亮分析称,终端产品的促销力度对三元股份净利润的增长有较大影响;此外,其奶粉业务发展停滞不前,中高端产品销售不畅,市场抗风险能力较弱。未来,三元股份需要加快奶粉业务和新品业务的拓展,稳定价盘。
据公开报道,除三元股份之外,骑士乳业、麦趣尔等乳企也发布了扣非净利润出现下滑的业绩预报。有业内人士称,原奶价低、饲料价格高、市场疲软等原因导致今年上半年乳企利润表现普遍不太好。
资本重组动作频频
三元股份的业绩报,也体现了其近年来资本整合的动作。
“预计公司2023年半年度实现营业收入约42.5亿元,同比2022年半年度42.6亿元基本持平,主要是公司合并范围有所变化。自2022年5月起,SPV(卢森堡)不再纳入公司合并范围;自2023年5月起,首农畜牧不再纳入公司合并范围。公司上半年主营业务(乳制品及冰淇淋业务)收入同比增长约10.7%。”三元股份业绩报显示。

今年上半年,三元股份卖出与买入的手笔受到业界关注。4月21日,三元股份披露《关于转让首农畜牧部分股权至三元种业及三元种业向首农畜牧增资的关联交易公告》,拟按65765.90万元的对价非公开协议转让首农畜牧的27%股权至关联方北京三元种业科技股份有限公司(以下简称“三元种业”);同时,三元种业拟向首农畜牧增资60000万元。
交易完成后,三元股份持有首农畜牧股权比例将由51.00%变更为约19.26%,三元种业持有首农畜牧股权比例将由49.00%变更为约80.74%,三元股份将不再对首农畜牧合并报表。
对于这笔不到一年就快速买进卖出的买卖,三元股份表示,首农畜牧资产负债率接近70%,后续发展所需资金迫切需要股东的增资补充。同样是在今年4月,三元股份宣布拟以现金1元收购关联方北京市双桥农场有限公司持有的呼伦贝尔三元乳业有限责任公司24.66%的股权。交易完成后,三元股份持有呼三元100%的股权。据了解,呼三元已连续多年亏损,而且已资不抵债。呼三元在2022年营收仅30.25万元,净亏损却达到648.42万元,截至2023年3月末,呼三元净资产为-1.01亿元。
业内专家评价称,投资并购是短期内做大规模的不二法门,三元股份多次资产重组反映出其迫切想要走出区域、走向全国和布局多品类的愿景。
竞争中的新预期
据中商研究院最新发布的《中国乳制品产业链全景图》,目前,我国已形成了少数全国性乳企、数个区域性乳企以及众多地方性乳企并存的市场格局;预计2023年国内乳制品行业市场规模将突破5000亿元。

谈及市场远景,三元股份总经理唐宏日前公开表示,近几年乳制品保持一个相对稳定的增长,透过数据是可以预期未来乳制品是有不错的增长的空间。尤其是乳制品本身又带有健康属性,同时它又是一个民生产品。
同时唐宏还表示,“近些年消费者更加理性消费了,不是片面的单纯的去追求一些高端化的产品,而是更理性的去看待产品的实际的价值,做出理性的选择。而乳制品这个行业是一个充分竞争的行业,竞争是永恒的一个话题,未来我相信随着增速不断的放缓,竞争应该只会更加激烈,而不会更加缓和。”
唐宏指出,随着消费者健康意识的提高,低温鲜奶因为能更好保留牛奶中活性成分,营养价值更高,应该会获得更大的增长预期。
在产品创新方面,三元股份也在做更多的尝试。公开资料显示,2022年,三元新上市了行业首款富含A2β-酪蛋白并保留更多25%活性蛋白的“极致1+1原生双蛋白牛奶”、国内首款针对血糖敏感人群的“双低G(低GI、低GL)益糖平牛奶”、简卡0蔗糖酸奶、三元宫廷酪乳风味酸乳、海盐椰子及北海道牛乳风味奶浆、八喜轻卡系列冰淇淋,以及不同使用特性的高达芝士片等产品。
凯度消费者指数显示,在北京市场液态奶消费低迷的背景下,该公司高端奶及低温酸奶市场占有率明显提升。(图片来源:企业官网)