基因功能缺失是研究基因功能的常用方法之一,当前主要通过RNAi或者Crispr/cas9两种途径实现。这两大技术已经发展完善,应用极其广阔,但即便针对人区区两万个基因,也没有一家公司能够提供100%有效的商业化靶点,换言之,基因的knockdown或者knockout不是那么简单的。为何呢?
当前靶点敲低的现状
首先,我们梳理下两大技术的商业化产品类型,先说国外的,RNAi以sigma为例,其官网针对每个基因提供六个靶点的产品,同样,张锋的cas9文库同样针对每个基因设计六个靶点;国内的绝大多数提供该产品的公司,都是设计3~5个靶点,才承诺一个靶点在RNA水平有敲低效果。
说到底,无论哪种下调技术,都无法保证设计的靶点一定是有效的,所以才需要同时设计多个,通过验证,找出有效的那个。看到这,你或许有疑问:明明靶点就是针对基因设计的,为何还无效呢?因为靶点的有效性受限于众多因素,以RNAi为例,影响靶点的因素包括:
(1)基因的表达水平:表达越低,敲减越难;
(2)RNA的二级结构:RNA本身是单链的,其序列某些区域可能互补,靶点就无法结合;
(3)载体结构:不同骨架的载体,表达shRNA的水平是有差异的;
(4)细胞系差异:同一个靶点,在不同细胞的敲减效率是有差异的;
当然,影响靶点有效性的因素不单单包含上面的4点,我们常常碰到,同一个靶点感染同一种类型的细胞,效率都有差异,这就很魔幻了,无法解释啊。所以,生物类的实验重复率低嘛,当你兴冲冲查到一个高分文献的有效靶点,并定制,最后验证无效,不要怀疑,不是别人造假,这也是正常现象。而cas9受限于基因组上SNP等因素的影响,即便验证出有效靶点,换个细胞,也可能因为靶点刚好在SNP上而无效。
说了这么多,小编不是在贩卖焦虑,而是说明了做基因功能缺失的难处,当然,是本着支招的目的去的,有没有可尝试的手段呢?那就是今天要分享的文献,多靶点串联用于基因下调。前面我们讲了,设计一个靶点可能是无效的,那就设计多个靶点,同时验证,等于做多个备胎,但如果将多个靶点构建在一起呢,不就省略了验证多个的情况吗,效果会好吗?
新思路-多靶点串联验证
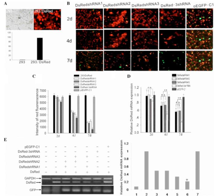
Weng1等人针对红色荧光设计了三个靶点,分别构建进入U6启动子的载体,同时构建了一个三个靶点串联在一起的载体,并转入带有红色荧光的细胞:


随后,作者从荧光强度、RNA水平表达活性、WB水平表达程度三个维度分析,发现三个靶点串联的DsRed-3shRNA下调基因的水平都优于三个单独的shRNA,证实了,多靶点串联的优越性:

dsRed是外源转入细胞并敲低的,那针对内源性基因,敲低效果如何呢?作者选择卵巢癌细胞高表达的Akt2 作为靶标,设计单个靶点、双靶点串联、三靶点串联的三种病毒组合,分别感染细胞,结果如下:

若要在同一个细胞中同时下调多个基因,若采取单靶点构建形式,势必要转入多个载体,这无疑会加大实验操作难度,因为不同的载体都需要筛选,费时费力。Fink2等人采取多靶点串联构建策略,针对不同基因设计靶点串联构建,与单靶点构建做对比,同样证实前者的有效性:



上述针对不同基因设计靶点串联构建的形式,在动物水平应用更加广泛。因为单只动物,其某一部位,注射的病毒量、体积都是受限的,若要同时操作多个基因,难度更大,而多靶点串联对于基因下调则是优选,Platt3等人使用单个aav病毒,运用cas9的方式敲除肺腺癌中前三个显着突变的基因KRAS、p53和LKB1,从而建立了疾病模型:

你看,同时敲三个基因,只需要一个病毒即可,是不是很省钱,很有效呢?
总 结
串联构建法对于基因的下调是很有利的,那为啥不如单个靶点使用广泛呢?构建单靶点,成本低、构建快;但是多靶点串联,其成本很高,周期也较长,也不能100%保证有效,所以限制了其发展。但对于动物实验者,若没有有效靶点,又没条件筛选的话,串联不失为最佳的选择,总比随意设计一条碰运气要强很多。
吉凯基因有丰富的靶点设计经验,及提供众多形式的筛靶服务,当然,也提供靶点串联方案的设计,想尝试的,受困于无有效靶点的你,还在等什么,赶紧来尝试吧!!!