茶具是指专用于茶叶冲泡、茶水饮用,与茶叶相配套使用的器具。中国茶文化源远流长,茶具品种众多,功能多样,常见茶具品种有茶杯、茶壶、茶碗、茶盏、盖碗等。按制造材料,可将茶具分为陶土茶具、瓷器茶具、漆器茶具、玻璃茶具、金属茶具、搪瓷茶具、竹木茶具等。
茶具分类,按制造材料

来源:沙利文研究院绘制
茶具历史久远,茶文化发展推动其发展
茶具作为茶叶冲泡的器具,伴随着茶文化的发展而发展,如今已有千余年的发展历史。早在汉代时期,就有"脍鱼炮鳖,烹茶尽具","牵犬贩鹅,武阳买茶"的记载,是全世界最早的关于饮茶、买茶和种茶的记载。汉代至隋唐之前,茶具文化处于缓慢形成的阶段,此阶段,饮茶较为粗放,茶具虽用于饮茶,但不作为专用茶具。唐宋时期,茶饮开始盛行,茶具种类逐渐丰富,茶具市场迈向了繁荣。到明清时期,茶具不仅更为实用,还成为了典雅的工艺品,茶文化也深入到千家万户之中。
近些年,茶叶市场保持稳定增长。中国茶叶产量从2013年188.7万吨增长至2017年的246.0万吨,年复合增长率达到6.9%,是全球第一大茶叶生产国。在茶叶产量连年升高的情况下,茶叶的出口量则维持在一定水平。沙利文预测,随着中国居民消费水平不断提高、健康意识不断增强,以及茶文化的传播,中国茶叶市场仍将保持增长。
中国茶叶产量与出口量,2013-2022预测

来源:国家统计局,沙利文数据中心编制
得益于茶叶市场的稳定发展,茶具市场因此不断发展。中国茶具制造行业的销售收入从2014年的187.4亿元增长至2018年的197.1亿元,中国茶具市场在近年整体呈现上升趋势。同时,中国茶具造型优美,不仅具有实用价值,还具有艺术价值,吸引着一批批消费者。因此,随着茶道文化的持续传播,以及茶叶市场的持续发展,沙利文预测,中国茶具行业市场规模仍将保持持续增长。
中国茶具制造业销售收入,2014-2023预测

来源:fsTEAM软件采编,沙利文数据中心编制
行业规范程度不高,阻碍行业未来发展
目前行业中存在部分企业对茶具工艺、材料等方面不实的宣传误导消费者的现象,导致消费者利益受损。茶具制造门槛较低,导致市场中产品质量不一,价格区间跨度极大,从数十元到数万元不等,对于有收藏价值的高档茶具,价格可达到数十万至上百万元。大多数消费者缺乏专业辨别能力,而且茶具的种类众多,不同茶具工艺、材料各有不同,进一步给消费者选购茶具造成困难,容易发生上当受骗的情况。新闻媒体报道过多起普通茶具虚构为古董茶具的欺诈案件。

行业发展至今仍没有统一的产品标准,部分企业生产出的不良产品给消费者造成极大的伤害。以瓷器茶具为例,市场中部分企业为追求利润,将生产出的不合格陶瓷产品流入市场中。而不合格的陶瓷产品在遇热、遇酸时容易溶出的铅、镉等有毒的重金属,长期摄入会沉淀于人体内,影响人体的造血、神经、肾脏和其他器官的功能,严重危害消费者健康。
行业中大多数品牌目前仍借助经销商的渠道进行销售,将产品完全交由经销商经营,从而导致产品的售后服务、客户服务不受控制,从长远来看,将影响品牌的进一步发展,也给行业的发展带来了阻碍。
业内的抄袭现象较严重。茶具的设计作为影响消费者购买的重要因素,市场上的中小品牌在缺乏资金投入产品设计的情况下,为了追求高额利润,直接抄袭市面上的流行产品,造成市面上的产品设计趋同,同时也对专注设计的企业的积极性造成打击。
市场竞争格局分散,缺乏龙头企业
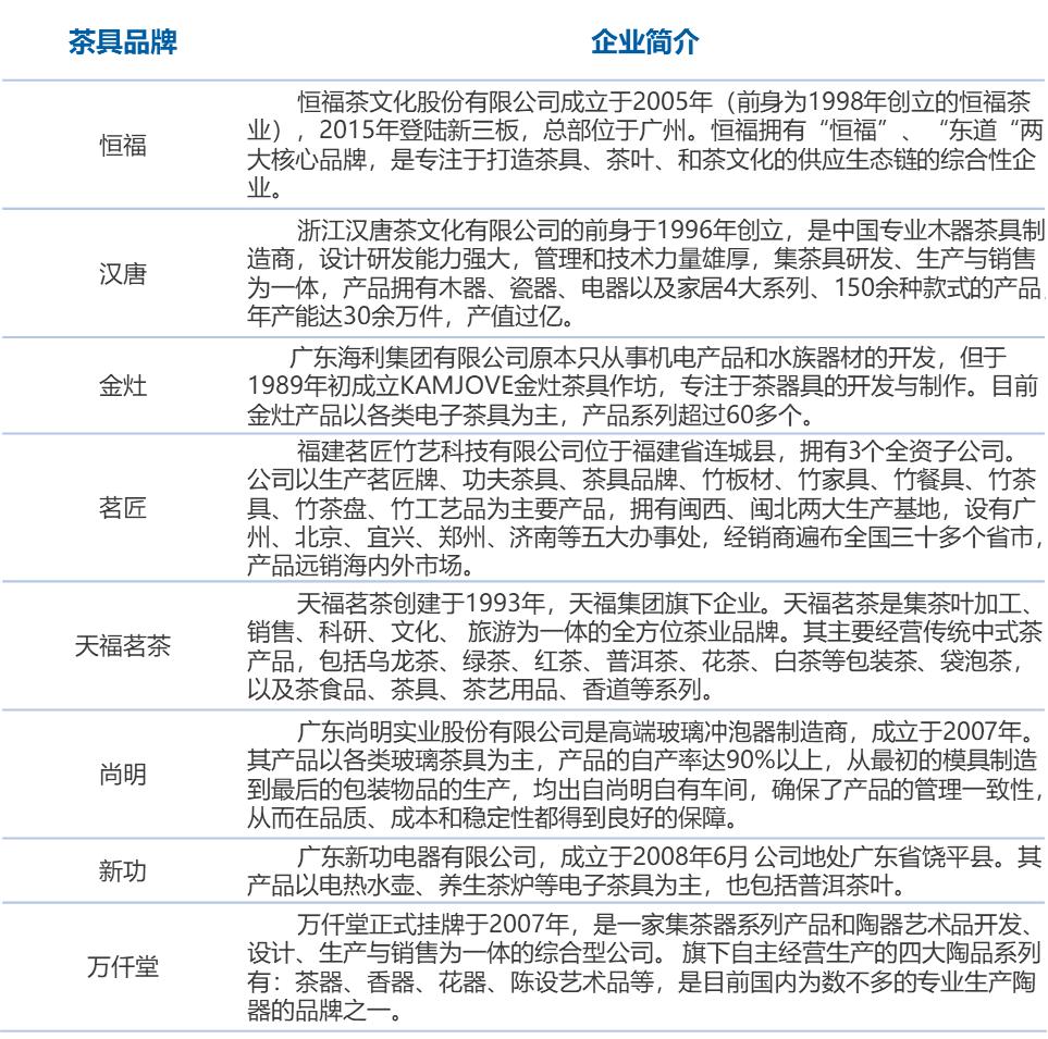
茶具的历史极为悠久,与茶文化发展紧密相关,因此行业中企业具有明显地域性。市场中的茶具企业往往位于茶叶产地,茶文化较为兴盛的地方,就地开展茶具制造。广东省和福建省作为中国茶叶生产大省和消费大省,因此是茶具企业的主要分布地。2018年中国茶具十大品牌金灶、恒福、汉唐茶具、茗匠、祥福、天福茗茶、华祥苑、新功、尚明和万仟堂中,金灶、恒福、新功、尚明、万仟堂均位于广东省,茗匠、祥福、天福茗茶、华祥苑都位于福建省,汉唐茶具则位于浙江省。
尽管行业中已有不少知名品牌,但相互间差距并不明显,中国茶具行业目前缺乏龙头企业。业内的知名品牌产品的工艺、设计水准较高,但各自依托于产地而发展,聚焦于不同种类的茶具,直接竞争较少。例如金灶、新功以制造智能茶具为主;茗匠以制造木质茶具为主;祥福以制造竹制茶具为主;尚明以制造玻璃茶具为主;恒福、万仟堂则专注于陶瓷茶具的制作;汉唐茶具生产的茶具品种较多,但以木质茶具和陶瓷茶具更为著名。
除知名品牌外,行业中大部分企业缺乏足够的实力生产精品茶具,大部分企业仍以生产中低端的、面向大众消费市场的茶具为主。导致这类企业茶具产品同质化严重,行业内竞争激烈。而且茶具种类众多,各种不同的制作工艺、产品材料等概念容易被普通消费者错误解读,从而导致消费者更难辨别茶具产品品质,使得行业格局更为混乱。
部分知名茶具品牌简介

来源:沙利文研究院绘制
渠道、产品与时俱进,适应新需求
随着中国互联网的迅猛发展,中国电子商务行业如今已经趋近成熟,已有淘宝、京东、苏宁易购等多个电子商务平台。对企业而言,线上渠道具有消费者覆盖面广、能够及时获得消费者反馈等优点。企业还可以通过大数据分析及时消化消费者的信息反馈,从而更加及时地改进产品。对消费者而言,结合线上销售其他消费者的评价,潜在消费者也能够对于线上销售的茶具产品品质作出判断。同时,随着物流业的快速发展,商品的派送时间不断缩短,商品破损的几率不断降低,电商的优势将更大程度的体现。茶具企业与电商合作,拓展销售渠道将是行业大势所趋。
中国有传承千年的茶文化,饮茶是中国人生活中不可或缺的部分。但如今现代人生活节奏普遍较快,对于习惯常年饮茶的消费者来说,经常会遇到出差或在户外不方便泡茶饮茶的时候。消费者如今不仅希望茶具产品本身美观实用,也希望茶具可以更方便在户外携带。便捷式茶具改变了以往智能在家里或茶室才能享受茶饮的局面,改变了传统茶具设计的思路与方法,使茶具使用进一步渗透进消费者的日常生活。

中国茶文化博大精深,茶道发展至今,其操作步骤如今已经达十三步。但如今,生活节奏快速的现代消费者已没有时间进行传统手工泡茶程序。能够节省时间的自动化、智能化的茶具逐渐得到市场认可。同时,随着物联网、人工智能等技术的不断发展,智能化产品的体验也越来越好。目前业内已经诞生了一批智能茶具品牌,例如一线品牌金灶茶具、汉唐茶具,二线品牌越一科技、新功电器等。
随着茶具的消费者增多,以及时代的变化,现代消费者的需求不断增多,茶具产品的发展也更加贴合消费者的需求。不同消费者由于性格、年龄段的不同,会对不同类型的茶具有所偏好。部分消费者喜欢简单大方的茶具,部分消费者偏好小巧精致的茶具;部分消费者偏爱紫砂壶,部分消费者偏爱陶瓷质地的茶具。当代中国消费者越来越注重环保,环境保护意识不断增强,对使用的产品是否对身体有潜在危害也越来越关注。依据不同消费群体的需求,茶具企业在保持文化传承的同时,推出了更多不同造型、不同功能的茶具,在茶具制作过程中减少污染,应用更加环保的材料。
沙利文全球合伙人、全球市场战略规划副总裁兼中华区总裁王昕博士指出,中国茶文化源远流长,茶具拥有广泛的群众基础。随着时代的变化,消费者的需求与过往有较大改变,茶具企业应与时俱进,加强线上渠道的布局,把握新时代消费者的特点,推出个性化、智能化、便携化的产品,提升品牌影响力,才能在竞争激烈的市场中占据一席之地。