根据东京奥运会相关政策的调整,除了距离首都圈较远的少数项目的赛场外,东京奥运会大部分比赛将只能闭门举行,奥运会开闭幕式也不会允许观众入内。东京奥运会决定无观众、全封闭的举行模式,对当地的体育行业,以及体育赛事带动的旅*行游**业等行业的发展均产生了严重的影响,但是对于互联网+体育服务业,却迎来了发展机遇。
在新冠疫情的影响下,许多重大体育赛事由于到场人数的限制,观众只能通过电视网络直播进行观看比赛,而为体育赛事提供互联网服务的企业则将迎来业务量剧增。
互联网+体育行业主要上市公司: 网达软件(603189)、快手(01024)
本文核心数据: 上海网达软件股份有限公司经营状况、中国体育服务业总规模等
1、东京奥运会宣布无观众、全封闭举行 赛事直播行业迎来发展机遇
东京奥运会火炬于2021年7月9日起在主办城市日本东京开启传递。但鉴于新冠疫情扩大,东京几乎所有地区都取消了在公路上的接力活动,只举行为火炬点燃圣火的仪式。为了防控新冠疫情,日本政府决定,东京从7月12日零点开始重新进入疫情紧急状态、并覆盖东京奥运会全程。日本首都圈奥运场馆举办的赛事将全部以无观众的形式举行。
目前根据东京奥运会相关政策的调整,除了距离首都圈较远的少数项目的赛场外,东京奥运会大部分比赛将只能闭门举行,奥运会开闭幕式也不会允许观众入内。据日本媒体统计,在东京奥运会750个场次的赛事中,接纳观众进场观赛的只有29个,仅占总体的不到4%。而空场办赛带来的最直接的影响,就是东京奥运会的门票收入大幅下降。东京奥组委2021年7月9日宣布,将在奥运会闭幕后,按顺序退还购票款,并对未能提供现场观赛的机会表示抱歉。此外,空场观赛还给奥运周边产品的销售以及赞助商的商业推广等带来严重影响,已有多家赞助企业对空场办赛的决定表达了不满。
东京奥运会决定无观众、全封闭的举行模式,对当地的体育行业,以及体育赛事带动的旅*行游**业等行业的发展均产生了严重的影响,但是对于互联网+体育服务业,却迎来了发展机遇。在新冠疫情的影响下,许多重大体育赛事由于到场人数的限制,观众只能通过电视网络直播进行观看比赛,而为体育赛事提供互联网服务的企业则将迎来业务量剧增。
2、东京奥运会直播相关企业
——网达软件:积极争取参与东京奥运会直播业务
2020年2月19日,网达软件在投资者互动平台表示,公司会积极争取参与东京奥运会的相关直播业务的技术支撑,后续进展可关注相关公告,官网和公众号的发布。
2021年6月16日,网达软件表示,中国移动咪咕公司作为中央广播电视总台奥运会、欧洲杯、冬奥会、世界杯赛事转播顶级合作伙伴,正在和即将进行支撑相关赛事的播出工作。网达软件作为咪咕的主要技术合作伙伴,在技术支撑和赛事运营等方面全力保障赛事播出的顺利进行。
公司是一家从事软件研发及服务的高新技术企业,主营业务主要包括两类:一是移动互联网多媒体软件及服务;二是商业智能(BI)应用软件及服务。公司是国内最早进入移动互联网多媒体软件行业的企业之一,在细分移动视频软件行业中已确立明显的竞争优势。
上海网达软件股份有限公司业务架构如下,公司主要面向运营商、广电媒体、金融保险提供互联网新媒体相关领域的系列产品,以及为互联网+提供多角度、全流程、专业化的解决方案。

2020年,公司的营业收入和营业利润分别为32800.40万元和8030.00万元,分别较上年同比增长10.03%和146.48%;公司利润总额和归属于上市公司股东的净利润分别为8048.93万元和7167.59万元,分别较上年增长144.27%和108.38%。2020年,公司毛利率为51.91%,较上年增长5.24个百分点;公司三项费用增长率为6.77%,较上年增长-57.05个百分点。

——咪咕视频、腾讯视频和快手享有东京奥运会的转播权
本次东京奥运会,国内的直播转播主要是在央视,其次咪咕视频、腾讯视频(腾讯视频TV版也拥有该赛事的版权)、快手都拿下了2020东京奥运会及2022北京冬奥会的版权合作。央视、咪咕视频、腾讯视频和快手东京奥运会转播优劣势对比如下。

3、互联网+体育服务业概况
互联网+体育服务业指的是在传统体育服务业中融入互联网技术,可分为互联网+体育赛事服务和互联网+体育大众健身服务两大类。本文主要针对互联网+体育赛事服务进行讨论。
互联网对体育赛事活动的产业链产生的重构作用更多体现在赛事版权开发及运营传播上,催化赛事版权价值的放大和深挖,同时加快终端体育用户的培养和消费升级。在体育大众健身方面,互联网催生了在线健身平台、在线健身管理软件、在线健身教育与培训服务等。
——互联网+体育服务业应用情况 传播和销售渠道更加丰富
互联网技术的发展使得体育内容与相关产品及服务的传播和销售渠道更加丰富,消费者能够在观看赛事时更具即时性、联动性和互动性;同时有效解决了赛事转播资源不足的问题;并且能够借助大数据等技术分析用户画像,针对性地进行营销推广与发展粉丝经济,推动产业发展。

——互联网+体育赛事服务产业链
互联网+体育赛事服务指的是体育赛事服务与互联网相结合,是指赛事版权开发、组织体育赛事或获取赛事版权,并利用互联网进行赛事推广营销、运营管理一系列商业运作的活动。
中国互联网+体育赛事服务产业链主要涉及赛事IP、赛事运营和互联网传媒平台。体育赛事IP是体育产业的核心资源,具有稀缺性强、爆发力强、培育周期长、生命周期长、收入稳定性强等特点。赛事IP的价值不仅在于赛事赞助和转播,更在于通过深度运营和传播培育泛用户群,放大赛事IP价值,并对其长尾价值和衍生价值进行挖掘。互联网体育传媒平台是赛事IP的主要开发运营平台,兼具赛事传播、视频观看、用户流量等优势。

——互联网+体育赛事服务市场现状
互联网+体育赛事服务业是对传统体育赛事服务的赛事版权开发与赛事运营的转变,催化赛事版权价值的放大和深挖,同时加快终端体育用户的培养和消费升级。“互联网+”模式让我国体育赛事商业化程度不断提高。
◆ 赛事版权开发
赛事版权是整个体育职业赛事服务的核心,优质的体育赛事具有很高的商业价值,能够为企业带来丰厚的收入。但由于我国体育产业职业化起步较晚,因此国际上知名的体育赛事版权大多来自于欧美地区。在我国,赛事影响力较大的大多为国际知名体育赛事,如欧洲杯、NBA等。我国仅有CBA、中超进入到赛事影响力第二梯队中。因此,我国企业大多需要购买昂贵的赛事版权,以NBA为例,腾讯购买的独家新媒体版权前五季度为1亿美元,后五赛季3亿美元。


不过,近年来我国企业逐渐意识到赛事IP价值的重要性,利用“互联网+”开发本土体育赛事IP、提高本土体育赛事IP影响力,如腾讯通过自身丰富的运营经验和成熟的平台背景,打造出自制赛事IP“超级企鹅篮球名人赛”、联合中国兵乓球队将国兵直通赛打造成“地表最强12赛”等;新浪则在流失NBA版权后发力先后打造了3x3黄金联赛、亚洲青少年冰球联赛等。中国原创国际顶级搏击赛事品牌IP——昆仑决,利用互联网思维挖掘出体育IP的深度商业价值,成为体育产业互联网时代的新玩法。

◆ 赛事运营
在赛事运营上,互联网+体育赛事服务业打破传统的赛事运营方式,观看赛事由电视观看逐渐转变为线上观看,而互联网企业打造的腾讯体育、新浪体育、苏宁体育等线上平台逐渐成为了观众观看赛事的主要平台之一。2021年4月,德勤携手中超联赛联合发布了《中国足球协会超级联赛—2020赛季商业价值白皮书》,2020赛季,19个传统媒体和新媒体的频道与平台转播中超联赛,覆盖全国超10亿电视观众,累计*放播**场次数量超1700场,累计收视人次超6亿。
由于赛制变化导致比赛数量减少、赛程安排紧缩,2020赛季中超联赛累计收视人次同比下降13.4%,为6.06亿。但传统媒体的轮均收视人次达到近三年新高,新媒体影响力也进一步彰显,球迷观赛热情并未减退。
此外,赛事直播也从过去的赛事转播逐渐演变成独家直播,并且赛事独播不再是央视体育一家独大,互联网体育平台已经逐渐获得众多国际知名赛事独播全,如腾讯体育获得了NBA10年的独家新媒体版权;PP体育获得了亚冠、英超、德甲独家全媒体版权。

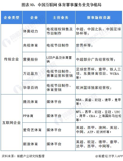
——互联网+体育赛事服务竞争格局
目前,我国互联网+体育赛事服务业竞争企业分为两大类型,传统企业和互联网企业,传统企业有体奥动力、央视体育、雷曼股份、万达盈方等;互联网企业则有腾讯体育、PP体育、爱奇艺体育、新浪体育等。其中,腾讯体育和PP体育拥有较多的赛事版权资源,是行业的头部企业。

——体育传媒与信息服务行业市场规模不断上升
近年来,我国不断引进国际顶级赛事IP,加上体育赛事传播渠道不断多元化,线上体育社区、体育直播平台相继诞生,大众健身市场不断发展壮大,2018年我国体育服务业市场总规模达到9632亿元。2019年,大众体育赛事活动如马拉松、企鹅跑等逐渐增多,知名在线健身应用软件Keep用户规模进一步突破,前瞻推测,2019年我国体育服务业总规模达到12053亿元。

以上数据参考前瞻产业研究院《中国互联网+体育产业发展前景预测与投资战略规划分析报告》,同时前瞻产业研究院还提供产业大数据、产业研究、产业链咨询、产业图谱、产业规划、园区规划、产业招商引资、IPO募投可研、招股说明书撰写等解决方案。
更多深度行业分析尽在【前瞻经济学人APP】,还可以与500+经济学家/资深行业研究员交流互动。