一、引言
评价人文社科类高校教师和科研人员时,有一项重要指标就是发表论文的质量与数量。因此,掌握论文的写作方法,了解学术论文撰写的规则和投稿技巧,对提高学术论文质量和投稿的命中率具有重要作用。

二、学术论文的结构
文无定法,学术论文的写作应该遵循同归而殊途、随心所欲而不逾矩的原则。学术论文虽然不像“五言律诗”那样严格,但它也有较为完全的结构要求,学术论文有更具体和普遍的结构形式,它包括“题目、关键词、摘要、引言、主体、结论、参考文献”几个主要部分,其中主体部分主要包括“研究方法、研究结果、讨论”等。不同类型的研究论文主体不尽相同,对于用实证研究方法写的论文主体包括独立的研究方法、结果和讨论,而对于用人类学方法研究写的论文主体格式较自由,而思辨类论文主体部分的方法、结果和讨论则没有明显的区别。研究论文的结构不是千篇一律,写作形式可作适当调整,但要求结构完整、层次分明、逻辑严密、条理清晰。学术论文的规范性能使交流效率得到提高,也可以使研究成果的表述更符合科学工作者的思维逻辑。
三、学术论文的写作
学术论文是对某一学科领域进行科学研究所形成的文字上的成果,具有较强的专业性和学术性 , 创新性、科学性和实践指导性是衡量论文质量高低的重要标准,也是期刊录用论文的一个重要指标。一篇研究论文要为同行所接受,必须有一定的创新点,原始创新对研究者来说是相当困难的,所以我们这里讨论的创新主要是针对研究对象的创新和研究方法的创新。研究对象与所选定题目密切相关,在学术论文写作的第一阶段就要拟定好论文题目,除确定论文题目外,还要列出论文的提纲,即整个论文的框架,即针对这个论文题目从哪几个方面进行论述?以什么样的方式进行论述?在设计论文提纲时,可以采用头脑暴风法,即根据阅读的文献和自己的经验将与本论文题目相关的关键词全部列出,再对这些关键词进行严格筛选和重要性排序,排序时一定要注意其罗辑关系。做完了准备工作后,就可以进入正文的撰写环节了,正文主要包括文献综述研究、引言、研究方法、结果、讨论及结论几大部分。根据论文篇幅长短可以将文献综述和引言两部分合二为一,也可以对它们进行分别阐述。研究方法是正文比较重要的部分,尤其是对实证类的研究,论文的结果和讨论是两个不同的概念,绝不可混为一谈,论文的结果是论文的精华所在,它是作者贡献的集中反映,也是整篇论文的立足点,因此可以说是论文最重要的部分,所以要用启发式的表达方式将研究结果告诉读者。讨论的重点在于对研究结果的解释和推断,并说明作者的结果是否支持或反对某种观点,是否提出了新的问题或观点,应用直接、明确的表达方式撰写讨论部分的内容,这样更容易引起审稿人和读者的重视。论文结论是作者研究的主要认识或论点,包括重要结果、结果重要内涵、对结果的说明和认识,还有对研究结果的应用前景、研究的局限性及需要后续研究继续完善的地方。论文写作的第三环节是添加文献和补充关键字和摘要,关键字的确定有两个办法,一是可以从论文题目抽取,另外可以根据论文的核心内容概括、提炼出关键字,关键字不能有歧义,它应充分体现论文的主旨和中心,这个过程完成后就可以对论文进行检查了,主要是对论文的表达逻辑、创新处、引言和摘要等内容进行认真检查和修改,论文修改满意后即可以投稿了。论文的写作过程,如图1 所示。

01、确定题目
选题是对作者学术素养、直觉和经验的多重考验,它是一个循序渐进,厚积薄发的过程。选题界定了研究的目标和范围,它是学术论文写作的起点,选择一个合适的论文题目不仅能反映作者对某学科研究的广度,还体现了他的思想的深度和研究能力,一个好的标题能起到画龙点睛的作用。在选题时要弄清楚几个问题:选题的性质?有无他人在研究?研究的深度会如何?能否找到新的创新点?另外,选题要充分考虑研究的可行性,也就是说要考虑完成这个研究的时间成本、物力财力、文献资源,选取的论文题目要符合自己的实际情况,所选择的主题要有能力驾驭。选题是确定论文标题的前提与基础,论文题目相当于论文的标签,它一般由 15 个字句子或短语概括而成,它能反映文章的研究主题、研究问题、研究对象、研究方法和创新之处,组成的标题短语应尽可能涵盖论文的重要内容或亮点,并且它能容易理解和检索,因为二次文献数据库或搜索引擎多以题名中的主题词作为关键词。论文题目用词要准确、精炼、得体,既要表述论文的研究对象、研究问题和方法,还应言简意赅。标题应尽量避免使用副标题,当出现两个同等重要的主题或论点的时候,或者内容层次较多、难以简化的时候,可以用副标题,其中主标题名起强调突出重点的作用,副题目起到解释、补充和说明作用。主副标题一般由冒号、破折号、括号、逗号或句点所分隔的两个或多个名词性短语所构成。如“大师·大爱·大楼”、“校内外教学资源的融合与利用途径探索——以重庆地区高校为例”、“翻转课堂本土化研究:内涵、应用和评价”。立题要把你论文中的思想、最精彩的观点放在论文题目里,表述的时候要新颖,给人眼前一亮的感觉。
02、摘要的写法
摘要是以提供文摘内容梗概为目的,简明、确切地记述文献重要内容的短文,它无须对内容进行评论、补充和解释。摘要是一篇高度浓缩的论文,它应具有可读性,而判断摘要是否具可读性的标准则是:能够充分反映论文的观点和创新点,可使读者从摘要中提炼出有价值的信息。《高等学校哲学社会科学研究学术规范》明确规定,学术论文均需附有中、英文摘要与关键词,英文摘要与中文摘要应相对应。摘要的提纲挈领是文科类学术论文写作要注意重要方面,传统的摘要为一段式,篇幅以 200 字左右,它包含研究目的、研究问题、研究方法、研究结果等内容梗概,它一般是在文章正文内容写好后再写,摘要中的内容基本代表正文的每个部分内容,千万不要把摘要写成“简介”和“意义”。摘要部分不宜引用参考文献,它只能用第三人称而不用其他人称来写,因为摘要中出现了“我们”、“笔者”做主语的句子会减弱摘要表述的客观性。不少作者喜欢用这样的名式表达“本文认为……”、“本文对……作了调查”,而实际上这种表达逻辑不准确,因为“作者”才是主语而非“本文”,而诸如“本文研究……”、“本文介绍……”似乎没有逻辑上的问题,然而这种表达也不符合国家标准 (GB6447-86)《文摘编写规则》的要求,应将“本文”这个主语删除,原句按语法规则成了泛指句,而在阅读时可以加上本文或作者。摘要最好采用类似于“对……进行了研究”、“报告了……现状”、“用……方法”等“记述方法”的语言表达方式,即用第三人称而不能用每一人称和第二称。摘要内容不能是对标题的重复,也不要与引言和结论内容雷同。
03、引言的写法
引言又叫“前言”、“导言”、“绪论”,它是正文前的一段文字,引言是说明论文写作的背景、理由、主要研究成果及其与前人工作的关系,目的是引导读者进入论文的主题,引言有总揽论文全局的重要作用,也是论文中最难写的部分之一,它一般应包含四个方面的内容:其一,研究领域和研究背景,对研究背景的阐述要繁简适度,研究背景可能涉及相关问题研究综述的内容,一般发表于文科期刊(除类似于《北大教育评论》这类发表长论文的评论性期刊外)的学术论文常将文献综述穿插于引言部分,当然为强调文献综述的内容也可单独对其详细阐述,如果研究涉及的问题易于造成误解或者关键术语过于宽泛,则必须对问题加以界定,而大家对那些没有实质性分歧的概念就不用再界定了,因为大家对它的理解基本一致,概念是头脑中的认识,而定义是概念的文字表述,概念界定是为研究服务。其二,研究问题和目的,在介绍完论文主题的研究背景,对研究现状进行分析评价后指出已有研究存在的问题,从而引出研究问题,优先引用相关经典、重要和最有说服力的文献资料以指引读者,与此同时告诉读者研究的目的,旨在将作者研究的任务具体化,可根据情况说明在已有基础上,有什么贡献和创新,不要用“首次提出”、“首次发现”等表述方式。其三,研究方法,由于研究设计和方法过程都是独立的研究方法内容之一,所以引言中的研究方法可以用一句话概括。其四,实践和理论意义,这方面的内容通常应在研究背景、研究问题和研究方法中自然显现出来,最好不要生硬的表达为“本文的创新之处为:……”,也不要表达为“本研究在理论和实际上都有重要意义”,这种表达形式是没有任何意义的,可以采取适当方式强调作者在本次研究中的重要发现的意义,让读者顺着逻辑的演进阅读整篇论文,不要故意制造悬念以期望在文末达到高潮,其实读者并不一定能将冗长的论文看完。为使引言与结果、讨论、结论等形成良好的呼应关系,更好满足读者的预期,可以在论文所涉及的论据、论点、参考文献等基本确定后再写引言,引言篇幅通常点正文的 10% 左右。期刊论文由于受到长度的限制,引言的写作与文献综述研究密不可分,所以引言通常与文献综合并,本文不再对文献综述的写作方法单独分析。不管如何,引言要交待清楚三个问题:为什么选择这个论题?这个论题为什么重要?怎么研究?
04、添加参考文献
参 考 文 献(references) 包 括 引 用 的 文 献(cited references) 和 阅 读 过 但 未 引 用 的 文 献(bibliography),后者一般列于参考文献(即引用的文献)之后,我们通常所指的参考文献多指引用的文献。国际参考文献标准(harvard style referencing), 中 文 参 考 文 献 与 其 有 诸 多 不 同。
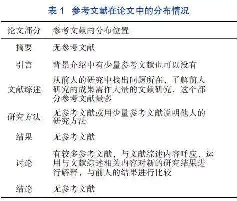
参考文献在学术论文写作中有重要作用,因为它反映了作者的学术道德,反映作者对相关领域了解的深度和广度,通过参考文献可以了解前人的相关工作,避免重复论述已有的方法、结论。参考文献还可以为读者提供查询相关研究资料的信息和线索。所以,有经验的学术刊物编辑,审稿先看参考文献目录,如果发现参考文献中没有包含该论文关键字的相关文献,或缺少与所研究主题相关的权威文献,就会直接退稿或建议大修。参考文献在学术论文中占有重要地位,它在论文中的分布情况,如表 1 所示。在引用参考文献时要注意几个问题,首先,所引用的参考文献要新、全面和权威,这主要是为了保证研究的合理性和前瞻性。其次,注意直接引用与间接引用的区别,并严格遵守引用格式规范,具体的引用格式可参考相关书籍,此处不再赘述。最后,所引用的文献必须与主题密切相关,尽量避免引用非公开出版物,一般不引用专利和普通教材等书籍,尽量避免过多引用作者本人文献。

05、论文逻辑及语言
论文构思过程既包括立题之后谋划学究的过程(先做什么,后做什么,以及如何去做),又包括论文写作的框架结构设计(先写什么,后写什么,以及如何去写),在论文的撰写过程中要注意论文的内在逻辑和语言的准确性。引言说明“为什么研究”,正文阐述“怎么研究及研究结果”,结语用“总而言之”、“综上所述”等语句回应开头,并提出问题的解决方法进而提升为理论。此外,节、段安排符合逻辑顺序,正文内容部分小标题要注意名式统一,并且要做到前后逻辑贯通,并且对论点进行阐述时,要有层次感,如“一方面、另一方面”,“首先、其次、最后”对论述的结果用总结性词语加以标识,如“所以、因此……”,这样才能使整个论述更为紧凑。
四、论文的发表
论文发表经过期刊选择、初稿检查核对、论文投稿、编辑沟通直到稿件录用,这个过程与论文写作一样也是一个不断学习和总结的过程,同时这也是一个经验积累和不断尝试的过程,中文期刊投稿过程,如图 2 所示,这五个过程都有应注意的细节,这些细节没把握好都很有可能导致稿件被拒,有时候作者对一些突出其来的拒稿结果感到很意外,殊不知可能是作者某个细节没处理好而触犯期刊投稿的最基本要求,如:在稿件中没有隐去作者相关信息,论文参考文献很不规范,与编辑沟通中引起其反感等,在投稿过程中除提高自己论文内容本身质量外,还要多站在编辑的角度思考稿件的规范性,只有这样才能更高效地让自己的论文得表发表。

01、期刊选择
不同期刊偏重的主题和方向不同,所以在投稿前一定要根据自己的论文主题选择最适合的投稿期刊,一篇论文在对口期刊上被发表的几率会大很多。中文期刊数量多且质量参差不齐,所以选择合适的期刊非常重要,选择投稿期刊的方法很多,既可以从中文社会科学引文索引来源期刊(CSSCI)、全国中文核心期刊或中国人文社会科学核心期刊中挑选,也可以在互联网上搜索相关主题的期刊官网,还也可以在论文数据库(如中国知网)中搜索相关主题的论文,看这些论文一般发表于什么杂志,结合自己的论文挑选适合的投入期刊。此外,还可以在网上搜索投稿服务平台或论坛等。在平时的投稿过程中可以有意识地收集一些与自己研究相关的投稿地址,这样可以为以后的投稿节约很多时间和精力。期刊的质量的好坏可以通过期刊的影响因子(Impact Factor,IF)大小来判断,中文期刊的影响因子可以查询《中国学术期刊综合引证报告》获知。投稿期刊选择好后就要认真查阅该期刊的要求(如格式要求、送审要求、审稿周期、纸制或电子投稿等),如今很多期刊都有自己的投稿系统,也有部分期刊要求通过邮件投稿,碰到这种情况一定要确认邮件地址的真实性,可以通过期刊官网的电话确认,也可以向在这个期刊投过稿的朋友咨询,千万不要盲目投稿以免受骗。绝对不能一稿多投、多发,《高等学校哲学社会科学研究学术规范(试行)》第十三条明确规定学术成果不应重复发表。
02、检查核对
根据期刊投稿的要求,编辑好自己待投稿件后,可以用 word 自带的“拼音与语法”工具自检稿件错误,接下来需要人工认真检查、核对论文细节,这个工作看似简单,但也要认真对待,根据笔者的经验这个过程一般要检查的内容包括:相关翻译、论文标层级标题序号、图表序号、参考文献格式、作者简介和基金信息、语言文字等,有些期刊要求所投稿件不能出现与作者有关的任何消息,所以在查检内容时要特别小心,否则,由于这个原因而直接被拒稿是得不偿失的,个人的阅读习惯可能很难发现某些小失误,为了避免这种情况,可以将论文打印出来多阅读几遍,切不可匆忙校对、检查后立即投稿,这样很容易由于心急而未发现一些错误,另外,可以请同事或朋友帮忙修改论文内容,与别人讨论、修改论文对提高自己论文质量很有帮助。
03、编辑沟通
论文编辑好后就进入投稿环节,为了节省编辑的时间,投稿时最好附以一封投稿信,其内容最好包括:注明投稿的栏目类型、推荐回避的审稿人、稿件的创新之处、通信作者简介和通信地址。稿件投出后,可以与编辑保持适当的联系,这样可以有效避免稿件丢失,或避免由于编辑 /审稿人的遗忘而耽误文章的及时发表,也可以减缓作者的焦虑心理,投稿后与编辑的联系包括“询问、撤稿、申辩、请求减免版面费或更换作者”等。投出的稿件不要不管不问,如果在期刊审稿周期结束后还未出现稿件审稿结果信息,可以邮件或电话咨询编辑。撤稿一定要理由充分,以免给编辑留下不好的印象,影响下次的投稿。如果稿件要求修改,最好在规定时间内返回修改稿,在回复信中说明稿件修改的内容,最好对修改过的条目一一列出,如果确实在规定时间内无法返回修改稿,一定要及时告知编辑并说明原因。如果对审稿结果有质疑,可以对审稿人的意见进行详尽的申辩,如果申辩依然没有成效,则考虑另投它家。在与编辑进行书信沟通过程中,最好用中性话语表达自己的意愿,既不要过高评价自己的论文,也不要对编辑过分恭维。