
来源:私募工厂
今年9月份,诺远资产的债盈宝出现逾期的时候,很多人的第一反应是,这只是小风波,诺远很快会搞定,毕竟是国内TOP10的财富管理机构。但如今两个月过去了,诺远的情况并没有这么乐观。
债盈宝雷了,70亿资金去向成谜
先说下这次事件的主人公:
诺远资产管理有限公司成立于2014年,2016年在中基协备案,该公司在投中2017年度最具竞争力财富管理机构榜单中位列第七。参与投资过优客工厂、蚂蚁金服、奇虎360、顺丰等知名企业的投资。汉富控股总裁韩学渊兼任诺远资产董事长,公司业务涉及股权投资、基金投资、资产并购、股权并购,管理规模达400多亿。

根据天眼查的信息,诺远资产的大股东是诺远控股,诺远控股身后则是2006年成立的汉富控股。

这次的导火线债盈宝,是小诺理财的一款短期灵活债券产品,大概2016年就有了,15万起投,在产品的设置上有3、6、9、12个月等4种主流投资期,收益率在7%到9.5%。基础资产是股票质押、国债、企业债等等,看起来算是一款收益较高的中低风险产品了。

但最近有很多投资人反映2017年下半年及之后认购的该产品,出现无法兑付本息的情况。有的人只投了15万,还没有那么绝望,就是心里憋屈。

有位开公司的,拿200万闲置资金做短期理财,之前一直在诺远买产品,谁知道,今年8月买了个3月期的产品,本金就“相见时难”了。

还有些投了上百万的在现场维权,但钱没能拿回来,都哭了。

汉富的实际控制人韩学渊自今年8月起就没有在公司出现过,据诺远内部核心人士爆料,韩及其家人目前均在美国,日常的工作沟通全部通过微信进行。
根据财联社的报道,有一位诺远资产的区域负责人称:
“债盈宝涉及的债务大概有70亿元,我们可以处置的资产大概有100亿。接下来我们要成立全国催收,对象以上市公司为主。现在排队在紧急处置的约有30到40亿,其中,已经撕破脸的,公司不认了的,大概有10.5亿元。这10.5亿元债务涉及的公司都已经起诉了。”
他同时透露,诺远方面已经对“中科建、哈工大集团与山东天业”三家公司提起了诉讼。中科建和天业的事情厂长之前写过了《国泰元鑫再爆6亿“连环雷”!上市公司天业股份和中科建飞双双违约!》,踩雷的不止诺远一个,哈工大的事情比较复杂,今年6月出现违约,7个多亿还不上,总负债在五十亿以上,因为是国企,具体就不说太细了。总之,这三家,指望他们短期内还钱几乎是天方夜谭。
现在大环境不好,企业都不好过,产品出现逾期也是司空见惯了。不过,债盈宝有几件事让人很不解。
一个是合同约定的基础资产,并不是宣传里说的债券,而是私募基金份额。一份附加在债盈宝主合同后的《收益权转让清单》显示,债盈宝基础资产是“新余汉富卓瑞投资管理中心(有限合伙)合伙份额”,后者是汉富旗下的一只证券基金。

对于这基金的资金流向,投资人和这位负责人并不清楚。有一位诺远内部人士称,所有投资人认购的债盈宝都是诺远资产法人李延武转让的私募基金份额。汉富卓瑞的报告只向合格投资人披露,即李延武,受让份额的投资人无法接触,这些钱到底流去哪里,自然也就成了谜题。
诺远有作出回应,但是很笼统,是什么项目,出了什么问题,预计什么时候能解决,暂时没有答案。

有一位投资者撰文称,债盈宝就是资金池,没有明确的底层资产。“试想:如果发生问题的第一时间,通过官方渠道向广大投资者公布债盈宝的总额,所有对应的项目,(真的需要保密的可以打*呀),请个公信力高的会计事务所出个报告。我想绝大多数投资者都会安心多了,也会给予极大的理解的。”
另一疑点就更加让人愕然了。疑似诺远资产创始人兼CEO的韩学渊,在区域经理群中的一条信息显示, 债盈宝的打款账号是李延武的个人账号。看不懂,如果是真的,太随意了吧。。。

多款私募基金延期
除了债盈宝,汉富的私募基金也出现了逾期。
汉富旗下私募有两大品牌,一个是“景欣定增”系列,做上市公司定增的;另一是“昭阳增利”系列,做上市公司股权质押的,一共有12只。

值得注意的是,债盈宝的业务之一正是股票质押,而在债盈宝出现兑付危机同时,昭阳增利系列也发生了延期。
2018年10月,昭阳增利9号管理人通知,该产品投资期限将延长6个月,管理人提请召开投资人会议。
接着,11月,昭阳增利10号也出现了延期,说明函里说原因是项目方回款计划又延迟,但并未透露项目方的任何信息。两只基金的管理人均是2015年成立,去年2月在中基协备案的北京汉富融信资产管理合伙企业(有限合伙) 。

昭阳系列某私募基金管理报告提及,该基金曾为日机密封、高升控股、西部资源、兴业矿业、安通控股、中捷资源等13家上市公司提供股票质押融资服务。
昭阳增利系列并没有披露具体的资金使用情况,同时,13家公司中仅有亿利洁能、西部资源、聚力文化、ST德奥4家上市公司发布了质权人为汉富控股关联企业的股票质押公告。其余9家既无公告也没有在中登网登记备案。
诺远一些内部人士的说法是,部分上市公司签股票质押合同时,还要签订一份保密协议,禁止诺远对外公布融资数额与交易细节,防止影响股价。
有券商人士质疑,场内质押和场外质押,都需要在中登网登记。不登记就不存在质押的说法了。考虑到上述内部人士所称部分上市公司在向诺远资产质押股票时从未在第三方平台上登记,债盈宝及昭阳增利系列所谓股权质押融资项目的真实性令人怀疑。
诺远官网对于未在中登网进行登记的回应是,投资项目是通过券商资管和信托计划投资于股票质押回购交易类资产,投资的部分项目是通过通道与融资人做质押登记,股票质押给通道,而不需要穿透到最终出资人,因此,并不存在虚假投资,欺骗投资人的行为。
解释倒也合理,股票质押给通道,而不是出资人。只是诺远并没有公布任何可以辅助证明的东西。
兑付方案不尽人意
产品出现逾期后,诺远的反应倒是很迅速,给出了兑付方案,但后面的执行就不是那么给力了。
最开始的说法是,根据客户投资到期先后顺序进行排期支付,每个工作日支付10%到20%的本金和收益。

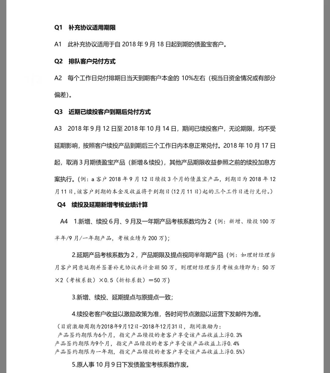
10月又出了份补充协议,9月18日起到期的债盈宝客户,每个工作日兑付本金的10%。

不过后来偿付率不断走低。有投资人反应称,诺远提供了两个兑付方案,一是排队等待本金赎回,目前每日本金偿付率约在1%至5%之间;二是延期6个月,由汉富控股进行回购。根据和补充协议几乎同时出来的一份承诺函,如果延期后还没解决,汉富会出面回购。

而在最新流出的一份兑付方案(网传,未经官方渠道证实)里,事情似乎又起了变化。

A方案,相当于是本金打七折,并且没有利息。这对于债券产品来说自然是不能接受的。
B,还款时间已经不确定了,能不能还款,取决于上市公司能不能扭转乾坤。前面说过,像是中科建飞、天业这些,都是麻烦很大的。
C,通俗点说,叫债转股。除了银行,没太多人爱干。
据财联社报道,还有个更奇葩的方案是,诺远资产方面提出了将部分债权打包成资产包转让给投资人,由投资人自己向债务人追索的方案。
诺远开始给出的方案,虽然排期的方式让后面的客户面临很大风险,但偿付率还是比较高的,后来偿付率却不断走低。最近流传出的方案,属实的话就更让人失望了,有可能当初诺远是缓兵之计,也有可能是,诺远自己也没想到问题这么棘手。
国内顶尖的财富管理机构,出现这样的危机,的确让人哗然。有诺远自身的问题,也有整个大环境的原因。雷潮开始的时候,倒的是*子骗**公司,一些经营状况还不错的公司也会遭殃。希望诺远能度过难关吧,毕竟也是认真做事情的企业,以后资产的选择更谨慎点,信息披露做得更透明些。
而对我们投资人来说,买产品时,渠道品牌是一方面,看清底层资产则是更重要的。不光是看宣传材料,更要看合同以及各种附加条款。别搞得自己最后都不知道买的是啥。
PS:爆料、互动交流、版权、商务等问题,请私聊小秘的闺蜜,微信号if520100,或新浪微博搜索“互金侦探”。
查看侦探其他文章可点击(手指头太粗的人可能点不准):
互金侦探最近拉了一些微信交流群(有高净值用户群、有投资人散户群、探粉综合群),感兴趣的朋友可以加小秘的闺蜜的个人微信号:if520100,也可直接扫描下方二维码!
→
长按添加小秘闺蜜好友 长按关注学习区块链