
-这是「小葛聊健康」第33篇文章-
神经病学里没有哪种病能和癫痫一样,有那么多复杂的分型分类,又有这么多种药可以选。常常是老药还没下场,新药就登台了。
据统计,自19世纪50年代首次报道使用溴化物可控制癫痫发作以来,已有二三十种抗癫痫药陆续上市。种类如此繁多的抗癫痫药究竟有什么不同,新药一定比老药好吗,不同的药又有哪些不良反应?
今天,小葛就来详细说说,让大家不再雾里看花。
新药和老药疗效基本一致,但新药副作用更少
抗癫痫药以上世纪九十年代为分水岭,我们通常将九十年代之前出现的药称为传统型抗癫痫药,如丙戊酸钠、卡马西平、苯巴比妥;九十年代以后出现的称为新型抗癫痫药,如奥卡西平、拉莫三嗪、托吡酯片、左乙拉西坦(见下图)。

抗癫痫药对比图
此外,新型抗癫痫药物还可以进一步分为:第二代和第三代抗癫痫药物(传统型抗癫痫药物也称为第一代抗癫痫药物):
- 第二代抗癫痫药物代表药物:奥卡西平(曲莱)、拉莫三嗪(利必通)、托吡酯(妥泰)、左乙拉西坦(开浦兰)
- 第三代抗癫痫药物代表药物:拉考沙胺(维派特)
总的来说,在控制发作方面, 新药和老药的疗效基本一致,而新药的优势在于副作用少。 因此,认为新药一定比老药好是错误的,至少现阶段如此。门诊中因新药控制不佳,最终靠老药把癫痫控制住的患者并不少见。
总结一句话,只要能够控制住发作且没有明显不良反应,无论是新药还是老药, 适合的才是最好的。
常见6种抗癫痫药的适应证及不良反应
对比了传统型抗癫痫药和新型抗癫痫药的优缺点,我们再来详细说说六种常见的抗癫痫药的优缺点。
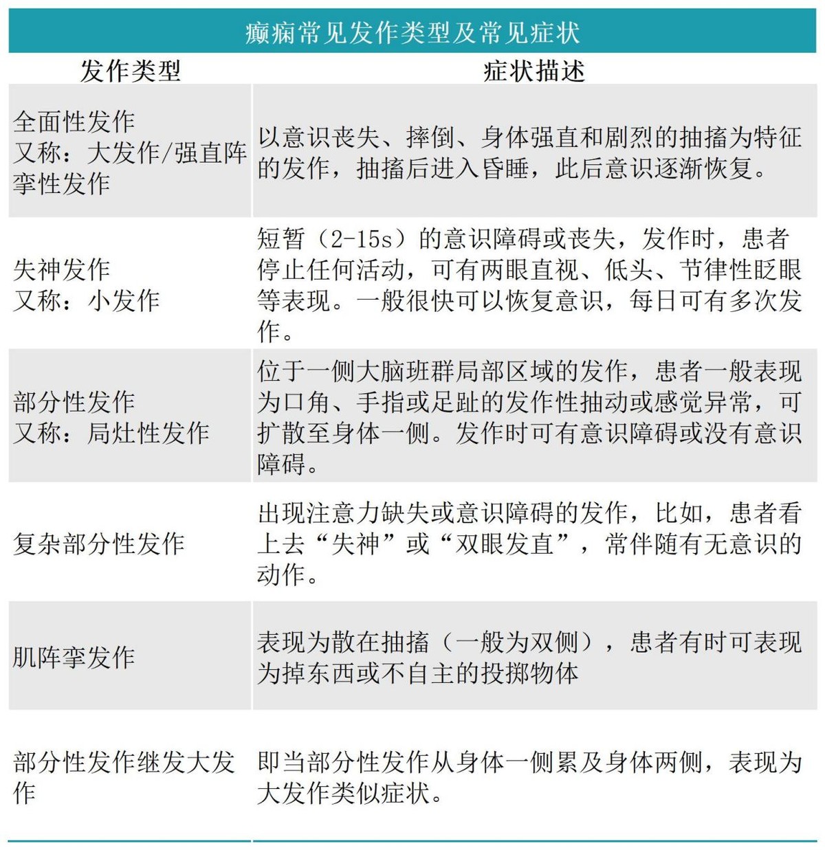
温馨提醒:下文内容将涉及癫痫的发作类型,不熟悉的亲可先滑至文末了解,以便更好地掌握各种抗癫痫药的特点。

1.丙戊酸钠
一种具有里程碑式意义的抗癫痫药,在世界范围内长期实践,疗效有保证, 几乎适用于所有类型的癫痫和发作,也是大发作的首选药物 ,尤其适合大发作合并典型失神发作。
但丙戊酸钠带来的副作用也显而易见,尤其是对育龄期的女性和儿童来说。
研究发现,孕期服用丙戊酸钠会增加新生儿畸形、学习障碍以及自闭症的风险;3岁以下的儿童,若存在脑部其他疾病,并联合使用其他药物时,容易发生致死性肝衰竭。
因此,近期有怀孕计划或已怀孕的,一定要告知医生,并遵医嘱选择适合的药物。 癫痫患儿若使用丙戊酸钠则要密切关注肝功能,定期复查肝功能、血常规。
2.卡马西平
也是一个具有里程碑式意义的药物,是部分性发作的首选,尤其适合复杂部分性发作,也可以用于大发作,但会加重失神发作和肌阵挛发作。
常见的不良反应主要有皮疹、嗜睡、头痛、肝损害。因此,服药初期要注意观察皮肤情况,并定期检测肝功能。此外,卡马西平也有致畸的风险,孕妇应慎用。

卡马西平有致畸的风险,孕妇慎用
3.奥卡西平
奥卡西平和卡马西平好比一对孪生兄弟,不仅适用人群相近,不良反应也差不多,均主要用于部分性发作,常见的主要的不良反应都是皮疹。
不同的是,肿瘤、外伤等引起的癫痫大发作,若一种药无法控制时,可加用奥卡西平。 在副作用方面,奥卡西平的致畸风险较小,孕妇也可以用。
4.拉莫三嗪
如果说丙戊酸钠是抗癫痫药中的老大哥,拉莫三嗪就是忠心耿耿的小弟,两者基本前后脚一起出现,或互为添加药物。 不同的是,拉莫三嗪还可用于失神发作或肌痉挛发作,且可作为孕妇的首选药。
在不良反应方面,拉莫三嗪很少出现认知和行为方面的不良反应,最常见和最危险的不良反应是过敏性皮疹,与卡片西平相似。
5.左乙拉西坦
左乙拉西坦被视为最有应用前途的新型抗癫痫药 ,适用于各年龄群,对肌阵挛发作、部分性发作、继发或不继发大发作都有效。
更重要的是, 左乙拉西坦不良反应少,且孕妇适用 。部分患者会出现嗜睡、乏力和头晕等症状,但和剂量大小密切相关。
6.托吡酯片
托吡酯片算是新型抗癫痫药中的低调派,既可以用于治疗部分性发作,也可以用于继发性大发作,还常被用于难治性部分性发作。
不良反应是青光眼,但极为罕见;孕期可以用,但需要在专科医生的指导下使用。
附:

癫痫常见发作类型及常见症状
写在最后:
药是治病的药,用得不好也是毒药。如何用最小剂量,最佳组合获得最佳治疗效果,还需遵医嘱,切忌随意自行减药、停药或换药。
参考文献:
贾建平,苏川. 神经病学[M]. 第8版 北京:人民卫生出版社. 2018
看完记得转发、点评、评论或收藏哦
更多靠谱、实用的健康科普请关注【小葛聊健康】