“襄阳天下”小区位于湖北省襄阳市樊城区一桥头处,紧挨市第一人民医院,与襄城隔江相望,襄阳牛肉面就在此处不远起源。

“襄阳天下”的前身是老友谊街片区,为了响应城市发展的号召,友谊街的老街坊们积极配合征迁工作,舍小家为大家,同时也都期盼着旧城改造后,小区能够旧貌换新颜。

结果这一盼就是五六年,其间项目停工又复工,让小区的准业主们心力交瘁,不管怎样,最终小区有幸未成“烂尾”。

小区内张贴的原承建方破产重组公告
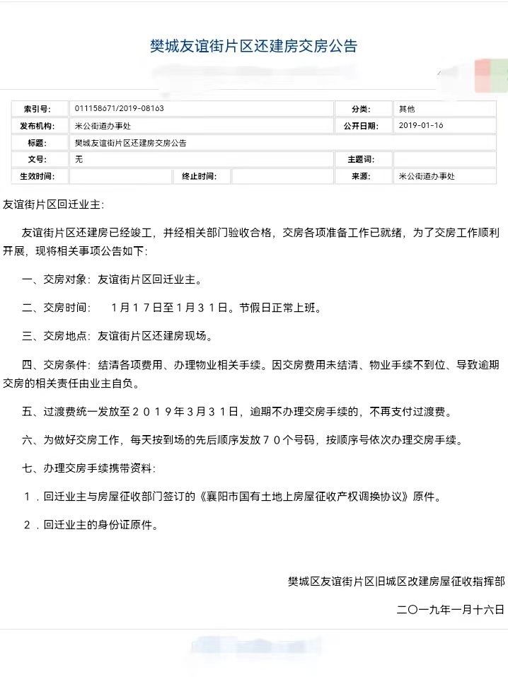
到2019年元月份“襄阳天下”还建房开始交付,同时过渡费也都统一发放至2019年3月31日截止,业主按要求到物业办理相关入住手续。

小区刚交付时,几乎到处还都在施工,小区更像一片忙碌的工地,2020年4月份还发生了一起轰动一时的脚手架坍塌事故,致1死6伤,业主们就在这种情况下入住了。




而真正让业主头疼的拿房屋钥匙时与物业签订的《业主临时管理规约》,大家仔细看看这份《规约》,几乎每一条都制约着业主,感觉纯粹就是把业主当做物业的下属来管理,这可真的一点儿都不像小区的主人,更难的是业主不可能提桶跑路。





《规约》上丝毫看不出物业的一丁点儿义务,而只是提到:在业主大会成立前,由建设单位湖北华凯实业投资有限公司,聘请鑫华凯物业管理有限公司根据物业服务合同,对本物业进行物业服务。而所提到的物业服务合同,小区里几乎没有人见到过,更不知道里面是什么内容。


襄阳鑫华凯物业管理有限公司法定代表人是闫有田,湖北华凯投资集团有限公司法定代表人是闫有海,其实这两家公司是什么关系一目了然。
有了这份《规约》的撑腰,物业做任何决定都无需征询业主的意见。包括电动车充电桩的安装、小区广告投放、饮水设备投放、停车场对外开放、商家在小区做推销活动等等。




业主对物业服务有意见,也没有什么好的渠道去提,像电动车充电桩费用过高、充不满、比自己充电时间要长好几个小时,而计费是按充电时长记取的,变相的多收业主的钱。还有小区停车问题,停车场对外开放后,物业是有了收益,但业主的车回来却经常没有车位去停……

对于这么一个“半成品”的小区,业主虽然意见很大,但是还不能不交物业费,只要不交,物业就以《规约》说事儿,门上给你贴律师函,再不就直接起诉业主。


要解决现状,*翻推**让业主窒息的《规约》,唯有召开业主大会,成立小区业委会,重新签订物业服务合同。这些情况,小区业主也多次找过社区,社区回话是小区不具备成立业委会的条件,然后就没有了……业主没想到这件事竟然根本就没有解决办法。

在这么一个没有明确义务,只有无上权利的条款下。在今年襄阳市第三期创建全国文明城市“红黑榜”评选中,对“襄阳天下”小区做出了客观的评价:小区内无市民公约宣传;地面有垃圾;绿化带缺株,里面有烟蒂等垃圾;垃圾桶及周围地面脏污;院内杂物、建筑垃圾乱堆;垃圾分类不规范;“三车”乱停;楼道内杂物乱堆,张贴有小广告。


相信在社区领导为人民服务的作为下,在物业对各楼各栋的“属下”严厉的管理下,“襄阳天下”小区将会在以后的创文工作中一如既往,持之以恒,有则改之,无则继续,欢迎大家参观指导。
文中部分图片和内容源自网络,如有侵权,可联系删除。