2018年宁波的小学学区划分情况是怎样的呢?
海曙区
区直属小学招生范围:户籍、房产或暂住地在月湖街道、西门街道、鼓楼街道、南门街道、江厦街道、白云街道、望春街道、段塘街道。


西片区小学招生招生范围:户籍、房产或暂住地在集士港镇、古林镇、高桥镇、横街镇、鄞江镇、洞桥镇、章水镇、龙观乡、石\街道。
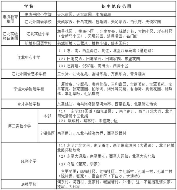
江北区


鄞州区
2018年鄞州区直属学校招生地段范围
学 校
新城第一实验学校
张隘、邵家、王家园、柳隘、松下、新城、东城、前洋畈、傅家堍、江城、宁城
华师大宁波艺术实验学校
(东校区)
世纪大道以东、中山东路以南、福庆路以西、兴宁东路以北的区域
曙光小学
曙光、史家、大河、庆安、王家、惊驾
行知实验小学
明北、林家(庆丰)、和丰、明东、明南、朝晖、东海、余隘、江南、南余、明一、常青藤、徐戎、徐家
西校区
中兴、锦苑、东海花园
鄞州第二
实验小学
东校区
福明家园、福城、新源、戚隘桥、波波城、陆家、陆嘉、桑家
幸福苑校区
幸福苑、安居幸福苑
四眼碶小学
樱花校区
戎家、张斌、泰和、樱花
新河校区
华严、演武、贺丞(四眼碶街以北)、镇安(四眼碶街以北)
镇安小学
贺丞(四眼碶街以南)、镇安(四眼碶街以南)、孔雀、王隘(彩虹南路以西、兴宁路以北)、日月星城、周宿渡、宁丰、海悦
白鹤小学
白鹤、丹顶鹤、王隘(彩虹南路以东、兴宁路以北)
黄鹂小学
黄鹂、王隘(兴宁路以南)
东柳小学
东柳
鄞州区江东
外国语小学
南校区
月季、园丁
北校区
太古、华侨城
鄞州区江东
中心小学
华光校区
华光、碧城、史魏家、七里垫、中山华庭、江南春晓、盛世东方
中山校区
中山、潜龙、七塔、后塘
李惠利小学
丹凤、紫鹃、朱雀、宁舟、仇毕
荷花庄小学
划船、舟孟
个别街道学区调整如下:
首南街道学士小学学区:鄞州大道以北的区域;鄞州大道以南,学士路以东,金峨东路延伸段以北,钱湖南路延伸段以东的区域。

学士小学,系公办小学,位于首南街道南裕小区一期正南面,占地面积31818平方米,建设面积32600平方米,设计规模48班,目前已动工在建。因学校于2019年9月建成,因此,2018年将暂借首南中学(鄞州外国语中学)校舍开班办学一年。
原属于栎木小学的学区全部划入鄞州区江东中心小学中山校区。新的鄞州区江东中心小学中山校区学区是:中山社区、潜龙社区、七塔社区、后塘社区。栎木小学的生源将由区教育局统筹安排。
中河街道小学学区划分
宋诏桥小学:环城南路以北的区域及桑菊、桑园、中萃、宋诏桥村。堇山小学:天童北路以东、环城南路以南、前河北路以西、鄞县大道以北的区域及联心村。
中河实验小学:钱湖北路以东、四明东路以南、鄞县大道以北区域及创新路以东的区域。
华泰小学西校区:前河北路以东、堇山中路以南、钱湖北路以西、鄞县大道以北的区域。
华泰小学东校区:前河北路以东、嵩江中路以南、钱湖北路以西、堇山中路以北的区域;钱湖北路以东、嵩江东路以南、创新路以西、四明东路以北的区域;科技路以东、中塘河以南、创新路以西、嵩江东路以北的区域。
东湖小学:钱湖北路以东、中塘河以南、科技路以西、嵩江东路以北的区域。(以上所指“区域”仅指中河街道行政区域)


蓝青小学
蓝青小学通过一定程序认定是纯民办的学校,不是公办背景的民办学校。这个学校是天宫实业公司控股的,而非国资控股的,事业编制教师控制在20%以下。
今年,蓝青小学招生将从原来4个班扩大到6个班,每班不超过40人,主要招生以新鄞州区为主,兼顾区外。蓝青小学低段不住宿,以新鄞州区为主要招生区域,适当向区外招收优秀学生。
镇海区
2018年全区小学继续实行“大学区制”招生,符合条件的适龄儿童可由家长确定大学区内的其中一所小学就读。招宝山片区、骆驼片区和庄市片区等三片区由区教育局负责辖区内小学招生工作,其他镇(街道)由区教育局会同各中心学校统一实施。

2017“三片区”学区划分方案,仅供参考

北仑区
区域内年满6周岁(2012年8月31日前出生)未接受过义务教育的儿童。其中,区域内非本区户籍儿童的报名入学按本文件中“流动人口子女招生”的规定实施。
春晓街道、梅山街道、白峰街道、郭巨街道货币安置*迁拆**户子女,凭*迁拆**协议和父母有效房产、户口簿到相应学区学校报名。
新碶街道区域公办小学招生入学地段划分表

大碶街道,春晓街道义务段学校招生学区划分

其中要注意的是
大碶三所学校原在读学生原则上不作变动。
清水片9村和烟墩村可选择就读博平小学或泰河小学。
根据大碶开发建设情况,凡系*迁拆**户子女安置在城区范围内一律按*迁拆**有关政策,凭*迁拆**证明和安置证明就近安排到大碶小学或博平小学就读,其中中河华庭小区内的大碶*迁拆**安置户子女就读泰河小学。
这里所提及户口在大碶城区是指户口在坝头社区、太白社区、学苑社区、高田王社区、横杨社区和富春社区6个社区。
高新区
1、高新区信懋学校(小学部)
招生地段:龙山村、上王村、方桥村(江南路以南)、梅福苑、梅江东苑、梅江南苑、梅江西苑、梅江北苑、海景华庭、名人别墅、万景梅庭、金地东御、蓝庭
2、高新区梅墟中心小学
招生地段:梅墟社区、梅沁社区、钱家村、方桥村(江南路以北)、梅盛苑、枫香庭院、东海府
3、高新区实验学校
招生地段:95花园、欧宝大厦、蓝海花园、江南一品、宁兴嘉苑广场、华诚花园、银珠明园、绿城绿园、东郡名苑、科技广场、皇冠花园
4、高新区外国语学校(小学部)
招生地段:明辰紫月、丹桂苑、名仕嘉景苑、荟博雅苑、商都大厦、围海小区、华丰庄园、桃园别墅、东城峰汇、中宁花园、香洲晓筑、润和园、凤凰水岸、锦诚明都、锦诚花园、滨江海晨苑、滨江花苑、葵花苑、永久花园、丁香苑、老庙新村、宾果公寓、涨浦景苑、蓝湾、江南景苑、澳嘉桥村、大漕村、大池村、涂田涨村、庄前村
5、高新区新明中心学校(小学部)
招生地段:明辰紫月、丹桂苑、名仕嘉景苑、荟博雅苑、商都大厦、围海小区、华丰庄园、桃园别墅、东城峰汇、中宁花园、香洲晓筑、润和园、凤凰水岸、锦诚明都、锦诚花园、滨江海晨苑、滨江花苑、葵花苑、永久花园、丁香苑、老庙新村、宾果公寓、涨浦景苑、蓝湾、江南景苑、澳嘉桥村、大漕村、大池村、涂田涨村、庄前村。
经常会发布各种房产信息及大量拍卖的便宜住宅,商铺,厂房,债权,二手车,大家可以【关注】实时获得便宜拍卖信息哦!