外出吃饭、叫外卖,最害怕的是什么?肯定是害怕吃到地沟油!而前段时间,网红火锅小龙坎一门店被爆出了“两年制售2吨地沟油”的负面新闻。
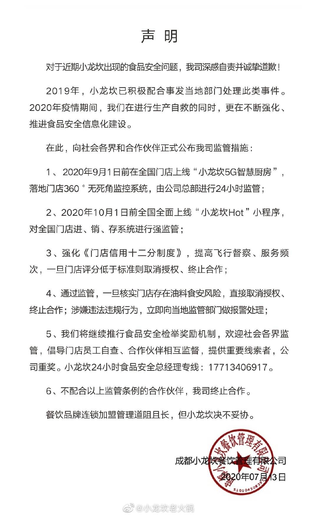
成都小龙坎餐饮管理有限公司在官方微博上发布声明,表示对该事件深感自责并诚恳道歉,在声明中还提到将在今年九月份之前在全国门店上线“小龙坎5G智慧厨房”,将由总公司对各个门店进行监督。

看着很有诚意的道歉说明,但是有网友发现,在2018年,小龙坎的另一家吉林长春门店,同样因为被曝光重复使用锅底而引起网友热议。为了平息风波,小龙坎总部表示,将在三天内,在所有门店的后厨安上监控,保证后厨透明化。
但两年过去了,监控还没有装上的小龙坎又提出了“小龙坎5G智慧厨房”想法。所以这仅仅是公关手段?

上面这条新闻,说简单一点,就是顾客就餐之后的火锅锅底制成地沟油,进行重复使用,再给顾客吃。
这种号称需要排队两个小时才能吃到的全国连锁火锅店,可把人恶心坏了!
说到地沟油,大家肯定会立马想到下水道那些油腻漂浮物,或者是像小龙坎一样,将剩饭剩菜进行简单加工提炼出来的油。
但其实地沟油的来源比我们想象的复杂得多,在我们家里抽油烟机的油;用劣质猪肉、猪皮等各种肉类加工提炼出来的油;家里油炸后不舍得扔,存放好多天的油;在油炸店里经过反复油炸不更换的油。
这些地沟油就存在我们的日常生活中,含有很多身份不明的有毒物质,吃进去后对身体危害非常大。

在网上有很多种渐变检测地沟油的方法,但事实上,这些方法都不靠谱。
我们在检测地沟油时,主要是判断它是油脂还是地沟油,但针对我们正规的食品检测,必须是针对某一种确定的成分。
由于地沟油的成分十分复杂,所以目前上在世界各地都没有一个国家能够准确地检测出地沟油。
如今我们判断是否使用地沟油,是需要市场监管部门从生产到加工进行整个过程的监督,其中还涉及到生产记录、购买物料记录等,同时再配合着食用油的检测,最后才能进行综合判断。

虽然我们普通食客很难鉴别地沟油,但是还是有办法帮助我们远离地沟油。
(1)一定要去正规的餐饮店就餐,路边的小摊小店由于缺乏正规的安全管理,用地沟油的风险也就更高。
(2)在购买家庭使用的食用油时,要去正规的超市或市场,贪小便宜购买远远低于市场的食用油,也有很大的风险!

(3)在外就餐时,尽量避免点用油多、味道重的菜品,这些菜品使用地沟油烹饪的可能性更大。
(4)我们自己在家进行油炸时,也避免反复用已经炸过的油,多次油炸会产生有害物质。