距离二建考试只剩下20天的时间了,不知道各位朋友准备得怎么样了?我是在在职备考没有太多时间去进行学习,但是考试费用已经交了不学也不行,不论如何都得冲一把,万一就考过了呢?
我寻思最后20多天了要把有限的时间放在含金量比较高的资料上去学习。这份二建法规铂金6页纸,我花费5天时间看完法规就考了96分!

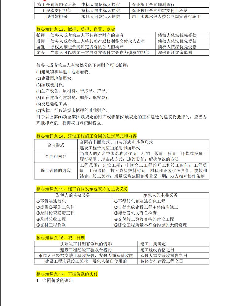
只能说陈印陈的从未跌落神坛,他的这份二建法规铂金6页纸真的太懂考生了,把二建厚厚的教材整理成了轻薄简短的6页纸,满满的全是干货!

包含了物权的种类、土地所有权、建设工程债的常见种类、担保与担保合同等18个核心必考点,表格形式对比强烈重点突出,咱们看一遍就能记个七七八八。

这份二建法规铂金6页纸张涵盖了90%的教材重点,我身边的考生看了分数都有所提高,大家都别再犹豫了,word文档打印下来直接背,最后5天能多提升30分!

二建法规本来就不难,但是时间有限再去刷视频啃教材就太浪费时间了,陈印老师的二建法规铂金6页纸,重点核心考点都给你画好了,啥都不用想直接背就完事!