高联应该如何准备,有什么参考书籍值得推荐?针对这些问题,那我就简要跟大家来谈一谈高中数学竞赛都有些什么,以及每一个竞赛参加的意义何在。我希望大家能够明确自己的目标,对日后的学习有所帮助。
首先,强调一点:不是所有学生都可以学数学竞赛,要想学习数学竞赛必须同时具备以下条件:
- 高考数学可以轻松应对;
- 对数学竞赛有兴趣,自发选择学习数学竞赛;
- 具备自主学习能力;
- 高考涉及的其他学科不存在太大问题,或个人的竞赛前景远优于高考前景。
数学竞赛需要的时间和精力都是很大的,并且如果因为学习竞赛受挫而导致对数学产生负情绪是得不偿失的,因此,我从不提倡“全民竞赛”。当然,如果你恰好符合以上的四个条件,那么你一定要学习竞赛。为什么?因为学习数学竞赛的好处很多。
与其他学科竞赛一样,学习数学竞赛除了能在升入高校方面获得保送或降分的优惠外,还能培养学生的自主学习能力,这对学生的整个大学学习乃至今后的学术研究或是社会工作是尤为重要的。
当然,对于大部分学生来说,高校的吸引力是最大的。而2016年新发布的高校自主招生政策中,其中的变化值得深思:
- 取消“校荐”,考生需自己报名;
- “年级排名”不再是报名条件;
- 门槛抬高,审核更为严格;
- 报考专业一定要与特长匹配;
- 试点高校自主招生考核统一安排在高考结束之后、高考成绩公布前进行。
我们最需要关注的点有三个:
①由于校荐被取消,年级排名也被废除,原本校内成绩突出的学生很难走自招,而自招的报名人数会上升,竞争更加激烈;
②据了解,985高校自招的初审底线是竞赛拿到省二以上,而北清更是要求拿到省一,门槛的提高导致了28万申请自招的学生只有4万余人通过初审,8千余人获得资格,初审和复审的通过率均低于20%;
③现在的自招考试要求不超过两科,考试的科目和专业是相匹配的,而绝大多数专业的考试科目都有数学,因此数学竞赛的比重是很高的。
总的来说,新的政策直接导致的是各高中年级排名较高的学生更难上清北(难以进入博雅领军,难以获得自招资格,裸考进清北的人更少),而间接导致的是更多的学生走上了竞赛这条道路。因此。若你有足够的实力,精力和时间,那么竞赛将是你们的不二之选。
此外,数学竞赛学到一定深度后就会发现,数学竞赛不再是由知识结构和解题方法组成,而是对思维能力的培养和运用,而思维能力的价值是远超过数学本身的,这将会对学生以后对问题的思考与对事物的判断等产生不可估量的影响。当然,这是后话。
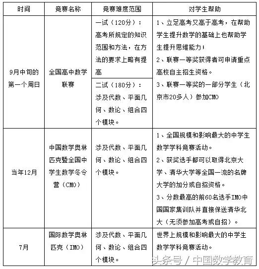
说归说,高中数学竞赛指的究竟是什么?我想说的是,绝不仅仅是高联(全国高中数*联学**赛)这么简单。下面,我就带着大家理一理高中阶段可能会遇到的竞赛。

1. 全国高中数*联学**赛
全国高中数*联学**赛旨在选拔在数学方面有突出特长的同学,让他们进入全国知名高等学府,而且选拔成绩比较优异的同学进入更高级别的竞赛,直至国际数学奥林匹克(IMO)。并且通过竞赛的方式,培养中学生对于数学的兴趣,让学生们爱好数学,学习数学,激发学生们的钻研精神,独立思考精神以及合作精神。
2.中国数学奥林匹克(CMO)
CMO考试完全模拟IMO进行,每天3道题,限四个半小时完成。每题21分(为IMO试题的3倍,为符合中国人的认知习惯),6个题满分为126分。颁奖与IMO类似,设立一、二、三等奖,分数最高的约前60名选手将组成参加当年国际数学奥林匹克(International Mathematical Olympiad,简称IMO)的中国国家集训队。
3.国际数学奥林匹克(IMO)
国际数学奥林匹克(International Mathematical Olympiad,简称IMO)是世界上规模和影响最大的中学生数学学科竞赛活动。
正如专家们指出:IMO的重大意义之一是促进创造性的思维训练,对于科学技术迅速发展的今天,这种训练尤为重要。数学不仅要教会学生运算技巧,更重要的是培养学生有严密的思维逻辑,有灵活的分析和解决问题的方法。
根据我的感觉,如果高考的数学难度有两星,那么高联的一试难度大概有三颗星,二试难度大概有四颗星;而CMO和IMO的难度大概在五颗星左右。因此,参加高中竞赛的确能够凸显在数学方面的能力,从而获得各大高校的高度关注。
那么问题来了,面对数学竞赛,我们应该如何学习?
首先是全国数*联学**赛一试,此模块立足于高考又高于高考,题目难时间短,要想攻克此模块需在巩固高考基础的前提下多做难题并分析总结,辅之以足够的模拟训练。
而之后我要详谈的是全国联赛二试以及CMO、IMO的玩法。这里我着重强调四点:
- 思维启迪
数学竞赛与高考数学的差异不只是在命题大纲上,更表现在思维方式上。如果说一个在数学方面不是明显太弱的学生,可以通过大量的难题训练来让自己的高考数学成绩提高的话,那么在数学竞赛上这是完全行不通的。从高考数学到竞赛数学,整个思维方式和学习方法的转变,如果没有一位有能力的教练的帮助,必然事倍功半。很多竞赛高手在后期的能力都是超越当初的入门教练的,但是教练在入门时提供的如何思考、分析、解题和总结的方法却尤为重要。
- 专题学习与思维养成
这部分一共分为代数、平面几何、数论、组合四个模块,学生应当对四块作专题学习,并在学习过程中熟悉并运用竞赛思维。整个学习过程最后可以有教练引导,但学生的自主学习意愿与自主学习能力尤为重要。
- 专题分析与训练
竞赛中有很多重要的题型或是模型最好是由教练来点拨,辅之以足够的训练可以收获良好的效果。
- 赛前模拟
赛前模拟的意义不言自明。
以上四点,主要针对的是备考阶段。而关于如何学习数学竞赛,有什么不同的规划?我根据不同的学生情况,给出了3种不同的方案:
初 中 阶 段
初一阶段
这一阶段学生刚刚进入初中,应当先进行初中代数知识的学习,打好基础;学习上不必拘泥于年级的限制,可以好好利用暑假及初一上学期充裕的时间,将初中代数知识完整的学一遍,主要包括代数式运算、方程、不等式、函数等几大块内容。
系统学习完初中代数知识后,寒假及初一下学期的这段时间可以重点学习平面几何的知识,同时适当学习一些竞赛数论和组合的内容,以及对之前所学的代数内容进行复习巩固。
这段时间一平面几何的学习为主,主要包括全等三角形、角平分线、三角形、四边形、相似及线段比例、圆等几大块内容。
初一年级以打好基础为主要目标,在学习新知识的同时配以难度适当的习题进行巩固即可,不必强求难度过高的练习。

主要推荐的书籍:《奥数教程》(华东师范大学出版社)、《从课堂到奥数—初中数学培优竞赛讲座》(朱华伟)。选择其中有关代数的章节进行学习。
初二阶段
利用初一一年的时间,我们已经将初中数学知识基本学完了,能力上应当达到能够完整解决简单的竞赛题目的程度。
从新初二暑假开始,就要将学习目标定位在准备初中数*联学**赛上了,如果之前一轮学习仍有相对薄弱的地方(比如数论),可以先利用暑假时间进行查缺补漏;
之后就可以开始进行第二轮的专题训练了,针对联赛中重点考察的部分进行强化练习。在这一阶段的学习中,应当注意多总结积累解题方法和技巧,对常见题型进行归纳,比如代数中常用变形技巧、几何中常见的基本图形和性质等等。
能力提高类的书籍推荐大家《奥赛经典》中的几何,组合,数论,代数讲得很全面,多数题难度不算太高(注意,是初中版的)

总的来说,这一阶段要努力提高自己的解题能力,为参加初中数*联学**赛做准备。
初二寒假到初中数*联学**赛考试前(考试时间为每年3-4月),可以将主要精力转向备战考试,根据自己的情况,每天或每两三天进行一次模拟测试,适应联赛考试的题型和风格。
可以找历届的试题,再找一些比较权威的模拟题,搞懂错题,经常出错的再找竞赛书刷专题。
具体而言,一试的选择填空需要做历年真题,培养的是思维和解题速度;二试代数大题主要是考因式分解基本功;几何大题需要把那些中考不考的割线定理,切割线定理,相交弦定理学完,冲刺一等奖应该要拿下的;数论大题一般比较难,考试的时候不行可以放弃。

初联复赛类书籍推荐:《奥林匹克小丛书初中卷》,是一套,部分题难度高,可适当略过;《初中数学竞赛解题思想与策略》题目精,少,但难度都较大;
还有《初中数*联学**赛考前辅导》(华东师大出版社)及历年联赛真题。
初三阶段
这一阶段是初中竞赛的一个分水岭,不同学生因为自身情况的不同可以有不同的选择。
一方面,如果之前初二已经拿到了初中联赛一等奖,并且中考压力也不大的一部分学生(取得了签约保送或者二四直升),可以尽快着手学习高中数学知识,以便更早地开始为高中数*联学**赛做准备。
因为高中数学相比初中来说,在思维和计算等方面的能力上要求都有很大提高,高中联赛的难度也比初联要高很多,并且高中其它科目的学业压力也更大,所以尽早进入高中联赛的学习会有很大的优势。这部分学生可以进入初三少年班进行学习。
另一方面,另一部分学生如果初二参加联赛没有取得理想的成绩,可以一方面继续初联相关内容的强化学习,准备初三参加联赛能冲击一等奖,以及为初升高的自主招生考试做准备;
同时也建议适当开始接触一些初高中衔接的内容(比如初中的锐角三角函数,不妨更深入的学习一下高中三角函数的知识)

总之,能尽早开始高中竞赛的学习是很有意义的。
此阶段可以先做高考和自主招生难度的题目,高考难度推荐《五年高考三年模拟》,自招难度推荐《自主招生考试直通车》(上海交通大学出版社)。
高 中 阶 段
高一阶段
- 新高一暑假到高一上学期
从初升高暑假是竞赛生第一次真正意义上地开始高中竞赛的学习,是飞机起飞前的第一冲刺滑行阶段。建议充分利用好这段空闲时间,特别是暑假,完成高联一试和平面几何的学习。
高联一试的知识点与高考基本一致,所以知识在初三一年应该已经基本掌握,现在要做的就是提高技巧和熟练度;
而平面几何在高联二试的四道大题(几何、代数、数论、组合)中一般比较容易,而且初中已经有了基础,平面几何的学习应该是比较轻松的。
对于一试部分的内容推荐书籍是华东师范大学出版社出版的《奥数教程》,注意是高一年级和高二年级的基础篇(只有基础篇)。学数学竞赛的人不可能没听说这一套书,这一系列共分三本,分别在封面注明了高一到高三三个年级。
高一的这一本包括的知识点有:集合、函数、数列、三角函数、向量和立体几何,除了集合包含一定的组合知识,其他的内容均为一试内容(可能还包括一点二试的代数内容),题目非常典型且有难度。
高二这本书基础篇包括:一试难度的不等式,解析几何和复数,提高篇基本就是二试内容了,不推荐在这个阶段完成。
一试还可以做一做《高中数学竞赛培优教程(一试)》(李胜宏),内容非常系统和全面,题目难度适中。

平面几何的内容,推荐书籍:《奥赛经典——奥林匹克数学中的几何问题》,主要由沈文选老师编写,湖南师范大学出版社出版。重点在第一篇,除了三四五六七章(从托勒密到九点圆)可以略看,不是考察重点,其他都要认真看。
建议可以拓展的内容
l 集合的基数与分划。
l 函数极值问题的方法拓展。
l 函数凹凸性。
l 高等数学初步。
l 数列进阶知识(高阶等差数列,不动点法等)。
l 三角恒等变形。
l 向量法在立体几何和解析几何中的应用。
l 函数迭代与抽象函数。
l 不等式的证明技巧拓展。
l 利用参数方程解几何问题。
l 解题方法拓展(包括归纳法,反证法,构造法和极端原理等)。
l 计数问题的拓展(递推,容斥原理等)。
l 多项式的差值与差分。
l 母函数方法。
p.s:√ 关于平面几何的学习
平面几何是竞赛中和高中内容关联比较少的一块,或者说主要和初中知识衔接,因此首先你需要把初中几何知识全想起来,然后通过专题来逐步学习这部分内容。
平面几何首先要注重对基本图形的理解和对几何问题处理手法的掌握,这是大家经常忽视的。另外几何问题在合理安排之下进行丰富的练习之后,通常可以成为学生比较有把握的得分点,经常被视为最容易得分的大题。
但切忌由于听人讲解或者看答案很容易懂就过分地认为几何简单,因为依靠对几何图形的充分理解来形成解题思路才是几何的最大难点。
平面几何需要学习的知识包括如下部分:
l 常见问题类型:共线,共点,同一,长度关系,面积关系等。
l 重要定理:梅涅劳斯定理、塞瓦定理、托勒密定理、西姆松定理等
l 几何问题的面积和面积方法。
l 几何问题的三角函数方法。
l 三角形的内心,外心和垂心及其性质。
l 几何中的一些极值点(例如费马点)。
l 一些几何基本事实(例如周长一定的闭合图形中,圆的面积最大)。
l 几何中的运动:反射、平移、旋转。
l 几何问题的复数方法、向量方法。
l 平面凸集、凸包及应用。
这些内容推荐除了《奥赛经典》,还可以参考《数学奥林匹克小丛书》第七,九册和《奥数教程》来入门和学习知识。

考虑到平面几何相对容易得分,方法方面多花些时间学习《平面几何证明方法全书》是值得的,此书非常好。
- 高一寒假到高一下学期
这一阶段算是高中竞赛学习的第三个阶段,这一阶段要开始接触二试部分较难知识(数论、组合)。二试还有三块重要的内容你需要接触:代数、数论和组合。
p.s:√ 关于代数部分的学习
l 高斯函数。
l 周期函数,带绝对值的函数。
l 进阶三角函数(三倍角公式,三角不等式等)。
l 数学归纳法进阶(第二数学归纳法,广义归纳法)。
l 进阶的函数递归,特征方程法。
l 函数迭代,函数方程。
l 平均不等式进阶。
l 进阶不等式:柯西不等式,排序不等式,琴生不等式等。
l 不等式解题策略。
l 复数进阶(指数形式,欧拉公式,单位根等)
l 组合恒等式。
l n次方程(多项式)。
代数方面,代数不一定考,要考也只能是不等式或者数列函数等和一试紧密联系的部分。
参考书方面还推荐《数学奥林匹克小丛书》中代数内容。
高二年级的《奥数教程》提高篇不等式的部分,难度适中,没有什么特别的亮点,但是入门已经足够了。
p.s:√ 关于数论部分的学习
初等数论知识与高考内容联系不算紧密,需要额外的学习。可以说初等数论有大量的小定理和小结论,并有很多解题方法需要掌握。
参考联赛大纲,需要学习的知识基本包括整除,素数,同余等基本知识,并且需要自己形成对于数论问题的一套处理思路,并需要熟练运用一些常见的数论定理。
参考联赛大纲,需要学习的知识主要总结如下:
l 数的整除,质数。
l 公约数,公倍数,分解质因数,剩余类等。
l 同余问题,丢番图方程。
l 数论基本方法:无穷递降法,欧几里得辗转相除法等。
l 重要数论定理:费马小定理,欧拉函数,孙子定理和裴蜀定理等。
《奥数教程》高三年级里面的数论部分(第6-10讲以及第19、20讲),还有《数学奥林匹克小丛书高中卷10数论》,两本书均由余红兵老师编写。
非常适合入门阅读,知识点和问题分析写下的注解,一步步引导你思考和挖掘问题,这是竞赛书籍里绝无仅有的,值得你一个一个字地细看深思。
而小丛书那一本,就已经具有一定的难度了,题目非常典型和深刻,属于进阶的数论书,适合在入门后阅读。
参考书方面还比较推荐《数学竞赛研究教程》中的数论部分和潘承洞的《初等数论》。后者是大学教材,可以适当参考。

p.s:√ 关于组合部分的学习
组合数学与高考内容的计数原理,排列组合在知识上一脉相承,但问题类型上差距较大,想要入门竞赛组合题,还是需要练习和竞赛教师的指导。
可以说组合问题有一定的能掌握的共性和手法,但仍然很大程度上依赖天赋和运气,知识并不算太多。
参考联赛大纲,需要学习的内容除了要熟练的掌握高考中的计数原理,排列组合外,还需要学习图论等知识,并掌握组合极值问题的常用方法。
参考联赛大纲,需要学习的知识主要总结如下:
l 基本计数原理:加法原理,乘法原理。
l 排列问题,圆周排列等。
l 组合问题。
l 计数问题的常见模型:走格问题,排队问题,染色问题等。
l 一些常用定理:抽屉原理,容斤原理,极端原理等。
l 组合问题常用方法:算两次,调整法,构造法,递推法,母函数法等。
l 组合极值问题。
这些内容除了要熟练的掌握高考中的,计数原理,排列组合外,推荐参考书方面推荐《奥数教程》的计数原理内容;
《数学奥林匹克小丛书》11,13册,由张垚老师编著,难度梯度设置合理,知识覆盖全面,题目典型而有深度,解答细致易懂。即便是入门书籍,它也已经具有了相当的难度,能真正看好这本书,全国联赛的组合基础题肯定是不在话下的。
如有时间《数学竞赛研究教程》中的组合部分也应当参考。
高二阶段
- 新高二暑假到高二参赛
这个阶段就是验收成果的时候了,你直面的就是数*联学**赛。多做历年真题,积累考试经验。
这一阶段,不再过多推荐新的书,我们把侧重点放在复习之前学习的书籍上。但是有一本刊物:《中等数学》,它每年到了暑假就会发行几本增刊,有一本收集了上一年全国乃至全世界各地的考题,有一本就是各省的竞赛名师专门为联赛命制的模拟题,后者是你准备联赛的利器。
p.s:√ 关于应试练习
考试之前的练习,可以安排利用《数学奥林匹克小丛书》,《奥数教程》和《数学竞赛研究教程》复习上述内容,可以参考《高中数学竞赛培优教程》和其他模拟题册安排一试的复习和训练课程。
至于二试,可以利用《高中数学竞赛培优教程》复习知识,利用各种模拟题册来进行练习,进阶可以刷一下《数学奥林匹克命题人讲座》和《走向IMO》。具体内容不再复述了。
- 高二联赛后到高三联赛
高二的联赛是很重要的一个分水岭。如果你的竞赛目标是强省的省队,国赛金牌,集训队甚至更远,下面的推荐适合你。如果你的目标没有这么远,剩下的内容你可以完全忽略,前几个阶段的事情,你大可放慢速度。
p.s:√ 关于代数部分的学习
关于代数,建议是刷完余红兵老师的《奥数教程》高三年级多项式部分即可。关于不等式,如果你想要练,建议是《数学奥林匹克小丛书高中卷5不等式的解题方法和技巧》,由苏勇和熊斌两位老师合著。

p.s:√ 关于数论部分的学习
数论方面,推荐《数学奥林匹克命题人讲座——初等数论》,由冯志刚编写,上海科技教育出版社出版。

这本书涵盖了大量的习题,简直就是数论这一块的黄金题库,题目的质量实在是太高(大多数都是很难的,尤其是第一章难度最高),一道道刷过来,数论的能力会有质的飞越。
p.s:√ 关于组合部分的学习
组合方面,推荐三本书,一本是《奥赛经典——奥林匹克数学中的组合问题》,这是组合这一块综合性的大百科全书,除了第一二章可以略看,后五章要认真刷完,题量大,题目质量很高,对于组合能力的提升要很大的帮助。

其余两本是《数学奥林匹克小丛书高中卷13组合极值》以及《高中数学竞赛专题讲座——组合构造》,都是由冯越峰老师编著。可选其一。上面收集的问题同样很精彩,尤其是后者,难度很大,有能力可以两本都刷,组合多练一些绝对错不了。
高三年级
- 新高三暑假到高三联赛
这一阶段,是学生在一系列拔高练习之后的回归期。在这一阶段,需要做好两件事。首先,把之前刷过的所有书都要过一遍,作为复习。
其次,高二暑假出来的那一本《中等数学》的增刊需要完成。复习过程中,多参见前面的推荐书目
- 从高三联赛到CMO
如果学生考进了省代表队,并且有资格参加国赛,那么数学竞赛之路还能继续往前走。联赛结束到国赛开始,还有一段时间,在这个阶段,学生需要刷的是三本书。
其中两本是《数学竞赛研究教程》的上下册,还有一本就是《奥数教程学习手册》高三年级,在解答部分结束之后有两个专题:组合问题和数论问题,上面收集的题目和所做的注解非常棒(两本书在上文均提到过)。

除了书之外,你还需要拔高难度去练习一些国家集训队测试、国家队选拔、美赛、罗马尼亚大师杯、IMO等试题,在《走向IMO》系列丛书中都有收录。
小总结
①初三开始学习高中竞赛;
如果孩子学过初中竞赛,并且没有太多中考压力,建议在初三开始学习高中内容(推荐的自学教材为《奥数教程》)。这样的话,在高一刚开学就可以参加一次高联,情况好的话可拿下一试和二试的几何与组合。接下来高一高二两年重点学习二试内容,初期是《奥林匹克小丛书》(小蓝本),往后可以是《奥赛经典》、《命题人讲座》等,并在两个考前的暑假做些赛前模拟。
②高一开始学习高中竞赛;
如果你是从高一开始正式学习高中竞赛,并且定位是省一以上,那么你可能需要把比较多的精力在竞赛上。首先在高一一年里,你必须在一试的难度上学完高中内容,并且对二试有一定的涉及,自学要求为《奥数教程》和《奥林匹克小丛书》(能力过强者可跳过《奥数教程》),然后第二年再进行更强的学习,攻克《命题人讲座》等。
③高二开始学习高中竞赛;
如果你是从高二开始正式学竞赛,那么前提是你必须已经具备比较强的一试功底,然后攻克《奥林匹克小丛书》和《命题人讲座》。并且一般来说由于竞争对手们过于强大,你的定位一般是省一和自招。(当然也不绝对,笔者当年就是从高二开始学的,通过努力,冲进国集也是有可能的)。
正所谓“春暖花开谈恋爱,不如一心一意搞竞赛”,学竞赛注定是一个孤独而有趣的过程。高考*党**更多是出于外界的设定如选择了高考,但竞赛*党**一定是因为自己的兴趣而选择了竞赛。多年之后,你可能会忘了竞赛题该怎么去解,也可能会忘了什么是柯西不等式或者费马小定理,但是你不会忘记你在解题过程中学会的这种思维方式和习惯,更不会忘记自己曾经在一个十六七岁的年纪,就为了某个自己喜欢的东西而奋不顾身追寻的这一腔热血。以上正是学习数学竞赛的四个境界。