同属宜宾县的拉菲和东城,这两个楼盘要是放在一起来比较,到底会产生啥子“化学反应”呢?加之最近东城和拉菲都推出了新房源,这对于想购房的朋友们来说,买哪个好些呢?可能也是纠再三纠结了,来吧,今天一起来“搞事”。最终结果只做参考,本站不做定论。
Factor 1 区域位置PK
拉菲项目包含“香颂花园”、“好望山”、“左岸公馆”、“塞纳阳光”四大组团。位于宜宾县城北新区一曼路,北面是一曼公园,南面是龙文国际学校,西邻城北一小,东面是宜宾县政务中心。

(拉菲区位图)
东城位于宜宾市金沙新区城北新区,北面是宜宾县电力公司,与南山星城一街之隔,西邻凯悦金沙,东面是宜宾县金江农商行。

(东城区位图)
小结:拉菲和东城在空间距离上相隔并不远,因此区域位置的优劣势两个项目都共有,这一局两方不分伯仲。
Factor 2 交通PK
拉菲北面是渝昆高速,与岷江大道、金江大道等主干道相隔不远,通达屏山和普和新区。目前,乘坐10路、23路、25路、29路、35路可到,公交车贯穿上江北、老城区、中坝片区、南岸、宜宾县。

(拉菲交通图)
东城临近金江大道,与岷江大道、君毅路相连,通达屏山、普和新区以及宜宾市城区。10/23/25/29/35路公交线路可直达目的地,公交车贯穿宜宾上江北、老城区、中坝片区、南岸、宜宾县。

(东城交通图)
小结:两个项目都处于交通要道处,通达性都不错。并且距离相近,公交车线路都是一样的,自然公交线路的贯穿性也一样。因此,这局平局。
Factor 3 参数pk

(参数对比)
小结: 拉菲由于是四大组团,占地面积和建筑面积都比东城大,总户数也多一些,而其建筑密度、容积率自然也稍大,楼栋之间的采光通风会稍逊于东城,此局,东城略胜一筹。
Factor 4 户型PK
由于拉菲·左岸公馆与东城都推出新房源,因此小编选取的是拉菲·左岸公馆的户型,面积区间在68㎡-129㎡,户型涵盖3室2厅1卫、3室2厅2卫、4室2厅2卫,共有10种不同户型。

(拉菲户型)
东城户型面积区间为92.36㎡-134.84㎡,户型涵盖3室2厅2卫、4室2厅2卫,共有15种户型可供选择。

(东城户型)
小结:两个户型设计得都比较方正,便于家具摆放,同时在功能分区上也比较合理,整体空间利用率都不错。只是,拉菲·左岸公馆在整体的空间设计上比较合理,使得观景阳台和生活阳台的空间都比较充足,而东城的部分户型把卧室留足了空间,生活阳台却比较小。
小编也一一对比了其他不同户型,两个项目都有各自的优缺点。但总的看来拉菲在动静分区、空间利用上稍好一些,拉菲胜出。
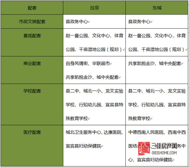
Factor 5 配套PK

小结:由于两个项目相距并不远,因此周边的配套都能共享。除了自身的商业街外,周围还有较为密集且成熟的小区,沿街底商都能共用,唯一的区别就是在自身配套上了。拉菲的四大组团包含约10000平米集中式商业以及多条以40~80平米商铺为主的法式浪漫风情街,而东城无底商,在这一点上好像无法和拉菲比拼。不过周围有城市综合体城中央,购物消费都能轻松解决。况且,东城的社区配套是亮点,指纹门锁、一键式呼叫系统、车牌识别系统等智能化配套提高了业主的生活体验。总的来说,这局打成平手。
总结:
经过几轮的较量,PK结果大致如下↓

(结果)
其实吧,不管是拉菲还是东城,都是成中的作品,只不过两个项目的定位不同而已,也都有其优缺点。说来说去,这也不是考试,没得个标准答案的,所以一番PK中也难免夹带主观意识,重点是看泥萌中意哪一款喽。
三江房产网声明:一切标明来源“三江房产网”或注有"三江房产网"LOGO的所有文字图片等资料,版权均属宜宾三江房产网所有,未经授权不得转载、摘编或利用其它方式使用上述作品,许可转载请注明出处;文章内容仅供参考,不构成投资建议,也不代表三江房产网赞同作者观点。