普通高中基于学生发展核心素养的综合实践活动校本课程开发研究
研 究 报 告
一、问题提出
(一)发展学生核心素养能更好地落实“立德树人”的根本任务
培养什么人,如何培养人,历来都是*党**和国家教育的根本问题。*党**的*八大十**以来,以习*平近**同志为核心的*党**中央,着眼全局,把握关键,立意深远,深刻回答了我们要培养什么样的人、为谁培养人以及如何培养人等一系列重大问题。提炼出了新时期*党**的教育方针:坚持教育为社会主义现代化建设服务、为人民服务,把立德树人作为教育的根本任务,全面实施素质教育,培养德智体美劳全面发展的社会主义建设者和接班人,努力办好人民满意的教育。这是中国特色社会主义教育理论的精髓,是推进我国教育现代化的指导思想和行动指南。*共中**中央、国务院印发实施的《*共中**中央国务院关于深化教育教学改革全面提高义务教育质量的意见》也明确提出:坚持以习*平近**新时代中国特色社会主义思想为指导,全面贯彻*党**的教育方针,落实立德树人根本任务。这些政策与理论为我们厘清了教育的根本任务与根本目的,为我们的教育行为指明了更为清晰的方向与目标。
落实“立德树人”这一根本任务的重要举措之一就是发展学生核心素养。2014年3月教育部研制印发的《关于全面深化课程改革落实立德树人根本任务的意见》提出要研究“中国学生发展核心素养”。2016年9月,《中国学生发展核心素养》正式出台。它是*党**的教育方针的具体化,是连接宏观教育理念、培养目标与具体教育教学实践的中间环节。*党**的教育方针通过核心素养这一桥梁,可以转化为教育教学实践可用的、教育工作者易于理解的具体要求。它明确了学生应具备的必备品格和关键能力,从中观(介于宏观和微观之间)层面深入回答了“立什么德、树什么人”的根本问题,引领课程改革和育人模式变革。
这是我们课题提出的时代背景,它体现了发展学生核心素养的重要作用就是为了能更好地落实“立德树人”这一教育的根本任务。
(二)综合实践活动课程是学生发展核心素养很好的载体和重要的途径
综合实践活动作为一门以探究活动为主导的实践性课程,可以让学生在研究性学习、服务学习、操作性学习和体验性学习中提高自身的学习能力,使学生真正地将解决问题与实践创新结合起来。2017年9月教育部发布的《中小学综合实践活动课程指导纲要》指出:“本课程强调学生综合运用各学科知识,认识、分析和解决现实问题,提升综合素质,着力发展核心素养,特别是社会责任感、创新精神和实践能力”。它能改变学生在教育过程中的学习方式,把学生的探究发现、调查研究、实验论证、大胆质疑、合作交流、社会参与、社区服务以及劳动技术和技术实践等作为重要的发展性教育活动。由此可以看出,综合实践活动课程与学生核心素养的发展有着必然的联系,它是发展学生核心素养很好的载体,能对学生核心素养的培养起到重要作用。
综合实践活动课程打破了学科的边界,重建知识的内容与结构,强调跨学科知识的整合与运用,充分关照学生的探究过程,学习体验与认知生成,有利于夯实学生的文化基础,促进学生的社会参与,最终指向学生的自主发展,全方位培育学生的核心素养。综合实践活动课程的设计是以学生在学习生活、家庭生活和社会生活中遇到的问题与需要为基准的,它是建立在学生生活经验和活动过程基础之上的,是课内知识的延伸,强调学生的亲身经历和主动参与,要求学生敢于质疑、敢于探究,直接指向学生的核心素养的提升。这与著名教育家陶行知提出的“做中学,学中做”理论很吻合,都强调实践能力不是通过书本知识的传递来获得发展,而是通过学生自主地运用多样的活动方式和方法,尝试性地解决问题来获得发展的。从这个意义上说,综合实践活动的实施过程就是学生围绕实践行动的活动任务进行方法实践的过程, 是培养学生实践能力和基本学术能力的内在动力,也是发展学生核心素养的重要途径。
(三)校本化课程能使综合实践活动课程真正落到实处
《中小学综合实践活动课程指导纲要》在“课程性质”中明确规定:该课程由地方统筹管理和指导,具体内容以学校开发为主。这是因为综合实践活动尽管是一种国家规定的课程,可以划在国家课程之列,但它的活动性质决定了它必须是本土的、地方的,进而是校本的。因此,综合实践活动课程必须校本化,才能使它真正落到实处。
1.综合实践课程校本化有利于解决“课程悬缺、候补”现象。学校在设计、开发、实施综合实践活动校本课程过程中,需要对综合实践活动课程进行深入的研究和探索,这有利于学校、教师对综合实践活动课程的了解。通过对校本课程的设计,教师能够更好地把握综合实践活动与本校资源的有效结合,使课程内容更适合本校的条件和本校的学生发展,从而更好的解决了课程悬缺和候补现象的出现。
2.综合实践课程校本化有利于解决“低效、片面”的现象。综合实践活动课程走校本化的道路不仅能够避免出现由于统一计划带来的活动形式呆板、整齐划一,还有利于激发教师的创作热情,从而影响学生的学习兴趣、调动学生的积极性。校本课程克服了课程内容与学生学习、生活联系不紧密的问题。有利于学生通过亲身体验进行学习,在学习中积累经验、丰富知识技能,更有利于学生养成科学研究和探索的方法与态度,提高综合运用所学知识解决实际问题的能力,从而解决学校教育“低效、片面”现象。
3.综合实践课程校本化有利于学生的个性化发展。综合实践活动课程让学生从单一的知识转向综合性知识,掌握丰富的知识,在学习中学习多种知识和技能。每一个学生的个性发展都具有独特性、具体性,每一个学生都有自己的需要、兴趣和特长,都有自己的认知方式和学习方式,综合实践活动校本化为每一个学生个性的充分发展创造了空间,为学生参与、探究、理解各种社会问题提供了机会。
(四)我校综合实践活动课程现状分析
我校是川东北剑门山区一所有着千年文化底蕴的古老学府,其历史可追溯到唐代的“东园”。1982年被四川省人民政府命名为首批省属重点高中,2002年复核后成为省级示范高中,2012年又被确认为省二级示范高中,现在又正在创建省一级示范高中。目前学校占地面积169亩,78个教学班,4000多名在校学生,在岗教职工354人(其中省特级教师4人,省骨干教师20人,正高级教师2人,市骨干教师52人,县级骨干教师33人,省名师4人,市名师8人)。在过去的几十年间创造过很多的辉煌,培养出了无数优秀的高中毕业生,为高等学府输送了大量人才。教科研方面我们也取得了十分优异的成果,仅课题研究上,我们于2002年至2005年主研过市级重点课题“农村普通高中研究性学习课程的实施与研究”,还被评为广元市第三届教学成果一等奖,2010年至2013年,又主研了四川省科研资助金课题“研究性学习与学科教学整合的研究”,并被评为四川省第五届普教教学成果二等奖。这些成果都为我们进行综合实践活动课程开发打下了扎实的理论和实践基础。但我校的综合实践活动课却存在很多问题,主要表现在以下几个方面:
1.对综合实践活动课的重要性认识不够。其实在这个知识爆炸时代,我们不缺知识、不缺资源,缺的是整合资源的能力,缺的是把学习的知识和现有资源发挥到极致的能力。从这一点来看,综合实践课程应该成为学校最重要、最受重视的一门课程才对。但因为认识偏差,实际情况并非如此。由于长期以来形成的应试教育思想还根深蒂固地存在于我们的教育实践中,再加上我们学校是剑阁县长期以来的高考升学重点学校,承担着全县绝大部分升学任务,使学校不得不把升学率放在首位,而与应试关系不大,但有利于提高学生综合素质提高的综合实践活动课只好被忽视了。
2.没有完整的综合实践活动课程体系。长期以来,我校在综合实践活动课程方面只有零星的一些活动,没有完整的课程体系,只是在课程表上象征性地安排了一节研究性学习课,但也只是安排在课表上而已,却常常交给了英语课练习听力或者安排成其它课。唯一有点像综合实践课的就是按班级轮流全校环境卫生打扫课,每个班一个学期可以轮到一次。
3.没有系统的实施策略,兴趣活动课各自为政,教学随意性大。课题研究之前的几年,学校开设了课外兴趣活动课,比如体育、艺术活动课等。但因为缺乏综合实践活动校本课程的总体实施意见和实施策略,使得综合实践活动混乱无序,各自为阵。指导老师的教学水平也良莠不齐,有的老师很受学生欢迎,但他的教学内容又没有得到积极的推广;有的老师一到综合实践课就不知所措,干脆占用来补主科课程,也没有受到学校管理的限制。这样教师授课的随意性很大,教育效果差别也很大。
4.综合实践活动课管理不到位,课程评价也还是空白。综合实践活动课要实现什么目标,要在什么时间实施,要如何实施;课程应该如何管理,如何评价。因为对这些缺乏统一的认识,甚至连专门的管理机构都没有,当然也就没有了科学合理的管理和评价体系。
总之,我校的综合实践活动课程还没有上升到课程的层面,这种现状,完全不能适应今天的课程改革需要。因此,我们决定提出本课题,站在发展学生核心素养的高度,去开发综合实践活动的校本课程,从而达到完善我校的育人体系的目的。
二、核心概念界定
(一)核心素养
*八大十**和十八届三中全会提出要把“立德树人”的要求落到实处,2014年教育部研制印发了《关于全面深化课程改革落实立德树人根本任务的意见》(教基二[2014]4号),提出“教育部将组织研究提出各学段学生发展核心素养体系,明确学生应具备的适应终身发展和社会发展需要的必备品格和关键能力,突出强调个人修养、社会关爱、家国情怀,更加注重自主发展、合作参与、创新实践。”核心素养课题组历时三年集中攻关,于2016年2月发布了《中国学生发展核心素养(征求意见稿)》,2016年9月教育部在征求意见稿基础上经过调整,并经教育部基础教育课程教材专家工作委员会审议,正式发布了《中国学生发展核心素养》。
“核心素养”,主要是指学生应具备的,能体现社会主义核心价值观的、能够适应终身发展和社会发展需要的必备品格和关键能力。它是关于学生知识、技能、情感、态度、价值观等多方面的综合表现,是每一名学生获得成功生活、适应个人终生发展和社会发展都需要的、不可或缺的共同素养。
中国学生发展核心素养以培养“全面发展的人”为核心,分为文化基础、自主发展、社会参与3个方面,综合表现为人文底蕴、科学精神、学会学习、健康生活、责任担当、实践创新等六大素养,具体细化为国家认同等18个基本要点。各素养之间相互联系、互相补充、相互促进,在不同情境中整体发挥作用。为方便实践应用,将六大素养进一步细化为18个基本要点。 如下图所示:

本课题能体现核心素养中的创新精神、实践能力、社会责任、勇于探究等基本点。
(二)综合实践活动校本课程
1.《中小学综合实践活动课程指导纲要》(教材〔2017〕4号)指出:综合实践活动是从学生的真实生活和发展需要出发,从生活情境中发现问题,转化为活动主题,通过探究、服务、制作、体验等方式,培养学生综合素质的跨学科实践性课程。
综合实践活动是国家义务教育和普通高中课程方案规定的必修课程,与学科课程并列设置,是基础教育课程体系的重要组成部分。该课程由地方统筹管理和指导,具体内容以学校开发为主,自小学一年级至高中三年级全面实施。
2001年6月,教育部颁布《基础教育课程改革纲要(试行)》,在规定新课程的结构时作出了如下阐述:“从小学至高中设置综合实践活动并作为必修课程,其内容主要包括信息技术教育、研究性学习、社区服务与社会实践以及劳动与技术教育。强调学生通过实践,增强探究和创新意识,学习科学研究的方法,发展综合运用知识的能力。增进学校与社会的密切联系,培养学生的社会责任感。”
2003年《普通高中课程方案(实验)》(基教【2003】6号)在“课程设置及其说明”中规定:课程由必修和选修两部分构成。综合实践活动属于必修课程,它包括研究性学习、社区服务和社会实践三个科目,总共23学分:研究性学习活动三年共计15学分;每学年必须参加1周的社会实践,获得2学分;三年中学生必须参加不少于10个工作日的社区服务,获得2学分。这是我们课题申报时的政策依据,也是子课题成立的最主要依据。
2017年版的《普通高中课程方案》在“课程设置”中又规定:普通高中课程由必修、选择性必修、选修三类课程构成。综合实践活动仍然属于必修课程,只是学分改成了14学分,其中研究性学习6学分,完成2个课题研究或项目设计,以开展跨学科研究为主;社会实践6学分,包括*党**团活动、军训、社会考察、职业体验等;志愿服务2学分,在课外时间进行,三年不少于40小时。这个方案把以前的“社区服务”改为了“志愿服务”。
2017年版2020年修订的《普通高中课程方案》在“课程设置”中又规定:综合实践活动共8学分,包括研究性学习、*党**团活动、军训、社会考察等。研究性学习6学分(完成2个课题研究或项目设计,以开展跨学科研究为主)。劳动共6学分,其中志愿服务2学分,在课外时间进行,三年不少于40小时;其余4学分内容与通用技术的选择性必修内容以及校本课程内容统筹。这次修订把“志愿服务”改到“劳动”板块,但学分没变,“社会实践”没有明确提出,把它归类到“与通用技术的选择性必修内容以及校本课程内容统筹”去了,因此,修订版中的综合实践活动课程8个学分就由研究性学习活动的6分与志愿服务的2分组成。
以上三个版本的《普通高中课程方案》都将综合实践活动课程规定为学生必修课,虽然具体的学科与内容有一些变化,学分也有变化,但它在高中课程中的地位没变。我们在开发综合实践活动校本课程时主要依据的是2017年版的《普通高中课程方案》。
2.《基础教育课程改革纲要(试行)》明确指出:“学校在执行国家课程和地方课程的同时,应视当地社会、经济发展的具体情况,结合本校的传统和优势、学生的兴趣和需要,开发或选用适合本校的课程。”这就是校本课程。
校本课程是相对于国家课程和地方课程而言的,是指以某所学校为基地针对学生的兴趣和需要,结合学校的传统和优势,充分利用学校和社区的课程资源,自主开发和实施的课程。它是国家基础教育课程设置实验方案中的一个部分。它的本质内容主要表现在三个方面:一是在课程的权力方面,学校拥有课程自主权;二是在课程开发的主体方面,教师是课程开发的主体;三是在课程开发的场所方面,具体学校是课程开发的场所。
开发校本课程,要充分利用校内外各类资源,形成多样化的校本课程资源系统,要不断地进行课程资源的积累和课程特色的培育。
校本课程的实施注重主体性、开放性、自主性和个别性。不应是“教师说了算”,而应是以学生为活动主体,要鼓励学生提出异议;不应局限于知识层面的理解和记忆,而应重视过程探索;不应是为了学生暂时能力的获得,而应重视培养学生的合作意识,为他们的终身发展奠基。
校本课程实施中的评价应该是通过对学科和活动的有关知识和能力等方面的评价,促进学生整体素质的提高和特长的发展,从量化评价转向质性评价,使评价成为学生认识自我、发展自我、激励自我的手段和机会。
3.本课题所界定的校本课程指的普通高中的综合实践活动校本课程。“校本课程”这个概念包含两层含义:一是使国家课程和地方课程校本化、个性化,即学校和教师通过选择、改编、整合、补充、拓展等方式,对国家课程和地方课程进行再加工、再创造,使之更符合学生、学校和社区的特点和需要;二是学校设计开发新的课程,即学校在对本校学生的需求进行科学的评估,并充分考虑当地社区和学校课程资源的基础上,以学校和教师为主体,开发旨在发展学生个性特长的、多样的、可供学生选择的课程。本课题指的是第一个含义,是将国家规定的综合实践活动必修课程校本化,这既是《中小学综合实践活动课程指导纲要》的规定,也是我校开展综合实践活动课程的实际需要。高中阶段综合实践活动校本课程主要包括研究性学习、社区服务和社会实践,它限制和缩小了课程开发的范围,使课题研究的指向性更加明确。
三、研究综述
(一)课题理论依据
1.建构主义学习理论。建构主义学习理论是历经对皮亚杰、布鲁纳、维果茨基、维特罗克(M.C.Wittrock)等人的早期建构主义思想的不断发展,同时伴随着对认知心理学的批判和发展,于20世纪90年代出现在心理学领域中的一种理论。它与认知主义学习理论、行为主义学习理论共为三大学习理论。
建构主义认为学习的过程是学习者主动建构知识的过程,不是由教师单纯向学生传递知识,也不是学生被动地接受信息的过程,而是学生凭借原有的知识和经验,通过与外界的互动,主动地生成信息的意义的过程。要充分发挥学生个体的主观能动性,在整个学习过程中,要求学生能够用探究,讨论等各种不同的方法在头脑中去主动建构知识。在知识的有意义建构的过程中,培养学生分析问题、解决问题和创造性的思维能力。需要教师与学生共同针对某些问题进行探索,并在此过程中相互交流和质疑,了解彼此的想法,彼此作出某些调整。学习者不是被动的信息吸收者,而是要主动地建构信息的意义,这种建构不可能由其他人代替。学习的实质是学习者通过新、旧知识经验之间的反复的、双向的相互作用形成、充实或改造自己的经验体系的过程。学习不仅是理解和记忆新知识,而且要分析它的合理性、有效性,从而形成自己对事物的观点,形成自己的思想;学习不仅是新的知识经验的获得,同时还意味着对既有知识经验的改造。
建构主义学习理论是综合实践活动课程设计的理论指导之一,体现在综合实践活动的每个科目中。
2.多元智能理论。
多元智力理论是由美国哈佛大学的发展心理学家加德纳于1983年在《智力的结构》一书中提出的。它认为人的智能是由言语(语言智能)、逻辑(数学智能)、视觉(空间智能)、肢体(运觉智能)、音乐(节奏智能)、交流(交际智能)、自知(自省智能)这七种智能要素组成。这一理论向传统评估学生能力的观念提出挑战,对当前西方许多国家教育改革产生了积极的影响。近几年来,这一理论在我国也得到了广泛的传播,成为我国基础教育阶段课程改革的重要指导思想。
(1)多元智能理论的内涵。多元智能理论认为,智力是个体解决实际问题的能力,是生产及创造出社会需要的有效产品的能力,是每个人在不同方面、不同程度地拥有一系列解决现实生活中实际问题特别是难题的能力,是发现新知识的能力。判断一个人的智力,要看这个人解决问题的能力,以及自然合理环境下的创造力。
加德纳认为,人的七种智能因素同等重要,他呼吁对这七种智能应给予同等注重力,但由于受各种不同环境和教育的影响和制约,在每个人身上以不同方式、不同程度的组合使每个人的智能各具特点,这就是智能的差异性。人的多元智能发展水平的高低关键在于开发,而帮助每个人彻底地开发他的潜在能力,需要建立一种教育体系,能够以精确的方法来描述每个人智能的演变。学校教育应是开发智能的教育,其宗旨是开发学生的多种智能,并帮助学生发现其智能的特点和业余爱好,促进其发展。
(2)“多元智能”理论给我们的启示。
①每个学生都有成材的潜力。教师的任务是挖掘学生的这种潜力。任何一个学生哪怕是在学习上最笨、生活中最调皮的学生,我们也不能一棍子打死,他或许在这学习方面不入门,但是在其他方面可能不差,我们之所以说他不好,是因为我们的眼睛只盯着他的书本知识掌握的多少,忽略了其他方面。我们应该看到这一点,从不同的角度来教育学生,使他的特长发挥出来。
②教学应该着眼于学生的多方面智能。学生的智能发展是有差异的,快慢不同,深浅不同,多少不同。教师的教学应该采取多种行之有效的方式方法,改变固有不变的教学模式,积极探索新的方法。在教学的形式方面应该是多姿多彩的,把教学由课内向课外延伸,举办丰富多彩的教育实践活动,让学生在实践中充分展示自己的特长,增强学习的自信心,使他们不断的进步。
③评价学生应该看到到学生的多方面智能。我们过去往往只注重学生的语言和数学逻辑能力,我们的评价方式——考试,也是仅仅考察学生的书本知识的掌握情况,这是一种十分狭隘的智能观。我们应该克服这种观念,在评价学生的时候要纵向看,还要横向找,争取给学生一个另他自己满意的评价。
多元智能理论给我们的教学评价提供了重要的理论指导,它注重了学习的实践性,这也正是综合实践活动课程的评价依据,也是新课程对学生评价所倡导的改革方向,关注学生个体间发展的差异性和个体内发展的不均衡性,评价内容多元、评价标准分层,重视评价对学生个体发展的建构作用。
3.终身教育理论。“终身教育”这一术语自1965年在联合国教科文组织主持召开的成人教育促进国际会议期间,由联合国教科文组织成人教育局局长法国的保罗·朗格朗(Paul Lengrand)正式提出以来,短短数年,已经在世界各国广泛传播。根据终身教育的特点,要求学校教育要引导学生树立终身教育的观念,学会认知,学会生存,学会关心,学会创造,重新建构适应学习化社会的未来教育。综合实践活动对学生“学会认知”、“学会生存”起了很好的作用,为他们终身学习打下了扎实的基础。因此,本课题研究也反映了终身教育的思想。
以上就是我们开展课题研究的理论基础。
(二)国内外相关研究现状
1.对综合实践活动课程的研究。
20世纪90年代以来,美国、英国、澳大利亚、日本、挪威、法国等国和我国台湾省在基础教育课程改革中,都注重开设综合实践活动类的课程,但这种课程在各国和地区的课程标准中的称谓各不相同。在美国各州的课程标准中,没有统一的“综合实践活动”这一课程,但各州都设计了具体的、不同类型的综合实践性活动的课程,主要有自然与社会研究、设计学习、社会参与性学习等,尽管美国各州范围内的不同学区和学校实施的具体综合实践活动课程五花八门,但都体现了主体研究性、综合实践性、社会参与性、生活性等基本特征;英国国家课程标准关于综合实践课程的设计与美国各州中设计的综合实践类课程有相似之处,主要集中在社会研究(social studies)和设计学习(projector design learning)等方面;法国课程标准中设计了一类“综合学习”的课程,其基本规范表现在两个基本方面:一是综合学习需要跨两门或两门以上学科领域,要求综合运用多学科的知识和技能,二是综合学习的活动方式应是多样的,涉及接受、探究、应用等基本学习活动方式;日本20世纪80年代以来,中小学课程中一直有一类课程:“特别活动”,它包括校传统活动、学生活动和班级指导活动三个方面。由于“特别活动”与社会现实生活的联系不够紧密,还不能完全满足学生发展的社会性需要,日本文部省在1998年12月和1999年3月颁布的《学习指导纲要》中增设了“综合学习时间”。“综合学习时间”的增设,使日本中小学课程结构由“必修学科”、“道德”、“特别活动”的三个板块变成了由“必修学科”、“道德”、“特别活动”和“综合学习时间”构成的四个板块。“综合学习时间”重视学生的兴趣和爱好,致力于培养学生主动开展问题解决式学习和探究学习的态度,引导学生掌握科学的学习方法和思考方法,要求采取“综合体验性学习”和“课题研究性学习”等不同方式。“体验学习”和“课题研究”成为中小学生在“综合学习时间”课程中最根本的学习活动方式。“综合学习时间”要求学生通过理解、体验、感悟和探究自然、社会,形成综合社会实践能力和社会责任感。可见,日本国家课程标准中的“综合学习时间”是具有“综合实践活动”课程的特征;我国台湾省于1994年颁布了新的《小学课程标准》和《中学课程标准》。新课程标准为小学、中学设计了多样化的综合实践活动类课程,课程标准中称之为“综合活动”,它主要包括家政与生活科技活动、乡土艺术活动、辅导活动课程、团体活动等。
自从2003年教育部颁发的《普通高中课程方案(实验)》中将综合实践活动确定为必修课程以后,我国也有很多人开始了对普通高中综合实践活动课程,打开网页,随手一搜,便有上万条相关的信息,如:广西梧州市第一中学梁励的“普通高中综合实践活动课程的设计与实施研究”,也有很多相关论文发表,如河北大寇文亮的《普通高中综合实践活动课程研究——基于课程评价为中心的思考》等。
2.对综合实践活动校本课程的研究。
2005年,浙江黄文华在他的论文《普通高中综合实践活动课程的校本化实施》中指出,综合实践活动课程是国家在新世纪基础教育课程改革中设置的一门薪的必修课程,是此次课程改革的一大亮点。目前,综合实践活动课程理论体系的构建与阐述已较完备,但在实践操作层面上的研究以及可供借鉴的成果则较为少见,这需要各校在立足本校的基础上作进一步的探索,因此,探索普通高中综合实践活动课程的校本化实施具有重要的现实意义。
2007年,湖南省株洲市二中李建国在《普通高中校本课程开发与综合实践活动课程校本化实施——以湖南省株洲市二中为个案》中依据建构主义学习理论,多元智能理论等现代教育理论,从学校办学思想和实际情况出发,对现有条件下普通高中校本课程开发和综合实践活动课程的校本化实施进行了较为深入的研究,着重研究了株洲市二中校本课程开发体系和框架结构,及其综合实践活动课程的校本化,同时分析了校本课程开发和综合实践活动课程的实施所带来的积极意义。
2019年王小涛在《普通高中综合实践课程校本特色发展的困境和路径》仍然指出:在普通高中综合实践活动课程的校本特色化发展过程中,面临着较多问题:实践课程校本依附性较弱,课程生根开花难度大;实践课程特色彰显力不强,课程特色发展后劲弱;高考学业考试导向性明显,综合课程时空投入低;课程综合性资源配套短缺,课程建设力相对落后;综合性评价体系有待完善,课程内外驱动力薄弱。解决这些问题的路径是:根植学校文化基因,构建校本性综合实践课程;坚定育全人的理念,持续融合学科和实践课程;抓住政策发展机遇,寻求实践课程发展的契机;深化实践课程研究,落实课程的内涵价值追求。
综上所述,可以看出到目前为止有很多人做过与课题有关方面的研究,而且也都取得了可喜的成果,给我们了很大的启示,让我们明白做综合实践方面的课题一定要紧紧抓住本门课程的特点,围绕综合实践活动课程的校本化做文章,而且要根据学校的实际情况,切实开展有效的课题研究。但在对现有研究进行网检归纳过程中,我们也发现很少有人完整地将“发展学生核心素养”、“综合实践活动课程”、“校本课程开发”等几个要素有机地结合,从基于学生发展核心素养前提下去思考过如何在综合实践活动领域开发校本课程。由此可以预见,我们的研究会有很大的发展空间,通过研究得到的成果也将会在普通高中学校教育中起到重要作用。
四、研究意义
(一)能对学生的发展起到很大的促进作用,特别是能在他们的创新精神、实践能力、社会责任等方面起到促进作用。 通过课题研究,可以让学生在自立、自主、有计划、探究的综合实践活动中发展核心素养,既能为“创造型”人才的培养奠定坚实的基础,也能实现“立德树人”的教育目标。
(二)通过课题研究,能使教师的理论水平得到提高,特别在关于学生发展核心素养、综合实践活动等方面会有更加清晰的认识。 通过研究所得到的在综合实践活动课程中学生发展核心素养的措施和策略也能帮助教师们改变以往陈旧的传统教学方式,彻底摒弃那种教师讲学生听的教学模式,充分调动学生学习的积极性,让学生自主地去获得知识,同时,还能学会与学生一起共同完成学习任务,实现教学相长。
(三)对学校教育改革有很大的推动作用,能完善育人体系,深化教育改革。 通过课题研究开发出的基于学生发展核心素养的综合实践活动课程,能构建我校综合实践活动的校本课程体系,从而使我校的育人体系得到完善,深化我校的教育改革,对提高我校的教育教学质量起到极大的推动作用,使我校迈向更加辉煌的台阶。
五、研究目标
(一)构建适合普通高中使用的基于学生发展核心素养的综合实践活动校本课程
(二)探索出我校综合实践活动校本课程的实施策略
六、研究内容
(一)制定剑阁中学综合实践活动校本课程的实施意见
(二)构建剑阁中学综合实践活动校本课程体系
(三)探索剑阁中学综合实践活动校本课程实施策略
(四)探索剑阁中学综合实践活动校本课程教学模式
(五)探索剑阁中学综合实践活动校本课程评价办法
七、研究思路和方法
(一)研究思路
1.研究的实施路径、措施:遵循实事求是、理论与实践相结合的原则,以培养学生核心素养为目的,以构建综合实践课程体系为载体,结合本地、本校实际,改变教师的教学观念,充分开展综合实践活动,达到预期效果。具体思路是:理论学习—实践探究—构建模式—指导实践。即在相关理论指导下,一边开始综合实践活动课程的教学实践,一边着力于校本课程的开发,二者相辅相成,用教学实践为课程开发提供现实依据,用课题研究出的成果指导教学实践,最终达到成功开发出校本课程的目的。如下图所示:

2.统筹安排、分组研究:由总课题组统一部署研究任务,以高中综合实践课程的具体学科分为三个子课题组分别进行研究——研究性学习、社会实践、社区服务。
(二)研究方法
1.调查研究法:是研究者有目的、有计划的通过接触和了解教育对象,搜集相关资料进行分析研究从而得出科学结论的一种教育研究方法。我们也可以利用他人收集的调查数据进行分析,即所谓的二手资料分析的方法。本研究中,通过对全县部分教师、学生、教育管理者关于普通高中基于中国学生发展核心素养的综合实践活动校本课程开发研究的一些问题的调查,既了解当前现状,又了解关于研究的诉求。
2.文献研究法:是指搜集、鉴别、整理文献,并通过对文献的研究形成对事实的科学认识的方法。本课题中主要是通过各种渠道搜集、整理文献,找到关于中国学生发展核心素养的综合实践活动校本课程开发研究方面的研究历程与国内外研究成果,然后构思我们自己的研究计划,力图在已有研究成果的基础上有所突破,得到本课题的创新之处。
3.行动研究法:指研究者从实际工作中发现课题,并在实际工作中借助理论反复研究,从而达到认识规律解决实际问题的一种方法。它以解决实际问题为重点,实践者直接参与研究,以自然状态为研究背景,以研究方法灵活性为策略。本研究中,我们将在发现问题的基础上组织课题组,然后筹划对策,制订计划,在研究中实施干预,伴随观察,并随时进行效果评估,调整研究计划,从而达到研究的目的。
4.经验总结法:在不受控制的自然状态下,依据教育实践所提供的事实,按照科学研究的程序,分析概括教育现象,揭示其内在联系和规律,使之上升到教育理论高度,促进人们由感性认识转化为理性认识的一种教育科研方法。本研究中,首先是要善于利用国内外已有的研究经验,然后是利用本县先期研究的研究经验,概括、提炼、总结出适合我校的综合实践课程。
八、研究措施和活动
(一)建立健全课题研究组织机构
1.课题指导小组。
省级:省教科所领导、专家
市级:市教科所领导、专家
县级:县教研室领导
2.课题研究领导小组。
组 长:***
副组长:*** *** ***
成 员:*** *** *** *** *** *** *** ***
领导小组下设办公室:由**同志兼任办公室主任,**同志兼任办公室副主任。
3.课题研究小组。
组 长:***
副组长:*** *** ***
成 员:***……
4.研究人员分工。
(1)总课题组成员
***……
(2)研究性学习子课题组
***……
(3)社区服务子课题组
***……
(4)社会实践子课题组
***……
(二)确定研究对象与研究周期
1.研究对象:剑阁中学高2015、2016、2017级全体学生。
2.研究周期:本课题研究周期为三年,共分三个阶段。准备阶段:2016年2月~8月;实施阶段:2016年9月~2019年1月;结题阶段:2019年2月~6月(但由于新冠病毒的影响,研究时间延长到2020年底)。
(三)设立子课题,分解研究任务
为了使更多的老师加入到课题研究中来,分解研究任务,大面积提高老师们科研能力,学校课题组在老师自愿报名、课题组审核基础上征集了18位老师作为研究人员,然后将这些老师分为3个子课题组,涉及高中综合实践活动课程的三个学科。每个子课题组有组长一名,另有5名参研老师。有实施方案、过程记录、研究成果等。很好地带动了老师们的成长。这些研究人员的带动下,全校大部分老师都参与了综合实践活动的教学与研究。
(四)主要研究活动
1.调查研究。在课题开始与过程中,我们采取问卷调查的方式对我校师生进行调查,了解他们对课题相关内容的认识情况,并以此制定或调整研究方案。
2.加强理论学习。课题研究需要理论研究和实践研究相结合,所以课题组重视加强理论学习,力求每一个参与研究的教师能充分理解“学生发展核心素养”与“综合实践活动校本课程”的含义与相关理论。
3.定期召开关于综合实践活动的教研会,组织老师进行综合实践活动教学实践。
4.积极进行课题的研讨和管理。在课题研究过程中,我们多次召开课题研讨会,全体成员自觉参加每一次的课题组活动。同时,为了进一步加强对课题的平时管理,在课题组全体成员的商议后,拟定了有关课题研究的约定,对课题研究的相关工作,指定专人负责,保证各项工作及时落实到位。
5.将综合实践活动课程教学实践与课题研究相结合,边实践边研究。为了使本课题能顺利展开,按期取得预期成果,我们从2019年春季起将综合实践活动课以研究性学习名称安排在课表上,每周三下午第三节,主要以开展多种形式的综合实践活动为主,以综合实践活动社团形式常规性地展开了综合实践活动课程。通过教学实践为课题研究提供数据和资源,再将它运用到课题研究中去来促进校本课程的开发。
6.组织大家进行教学反思,撰写与课题有关的教研论文。
九、研究取得的成果
(一)认识性成果
通过课题研究,我们对综合实践活动校本课程的开发有了充分的认识。
众所周知,新一轮基础教育课程改革的目标之一就是倡导学生主动参与、探究发现、交流合作的学习方式,改变课程实施过于依赖教材,过分强调接受学习,死记硬背,机械训练的现象。而“综合实践活动课”的开设也正好能达到这些目标。虽然综合实践活动课程在课程性质上属于国家课程,它的课程名称、内容指向以及课时要求等由国家确定,具有强制性,地方和学校不能改变。但它同语文、数学等其他类型的国家课程相比,又具有特殊性。由于地区、学校和学生之间的差异性,国家对综合实践活动课程具体科目的具体内容、目标等并不做出统一规定,而是把决定权交给学校,由学校根据自身实际和教育部的有关要求进行自主开发或选用。也就是说需要我们在国家课程的要求之下切实搞好校本建设,在立足本校的基础上开发校本课程。通过研究,我们认识到在开发综合实践活动校本课程应注意以下一些问题。
1.因校制宜,办出特色。综合实践课程本身就是校本化十分明显的课程,它不可能和其它学校的课程完全相同,我们要在借鉴别人成果的基础上,根据自己学校的独有的地理环境、自然风光、人文精神办出具有剑阁中学特色的综合实践活动校本课程。剑阁中学背倚卧龙山,俯瞰闻溪河,正对文峰塔。校内风景和文化元素众多:银杏挺拔,丹桂飘香;石阶与曲廊顾盼,红花与绿草相映,春华秋实,美景纷呈;文化广场、兼山广场、力耘广场、剑州文庙等独具特色的校园文化景点和风格各异的雕像文化、墙壁文化意蕴丰富,启人心智;宫殿式建筑群文庙——“兼山书院”,古朴典雅,巍峨壮观。在开展综合实践活动课程时要坚持我校“因材施教,多元发展,身正体健、奠基成才”的育人目标和“让教师幸福地工作生活,让学生快乐地学习成长,让学校和谐地持续发展”的办学目标;要体现“尊贤重道,守正鼎新”的办学理念和“立德立心,力学力行”的校训,彰显“文化怡养,自主成长”的办学特色。
2.依托生成,开发资源。综合实践活动是一门经验课程,课题内容的生成要从学生熟悉的生活、自然、社会等领域让他们有所“发现”,同时要能充分利用学校及地方社区的独特资源,开发出适合于我校综合实践活动课程所需的课程资源。
(1)关注学生兴趣,以现实生活为切入点,开发综合实践活动课程内容。充分关注学生的兴趣与直接生活经验,建构一个贴近学生真实世界的课程领域。比如有学生觉得生活中的很多东西存在不足,需要加以改进,于是我们将这个话题和科技上的小发明小创造相结合,确定了《生活中的发现与创造》这一研究课题,这样学生就会对综合实践活动倾注全部的热情,综合实践活动实施才会取得好的效果。
(2)立足地方环境资源特色,多方面开发综合实践活动课程内容。作为与学生学习、生活息息相关的社区,其中蕴涵着极为丰富的课程资源,为我们的教育教学提供了丰富的课程资源,首先,立足自然资源环境特色,开发课程内容。每个地区的自然环境千差万别,我校附近就有道教圣地鹤鸣山,全国5A景区剑门关风景区(它同时也是三国文化和红军文化基地),还有繁茂的植被与丰富的动植物资源。我们可以利用这次自然资源让学生进行研究与探索。其次,立足学校人文环境特色,开发课程内容,让学生通过观察、走访、调查、分析,全面了解社区,增强学生对社区生活的适应能力,激发学生热爱社区的情感,并主动将这种情感转化为建设社区的行动。比如有学生发现学校附近闻溪河的污染严重,于是他们开始调查分析,将“调查闻溪河的水质”作为研究的课题,这样不仅培养了学生自主参与社会实践活动的意识,提高学生的公共意识、道德意识,还激发了他们社会责任感、使命感和奉献精神。第三,立足学校经济环境特色,开发课程内容。如结合农村经济产业结构调整的现状开发课程资源,在综合实践活动中,学生体验到农民工作的辛劳,学生尊重家长、关爱他人、热爱家乡的思想得到进一步提高。
(3)与学科内容整合,开发综合实践活动课程内容。在基础教育课程体系中,综合实践活动与各学科领域形成一个有机的整体,妥善处理综合实践活动与各学科的关系,是值得我们深入探究的课题。在综合实践活动主题设计时,教师们要引导学生综合、延伸、重组学科知识,将综合实践活动与某些学科结合起来进行,从而拓宽综合实践活动的内容领域。
3.紧扣实践,开展活动。综合实践活动课程的核心特征是“实践性”,它更强调“体验”的环节。在体验的过程中,由于人的客观差异性,各人的实践方式也就不全一致。我们要尊重每一个学生,他想通过什么途径去研究,就让他去用什么方式研究,教师要尽量少干涉或不干涉。同时更不要一味地追求每一次活动都有一个完美的结果,能成功,固然人人皆喜;没成功,也不必沮丧,体验了失败,也是活动的收获,它为下一次的成功奠定了基础,为下次的成功积累了经验,更何况每次活动从某种意义上说没有“失败”。
4.注重发展,评价过程。
在传统的学科教学中,我们多采用终端考核评价的方式,以学生的最终考试结果作为评价的最主要依据,甚至是唯一依据,至于中间的学习过程则关心较少。这种评价方法已经充分暴露了它的弊端,既不利于提高教学质量,又不利于培养学生的综合素质。在综合实践活动教学中,必须对这种终端式的评价方式进行改革,注重实践活动的过程评价,以促进学生全面发展为目的。评价的基本指导思想是:发挥过程评价的督促和引导功能,促进学生自我完善、不断发展、全面进步,将学生参与教学活动的情况详细记录,并以此作为考核学生学习和思想状况,评定学生成绩的主要依据。
注重对学生活动过程的评价,强调形成性评价,对学生进行评定的作业应该揭示学生在活动过程中的表现以及他们是如何解决问题的,而不仅仅是针对得出的结论。如在“调查闻溪河的水质”这一活动中,就有学生直接到镇环卫所找到了所要的结论,而且是“标准答案”,而有的同学经过自己的实践调查,也找到了可能与实际有出入的答案,但它们的意义显然是不一样的。
评价的内容由对学生、教师评价组成。①对学生的评价。主要由学生、教师和家长评价三部分组成,既要有学习成果的评价(现场汇报、资料图片、调查报告、小论文等),也要有情感态度的评价。②对教师的评价。由学生、教师和学校三部分组成。
(二)操作性成果
1.依据由中华人民共和国教育部制定的2017年版《普通高中课程方案》,结合我校实际编写出了《四川省剑阁中学校综合实践活动校本课程实施意见实施意见》,主要以有以下几部分内容。
(1)课程性质与基本理念。
①课程性质。具有剑阁地方特色,能符合我校独特的地方环境和教育需求。因校而异,能体现剑阁中学的办学特点。可以根据学生的需求、能力和兴趣特点,开发校本课程。学校及教师可以根据情况的变化,经常修订校本课程。使用校本课程,能使教师获得工作的满足感和成就感。可以充分利用学校的各种资源,能促进学校工作的自发性、灵活性和多样性。
②基本理念。课程目标以培养学生核心素养和综合素质为导向,课程开发面向学生的个体生活和社会生活,课程实施注重学生主动实践和开放生成;课程评价主张多元评价和综合考察。
(2)课程目标。
①课程总目标。以“立德树人”为根本任务,以发展学生核心素养为最高目标。让学生获取亲自参与探究的积极情感体验,培养学生乐于探究的心理品质、勇于创新的精神和适应社会的能力。通过研究活动,促进学科教学质量的提高。形成对自然、社会、自我的内在联系的整体认识,发展对自然、对社会、对自我的责任感;增进学生对生活背景下的自然、社会和文化的认识,增进学生对家乡、对学校的认识和了解,为家乡、为祖国建设发展勤奋学习、立志成才。形成从生活中主动地发现问题并独立地解决问题的态度和能力。进一步拓展学生知识领域,提高综合素质,发展实践能力,发展对知识的综合运用和创新能力。关注自我生活方式,形成积极、健康的生活态度和生活方式,养成良好的学习习惯和良好的心理品质,养成合作、分享、积极进取等良好的个性品质。促成学生学习方式的转变,使他们学会探究,学会运用所学动手实践,学会学习。
②学段目标(高中)。
价值体认:通过自觉参加班团活动、走访模范人物、研学旅行、职业体验活动,组织社团活动,深化社会规则体验、国家认同、文化自信,初步体悟个人成长与职业世界、社会进步、国家发展和人类命运共同体的关系,增强根据自身兴趣专长进行生涯规划和职业选择的能力,强化对中国*产党共**的认识和感情,具有中国特色社会主义共同理想和国际视野。
责任担当:关心他人、社区和社会发展,能持续地参与社区服务与社会实践活动,关注社区及社会存在的主要问题,热心参与志愿者活动和公益活动,增强社会责任意识和法治观念,形成主动服务他人、服务社会的情怀,理解并践行社会公德,提高社会服务能力。
问题解决:能对个人感兴趣的领域开展广泛的实践探索,提出具有一定新意和深度的问题,综合运用知识分析问题,用科学方法开展研究,增强解决实际问题的能力。能及时对研究过程及研究结果进行审视、反思并优化调整,建构基于证据的、具有说服力的解释,形成比较规范的研究报告或其他形式的研究成果。
创意物化:积极参与动手操作实践,熟练掌握多种操作技能,综合运用技能解决生活中的复杂问题。增强创意设计、动手操作、技术应用和物化能力。形成在实践操作中学习的意识,提高综合解决问题的能力。
(3)课程内容。
①研究性学习。研究性学习是指学生在教师指导下,从学习生活和社会生活中选择和确定研究专题,主动地获取知识、应用知识、解决问题的活动。研究性学习课程的课题大致有以下四类:知识探究型,学术研究,社会调查型,创造发明型。学生可根据自己的兴趣、特长,合作确立研究课题,学校建立课题资源库,不断充实课题以供参考。
②社区服务。高中综合实践活动课程中的社区服务指的是学生利用课外或假期在教师指导下,参与社区公益*服务性**的实践活动,也叫志愿服务。其内容包括:社区文化活动,社区环境建设,社区志愿服务等。
③社会实践。高中综合实践活动课程中的社会实践指的是学生利用课外或假期在教师指导下,参与社区和社会的体验性或探究性的实践活动。包括校内实践和校外实践,其内容包括:校内自我服务性劳动,军训,德育基地活动,社会调查,社团活动等。
(4)课程实施。
①各科目实施方案:

②教师配置与教师指导。
教师配置。一是根据学校现有教师编制和教师所学专业,我们坚持专职教师与兼职教师相结合、以兼职教师为主的办法,使综合实践活动课有人上、按课表上。二是聘请校外各方面指导教师对学生进行有针对的指导。
教师指导。在综合实践活动实施过程中,要处理好学生自主实践与教师有效指导的关系。教师既不能“教”综合实践活动,也不能推卸指导的责任,而应当成为学生活动的组织者、参与者和促进者。教师的指导应贯穿于综合实践活动实施的全过程。
③开发利用多种教育资源。开发与学生生活密切相关的物质资源(自然资源和社会资源)、人力资源(教师、领导、校外专家、学生家长等)、文化资源(乡土知识、民间习俗、历史遗迹等)。
④基本课型。包括学习类,研究类,制作类,实验类,操作类,学科类,展示类,考察类,服务类等。
(5)课程管理。
①组织管理。加强领导,健全组织,形成管理网络。共分四个层次级别的组织机构。
第一层级:综合实践活动校本课程领导小组。由校长担任组长,主管教学与教研的副校长担任副组长,各处室主任、年级组长担任成员。
第二层级:教务处、教科室、德育处。
第三层级:综合实践活动教研组、课题组和班主任。
第四层级:综合实践活动任课教师和指导教师。

②考核与激励机制。建立健全指导教师培训制度与考核激励机制。加强对课程实施情况的督查。开展优秀成果交流评选。
(6)课程评价。

(7)课程保障。
①网络资源开发。学校要开发优质网络资源,遴选相关影视作品等充实资源内容,为课程实施提供资源保障。要充分发挥师生在课程资源开发中的主体性与创造性,及时总结、梳理来自教学一线的典型案例和鲜活经验,动态生成分年级、分专题的综合实践活动课程资源包。探索和建立优质资源的共享与利用机制,打造共建共享平台,为课程实施提供高质量、常态化的资源支撑。
②硬件配套与利用。学校要为综合实践活动的实施提供配套硬件资源与耗材,并积极争取校外活动场所支持,建立课程资源的协调与共享机制,充分发挥实验室、专用教室及各类教学设施在综合实践活动课程实施过程中的作用,提高使用效益,避免资源闲置与浪费。
③经费保障。学校要确保开展综合实践活动所需经费,支持综合实践活动课程资源和实践基地建设、专题研究等。
④安全保障。有关部门统筹协调,建立安全管控机制,分级落实安全责任。学校要设立安全风险预警机制,建立规范化的安全管理制度及管理措施。教师要增强安全意识,加强对学生的安全教育,提升学生安全防范能力,制定安全守则,落实安全措施。
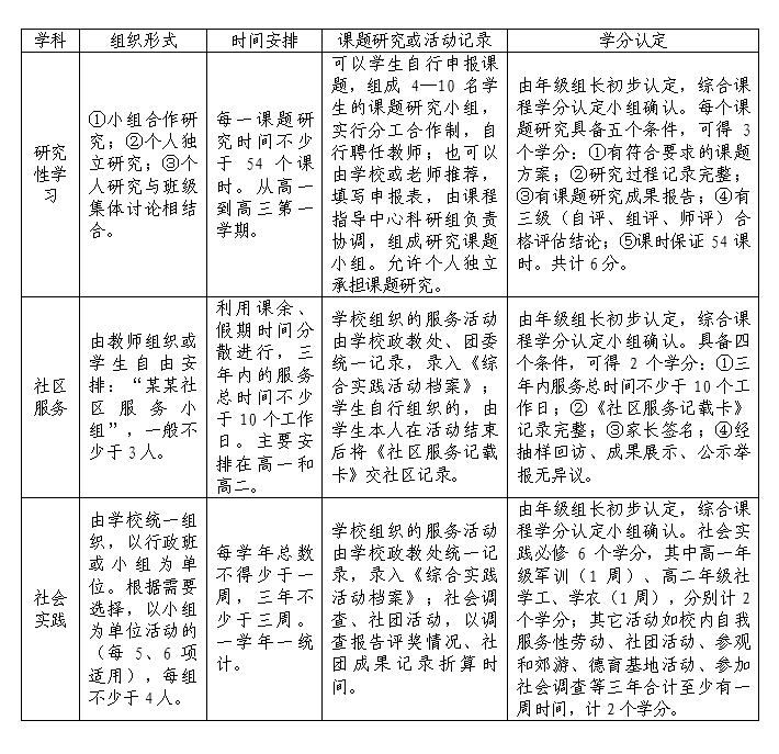
2.构建了剑阁中学综合实践活动校本课程体系。
(1)剑阁中学综合实践活动校本课程体系框架表

(2)综合实践活动校本课程体系要求。
①以活动化课程贯穿始终。综合实践活动课程的核心就是活动,在设计课程时要以“活动”为基本内容和形式,理论学习可以有,但不能占主要地位,一切知识与能力都必须由学生在实践活动中去体验、掌握、得到。
②以主题化教学开展活动。主题化教学活动培育学生发展核心素养的有效的路径。所谓主题化教学是让学生在围绕特定主题设计的情境或活动中,打破空间和时间的限制,开展综合实践活动。若想主题化教学取得良好效果而非流于形式,需要在内容选择、过程设计、教学评价等关键环节精准发力。活动主题在由全体教师在教学中根据相关规定和学校、学生实际情况自主开发,并由学校综合实践活动课程领导小组审定后使用到教学中去。
③课程内容要系列化。课程内容的系列化指的是指从全面思考落实到具体操作,必须要围绕学生的年龄特点和活动能力,将课程主题进行分解,把同一课题的各个活动点分散到各个年级有序进行,既体现了各年级的重点,又保证了各年级之间的衔接,让主题活动有条不紊、循序渐进地开展活动。
3.探索出了剑阁中学综合实践活动校本课程实施策略。
(1)健全组织机构,明确各部门主要职责。
①综合实践活动校本课程领导小组
组长:何雄林(校长)
副组长:***(主管教学副校长)、***(主管教研工会主席)
成员:***(教务处主任)、***(教科室主任)、***(总务处主任)、***(信息技术处主任)、***(德育处主任)、***(体卫艺处主任)、***(高三年级组长)、***(高二年级组长) ***(高一年级组长)
主要职责:负责学校综合实践活动校本课程实施意见的制定,决定实施该课程的年度计划及相应步骤;统一部署、协调学校各部门的工作;负责宏观上保证课程的校内外教育资源的开发等。
②教务处、教科室、德育处职责
教务处负责课程的开发和管理,教科室负责教师培训和专家指导;德育处协助教导处、教科室指导班主任组织学生假期开展综合实践活动。
③综合实践活动教研组、课题组和班主任职责
教研组负责
学校综合实践活动的计划和落实;建立综合实践活动课题组,研究和引领学校的综合实践活动。
课题组负责为学生推送研究课题以及对学生综合实践课题进行审核、评价与指导。
班主任负责对本班学生综合实践活动各环节管理。
④综合实践活动任课教师和指导教师职责
主要负责综合实践活动具体教学过程。
(2)按规定开设课程,将综合实践活动统筹安排在课表上,严格按课表执行课程。

(3)完善各种保障机制,保证课程能顺利进行。
①制度保障。
围绕综合实践活动课程的开发和实施工作,学校对部分教育、教学管理制度进行了修订,逐步将教师参与综合实践活动的业绩纳入年度考核和各级评比中,将学生参与综合实践活动学习情况纳入学年先进评比和毕业考核中,实现以制度驱动课程实验,以制度保障新课程顺利实施。
第一、审议制度:学校全体教师均有权参加校本课程的开发与实施,骨干教师及青年教师要积极参与。在学校进行动员与培训后,可以自主申报。教师在接受专门培训的基础上,将《教学设计》和《课程纲要》等相关资料上交学校综合实践活动校本课程领导小组会审。会审通过后,决定开发科目及实施的人员。
第二、管理、监控、督导制度:凡承担校本课程的教师在教务处及教研组的指导下,针对自己所开发的校本课程实际要制定出切实可行的学期计划,组织集体交流、互相借鉴;学期末教师进行全面总结。教务处每学期要安排专题督导,监控、指导教师校本课程开发与实施的具体工作情况,做出科学的评价。开课情况将在评选优秀教研组与备课组时做重要参考。每学期必检查项目有教学计划、教案、课堂教学、评价成绩、学生满意率等。教师必须严格按照课程表上课,按照教学常规进行教学。
第三、激励制度:将综合实践活动校本课程教师的工作纳入到日常考核与期末考核之中,担任校本课程的教师在参加评优、评先晋级时在同等条件下优先考虑。作为评选校级骨干教师和优秀课的优先条件。
②资源保障。
从硬件设施上看,学校可以充分利用现有行政班教室、多媒体大教室、图书馆、实验室、计算机房、运动场和校外基地、社区等,可以利用现有的校园网络进行交流工作。
从人力资源上看,学校高中部拥有一批骨干教师,他们教育教学经验丰富,富有改革创新精神,业务扎实,为学生开展研究性学习进行指导,提供了人力性资源。学校还将专门聘请了校外知名教师担任学校教育科研工作的导师和顾问,为新课程实施提供专业指导。
从科研资源上看,我校从2000年开始,二十年来在综合实践活动课程的课题研究方面取得了十分丰富的成果,2010到2013年承研的四川省科研资助金课题“研究性学习与学科教学整合的研究”还获得了省二等奖。这些都为综合实践活动课程开发做好了一些准备,也打下比较扎实的基础。
从教学资源上看,我们组织子课题组老师编写了剑阁中学综合实践活动课程校本教材,可以提供给学生使用;在活动开展过程中,学校周边丰富的自然、人文资源和社区资源可供我们使用。
③资金保障。
学校设立专项资金,用于校本课程开发与实施、教师培训、设备配置、对外交流等;学校进一步加强图书馆和专用教室的建设,添置了教师用书,合理配置教学设备;教师在课程开发与实施过程中有权申报相关费用,得到课程领导小组的审核批准后,必须专项使用;为了使课程激励机制得到保障,学校还设立了专门的奖励资金。
4.探索出了综合实践活动校本课程教学模式。
(1)以小组合作学习形式开展活动。
综合实践活动课以综合性的学习内容为主体,以学生的主体活动和直接经验为主要形式。它具有学科综合程度高、与社会生活联系紧密、学生自主性强的特点,学习活动不再局限于学校课堂和已有教材,而是让学生走出课堂、走出学校、走向社会,开展社会调查、现象观察,广泛收集信息,去发现问题,寻找问题的解决方法与答案。因此,传统的程序化、系统化的课堂教学组织形式已不适应。综合实践活动课学习需要更为灵活、开放,同时也更为有效的教学组织形式,需要在更大的时空范围内将个人学习、班级集体学习以及小组合作学习合理地穿插结合,而小组合作学习则成为最基本的教学组织形式。综合实践活动课中除了军训、成人仪式等需要按行政班开展活动外,其它很多活动都可以采取小组合作学习的形式展开。所谓小组合作学习是指在小组或团队中为了完成共同的任务,经历动手实践、自主探索和合作交流的过程,是有明确责任分工的互助性学习。
①组建活动小组。先将每个班的学生按“组内异质、组间同质”的原则,根据性别比例、兴趣倾向、学习水准、交往技能、守纪情况等合理搭配,分成一定数量的活动小组,每个组4—6人。再根据每个人的特长不同对小组人员进行分工:善于组织活动的学生为组长,善于记录的学生为记录员,善于表达的学生为中心发言人。为了让每一名学生都得到锻炼,可以定期轮换角色。学生分组以后,可以按组配备指导教师,指导教师既是小组学习的引导者,同时也是组内学习的参与者;班主任老师就是全班小组合作学习的组织者和掌控者。
②共同商量,制定方案。为了提高学生的合作意识,方便学生进行合作学习,教师要让学生在共同商量的基础上制定活动方案。在教学过程中,小组的成员要通过研究讨论确定研究的主题,制定活动实施步骤。小组成员互相配合,各成员面对面直接交流,相互听取发言,当遇到自己独立解决不了的问题时,就通过讨论来完成,并提出改进措施。
④分工合作,实施方案。在活动过程中,学生要通过上网、查阅图书、收集资料、整理资料、实地考察等方式去开展工作。为了充分发挥每个学生的特长,更好地发挥学生的自主性,创造性,这就需要学生分工合作。
⑤合作汇报交流。综合实践活动课一个重要的环节是学生把自己的学习成果在小组间进行交流、汇报,使学生从中找到自己的不足,进一步完善自己的方案。汇报交流,应当注重引导学生树立正确的意识,把个人的研究成果与在社会实践中自己得到的锻炼结合起来,确定合适的方式方法,学会用科学的方法汇报研究成果;学会总结、提炼和表达所取得的成果;学会正确对待挫折并能克服困难获得成功,学会与他人分享取得成就的快乐。
在小组合作学习过程中要注意教师的角色。在整个合作学习中,教师要充当“管理者”、“促进者”、“咨询者”、“参与者”等多种角色,指导促进整个教学过程的发展,教师和学生之间是“指导——参与”的关系。教师要及时了解学生小组合作学习的情况,发现问题及时指出,进行适当的调整。教师要关注学生小组内的分工情况,学生想不到的地方,教师要进行点拨。
(2)以项目化学习方式开展活动。
项目化学习是一种教学方法也是一种学习方式,指的是让学生通过一段时间内对真实的、复杂的问题进行探究,并从中获得知识和技能。它是落实学生核心素养的重要方式之一。项目式学习主张学生通过小组合作的方式,以现实生活中的真实问题为主线,促使学生在学习中用多方面的知识与技能解决遇到的问题,注重探究性学习和实践体验,尊重学生的个性和创造。
作为一种以活动为主要形式、以问题解决为目标的教学模式,项目化学习与综合实践活动课程的理念高度一致。以项目化学习的方式来开展综合实践活动,可有效提升综合实践活动课程的实效性。在此过程中,学生不仅能够形成一定的分析和认知能力,同时还能学会如何关爱他人、尊重他人以及如何分享。而教师在项目实施的过程中,能减弱传统教学带来的烦琐感和平庸感,增强教学的幸福感。
①根据实际情况,选择项目主题。在用项目化学习的方式开展综合实践活动时,首先要结合学生的想法和实际情况根据学校实际情况选择项目主题。项目主题与教学目标应高度契合,要与学生的兴趣相结合。在选择综合实践活动的主题时,教师还要让主题有一定的趣味性、实践性以及情境性,所选主题要能调动学生的学习兴趣,从而让其自主参与到活动中去。
②根据学生特点,制订项目计划。在为不同年级制订综合实践活动的项目计划时,教师要考虑学生的年龄特点。在进行内容设计时,一定要确保活动内容是学生能够接受的,是学生可以完全凭借自身的能力来完成的。与此同时,教师和学生应明确活动流程和计划,教师可引导学生共同思考,使得项目计划更加合理与完善。在制订活动计划时,教师可采用分层教学的方式,按照学生的实际能力进行分组,对不同小组设置不同难度的活动项目。
③实施分层教学,落实活动项目。确定好活动计划之后,教师就需要带领学生开展综合实践活动,并做好突发事件的处理方案,以保证活动的顺利开展。在开展活动时,教师应采用分层教学的方式,对不同小组设定不同难度的活动任务,以保证学生参与活动的积极性以及活动的质量。教师可以引导学生通过个人展示与小组合作的方式对选定的目标进行交流与探讨,学生之间相互交流、相互启发、相互碰撞,从而完善自己或小组的学习目标。此外,教师还应根据实际情况,结合项目化学习的做法对活动进行相应的调整,以降低学生的理解和操作难度。
④各学科相融合,提高教学实效。把综合实践活动课程和各学科课程的内容有机整合起来,使两者相互联系、相互渗透和延伸,能在很大程度上促进综合实践活动的有效开展。综合实践活动课程与各学科课程相融合,可以提高学生学习的积极性,增加学习的趣味性,同时也体现了综合实践活动课程之“综合”的特点。
⑤评价贯穿始终,达到预期目标。评价应贯穿整个项目的学习过程中,教师还可以根据学习计划的安排,在项目学习过程中的几个时间节点召开交流总结会。各小组在交流会上要介绍本组的项目进展情况,自评学习表现,互相帮助、共同解决当前存在的问题。在评价过程中,学生不仅能够回顾自己的学习过程,巩固自身的学习基础及学习效果,同时还能有效提高学习的自信心。
(3)与学科教学相整合。
《中小学综合实践活动课程指导纲要》在谈到综合实践活动课程与学科课程的关系时指出:“在设计与实施综合实践活动课程时,要引导学生主动运用各门学科知识分析解决实际问题,使学科知识在综合实践活动中得到延伸、综合、重组与提升。学生在综合实践活动中所发现的问题要在相关学科教学中分析解决,所获得的知识要在相关学科教学中拓展加深。”由此可见,我们在进行综合实践活动课程教学时不能孤立,而是应该与学校教学有机整合。
综合实践活动课程与学科教学整合就是将综合实践活动课程与学科课程融为一体。在先进的教育理念的指导下,把综合实践活动课程与学科课程的目标、内容、学习途径、学习方式及评价等应用到学科教学中去,另一方面,通过学科教学,使综合课程得到进一步的建设,使教学资源、教学要素和教学环境整体化的产生聚集效应,促进传统教育方式的根本改变。
将二者进行整合能有利于培养学生的问题意识、合作意识、增强社会的责任感。能促进学生学习方式的转变,教师教学观和课程观的更新。教育最终目的是培养社会所需要的具有实践和创新的人才,而将二者进行整合是加速教育最终目的实现的最有效的载体。
综合实践活动与学科整合的目标有两个,一是能力目标:培养学生的创新精神和创新能力。二是情意性目标:培养学生科学态度和克服困难意志品质获得心理层面上内隐性知识的体验。
综合实践活动与学科教学整合主要体现在以下几个方面:
①教育教学理念的整合。当代学科教学中正不断强调“先学后教、以学定教”的教学理念,同时引发出小组合作学习的以学生“自主、合作、探究”学习模式,导学案、导学卡、纠错本等的以学生自主学习为主的教学手段,以及对教师教学讲授时间的限制等等,都体现了“学为中心”教育教学思想。以人为本,以学生自主学习、个性发展、创新精神的培养为主旨,这样的学科教学理念正是跟综合实践活动课程理念相吻合,正是素质教育所追求的科学、合理的教育教学态势。
② 教材处理方式的整合。学科知识其实是一个系统的整体,各种知识有其内在的逻辑关系。在教学过程中,我们通常拘泥于教材现有的编排内容,很少敢对教材作出自我的处理。在综合实践活动课程理念之下,教师深入了解整个教材体系,根据学生的认知水平,进行适当的调整,找到课程教学新的生长点,对某些内容进行重组,引导学生主动探究知识,重视知识的建构,成为可能。
③课堂教学方式的整合。综合实践活动课程倡导转变学生的学习方式,主张多元的学习活动,要求在课程的实施过程中,学生应乐于探究,主动参与、动手实践。通过探究性教学、体验性教学、交往性教学和综合活动性教学,改变学生在课程实施中的生活方式和学习方式。“课堂教学方式的整合”必然带来学生生活方式的变革以及生活空间的拓展和延伸。
④ 学生学习方式的整合。综合实践活动课程不同于原有课程结构中的学科课程,是一种基于学习者的直接体验,密切联系生活、社会,在以学生自主活动为特征的实践操作中体现对知识的综合运用和实践科学结论、发现新知识的课程形态。有利于学生建立新的学习方式,促进学生的情感、态度和价值观的发展。
⑤ 教学评价方式的整合。学科课程往往是单一的笔试,从平时的小考、期中、期末考试到中考、高考无不如此。而综合实践活动课程对学生的评价与评定采用多方面的、多方式的、动态的评价方式、方法。将两种评价方式进行整合,可以全方位考查学习的学习状况,科学评估学生的学习成绩,促进学生的全面的发展。
总之,综合实践活动与各学科的整合教学是非常有意义和价值的,我们可以在综合实践活动中让学生“真刀真枪”地运用各学科所学知识。这不仅能提高学生的实践能力和创新精神,还能增强学生综合运用知识的能力。
(4)走出学校,走进社会,建设实践基地。
作为一门基于学生直接经验、密切联系学生自身生活和社会生活、体现对知识的综合运用的实践性课程,仅仅依靠课本与课堂已经无法满足其特有的属性。我们要利用学校及周边资源去建设合适综合实践活动课程的实践基地。
①充分挖掘学校现有资源。
首先是开发校园绿化资源作基地。校园环境绿化不仅能为师生创造一个景色幽雅、空气清新、舒适优美的工作、学习环境,还能调节气候、吸尘杀菌、降低噪音,同时也能成为学生综合实践课程的基地。如可针对校园内不同种类的植物,开展“校园绿化植物调查”的主题活动。还可邀请相关的园艺设计专家来校进行讲座指导,指导学生校园绿化设计等。通过这些活动,不仅可以让学生增长知识和技能,而且还培养学生观察能力、收集处理资料和信息等综合实践能力,更重要的是可以激发学生对自然的关爱和强烈的社会责任感,以主人翁的态度参与学校、社会建设的热情。
其次是开辟校史展厅做基地,让学生走进展厅、走进学校风雨积淀的历史中,通过交流、讨论、演讲、小小讲解员等形式,让学生更深层次地认识学校,增强集体归属感。
还可以开发食堂资源做基地。可以把学校食堂作为学生学习、实践的练兵基地,让他们学习如何挑选新鲜的食物、怎样清洗食物、了解简单的配菜方法、刀工的基本要求、常用的烹调技法及配料等知识。让学生体会到劳动的艰辛,食物来之不易,让他们明白节约粮食的必要性。
②开辟学校边缘资源作基地。学校边缘资源,是指学校各幢建筑物的墙面、围墙的墙面、墙角、校内的一些空地等。我们可以开辟边角空地做种植基地,让学生体会农耕的艰辛、收获的喜悦;也可以利用学校墙面做艺术基地,既为校园增添了浓郁的文化气息,又激发了学生创造的潜能,同时又是为学生搭建成才阶梯的又一个有效的平台。
③借助学校周边资源做基地。社区即资源,生活即教育。作为学生来说,对居住的小区、学校周边的社区、敬老院、银行、医院、超市、公园景区、旅行社及汽车4S店和文化古迹等都不陌生,这些场所对学生的发展具有优先、深厚的影响。我们可以在社区居委会建立活动基地,定期举办学生书画作品展览和艺术表演,展示才艺激发兴趣。特别是在寒暑假期间,可以开展保护环境、服务社区、弘扬传统美德等社会公益活动,让学生度过一个快乐、有意义的寒暑假;重大节假日去敬老院开展敬老尊老活动,培育孝心锻炼能力。也可以在周边企事业单位建立体验基地,让学生走进医院,熟悉看病程序,了解各种病人的状态,关爱身体积累经验;跟着家长在超市购物,经历如何当好小主人的感受,体验生活学会本领;跟随父母去汽车4S店,了解汽车品牌、汽车标志、汽车厂家、汽车价格及汽车的构造等,学懂知识适应社会。这些学生虽在生活中经常接触,但有意识地引导和有目标地体验,收到的效果完全不一样。还可以在在名胜古迹建立探索基地。让学生走出校园,走进社会,让学生在生活中进行体验性学习活动,在接触社会、了解社会中,获得对社会物质文化、精神文化的认知、理解、体验和感悟。这些校外教育资源的开发与利用,不仅能更好地加强校内外资源的整合,还能给学生创造广阔的生长的空间,点燃学生求知的欲望和创新的火花,让他们在实践活动中增长了才干,培养他们对生活的热爱、对社会的责任感以及团结、合作、交往、创新的能力和精神。利用好这些周边资源对学生成长其实是一笔很大的财富。
5.探索出了剑阁中学综合实践活动校本课程评价方案。
(1)指导思想。以《基础教育课程改革纲要》的评价理念和要求为指导,坚持“立足过程,促进发展”的课程评价原则,注重学生在综合实践活动过程中的实际体验和发展程度的检测,通过评价,促进学生发展。
(2)评价目的。
①关注学生知识和技能的获得情况,了解学生的发展状况及发展中的需求。建立促进学生全面发展的评价体系。
②发现和发展学生多方面的潜能,帮助学生认识自我、建立自信,促进学生在原有的水平上发展、整体素质的提高。
③建立促进教师不断提高的评价体系,建立以教师自评为主,校长、教师、学生、家长共同参与的评价制度。
④转变教师角色,重视发展教师的个性和个人价值、伦理价值及专业发展,提高教师素养。
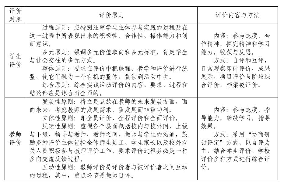
(3)对学生的评价
①评价原则:过程原则、多元原则、整体原则、综合原则。
②评价内容:参与态度、合作精神、探究精神和学习能力、收获与反思。
③评价方式:自评和互评、日常观察即时评价、成果展示、项目评价与阶段综合评价、档案袋评价。
④注意事项:注重过程性、尊重多元性、关注学生的学习态度、重视学生的合作精神、注重学生的探究精神和学习能力、注意评价的激励功能。
(4)对指导教师的评价。教师评价内容作为教师单项评比的依据,同时作为教师年度考核的内容之一。
①评价原则:发展性原则、立体性原则、反馈性原则、互动性原则。
②评价内容:参与态度、指导能力、继续学习、指导效果。
③评价方式:教师评价采用“协商研讨评定”方式,以自评为主,结合学生评价、学校评价多种方式进行综合评价,提高评价的可信度和客观度。
十、研究的创新之处
本课题的创新之处主要体现在它能基于中国学生发展核心素养的角度和高度开发综合实践活动的校本课程,在活动的主题设计与实践基地建设上有与众不同之处,体现了学校特色。
(一)剑阁中学综合实践活动主题模式

(二)充分利用学校及周边资源建设了具有剑阁中学特色的综合实践教育基地
为了实现综合实践活动课程的教学目标,改变学生的学习方式,让学生走出学校,走向社会,亲身实践,体验成功与失败,锻炼自己;培养学生的创新精神与实践能力,培养学生关心国家命运、社会问题、环境问题,关注社会需要并积极参与社会生活,服务于社会;培养爱国主义精神,形成社会责任感;培养学生互相合作的精神。我们充分利用学校丰富的自然资源与人文资源建立了剑阁中学综合实践活动基地。

十一、研究取得的效果
(一)对学生的发展起到很大的促进作用
1.学生的学习习惯得到了很大的改善。
为了检测我们课题在学生身上取得的成效,我们将课题研究前与结题时的问卷调查做了比较全面的对比分析、统计,得出了以下一些数字:

以上习惯是学生自主学习的能力体现,可以明显看出,在我们课题实施前,很多指标显示并不好,但通过课题研究后,绝大多数都有了很大的变化,这就说明学生在自主学习能力得到了提高。
2.学生获取知识的途径更加广泛。传统的教学,学生的知识来源几乎只有课堂、书本,并且知识几乎都来源于老师的传授,学生相当于一个知识的容器,被动地接受知识。而综合实践活动课程的开展,鼓励学生上网去查找资料,向社会各界人士去请教,向其它部门的专业人士去请教……,这些都是获得知识和提高能力的重要途径和渠道。另外,通过开展多种实践活动,让学生亲生去体验,学生还可以获得一些书本上学不到的知识,并且是终身受益的知识。
3.学生完成作业的方式也发生了一些变化。传统的作业,几乎都是对课堂知识学习的巩固和反馈,作业的形式也几乎都是停留在作业本上的。而综合实践活动课程的作业是多样化的,可以是上网查找资料、到图书馆去查找资料、完成一个小实验、小制作、进行一项调查等等。这样一来,学生不单是掌握了知识,还学习了方法、培养了能力、提高了兴趣,着眼于学生的终身发展。
4.促进了学生全面而有个性的发展。在教师因材施教的引导下,学生根据自身兴趣爱好和能力特点自由选择活动主题,通过小组合作学习开展自主性的活动,将学科领域的知识在综合实践活动中延伸、综合、重组与提升,又将在综合实践活动中所发现的问题、所获得的知识技能在各学科领域的教学中进行拓展和加深,获得了具有个性化的独特体验与收获,使学生得到全面而有个性的发展。
5.学生的创新精神、实践能力等方面有了很大的发展,在竞赛方面取得了很好的成绩。近三年来,有500多人次在学科竞赛、阅读比赛、创新能力竞赛、手工竞赛、演讲比赛、艺术比赛、电脑设计等各种竞赛活动中获得省、市、县级奖励。
(二)教师的理论水平、教学能力得到大幅提高
1.提升了教师队伍素质,优化了教师的教育观念。
通过课题研究,更新了教师的教育教学观念,提高了教师对综合实践活动课程的认识,提高了教师对普通高中基于发展学生核心素养的综合实践活动校本课程开发研究的认识,基本掌握了综合实践活动校本课程开发方法,并能自觉将综合实践活动课程与学科教学有机结合。


从上表中可看出,课题研究对教师们对综合实践活动课程的认识有了相当大的提高,特别是对综合实践活动课程与学科教学关系的认识提高更多。
2.教学模式发生了变化。
(1)课堂教学有了实践性、开放性和体验性的特点。很多老师不论是学科教学还是综合实践活动教学都特别注重学生的探究活动,让学生在探究活动中去实践、去体验、去感受,获得亲身经历。这样,学生不单是掌握了知识,还掌握了探究问题的方法、提高了探究的能力,更重要的是培养了学生积极思考、积极动手的良好习惯,促进了学生情感、态度和价值观的发展。
(2)教师的教学方式发生了改变,更加突出学生的主体地位。让学生在主动探索中求发展。教学内容的选择与组织以学生为核心,主要围绕学生与自然的关系、学生与他人和社会的关系、学生与自我的关系组织开展活动。在课程实施中,教师既没有“教”综合实践活动,也没有推卸指导的责任、放任学生,而是把自己的有效指导与鼓励学生自主选择、主动实践有机结合起来。全体教师都参与到综合实践活动的指导中来,教师要对学生的活动加以有效指导,创设学生发现问题的情境,引导学生从问题情境中选择适合自己的探究课题,帮助学生找到适合自己的学习方式和探究方式,倡导团体指导与协同教学。
(3)现代信息技术的运用频率大大增加。我校在开展课题研究以来,非常注重教师队伍的培训,花大量的时间对老师进行培训。现在几乎所有的老师都能熟练地使用多媒体进行教学。这样既增大了课堂的容量,又通过大量的图片、情景加深了学生对知识的理解和掌握,使学生的印象更为深刻。
3.加强了教师之间、师生之间的协作。综合实践活动由于其综合性、开放性及与其它学科整合性的特点,有些知识是学科内的综合,有些知识跨学科的综合,有的是本年级内各学科间的综合,有的是跨年级各学科间的综合。教师由于受所学专业的限制,单靠个人的能力难以完成,必须寻求合作。例如,我校***老师指导的活动策划课《走进秋天》,其中涉及到的知识就与美术、地理、历史、数学、信息技术、生物等学科的知识。这样他就需要加强与其他学科教师的协作。
综合实践活动中,除了教师之间的协作外,还得考虑如何与学生协作,得考虑如何与社会其他人士的协作。只有协作,才能顺利地完成活动任务,才能达到活动目的,取得成绩。这样,通过综合实践活动与学科教学的整合,教师的协作能力自然得到提高,教师的协作意识得到了培养。
4.激发了教师的科研意识,培养了教师的科研能力和精神,促进了教师的专业化发展。
通过培训与实践,培养了教师的研究意识,提高研究能力和水平。目前,我校教师参与教育教学研究的热情高涨,教育科研蔚然成风,教师掌握了研究方法,具备了一定的研究能力,取得了可喜的研究业绩。教师积极参与教育教学研究,仅2019年就有25个教师个人课题被剑阁县教研室成功立项,还有30多位老师在参加省级和国家级课题的子课题研究。教师撰写了大量的科研论文,近三年在省级以上刊物上发表文章80多篇,有50多篇教育科研论文在各报刊或全市教学大比武中获奖。涌现出了一大批教育科研积极分子。在全国教师“一师一优课,一课一名师”和全市高中教师教学大比武活动中,我校教师获得省级奖6项,市级奖35项,微课、课件制作获奖23项。
(三)对学校教育改革起到了很大的推动作用
1.课题研究加强了学校的综合实践活动课程的开展,让学校的综合实践活动课程更深入,更规范,更有效,同时也使学校的育人体系更加完善。
2.课题研究让学校师生关系更融洽、更和谐。综合实践活动课程的合作性、交流性,加强了教师对学生的了解,促进了学校师生关系更融洽、更和谐。采用综合实践活动课程学习方式进行教学时,学生和教师有了更多的面对面交流的机会,教师有更多的责任了解学生,学生有更多理由接触教师,在交流、沟通、接触的过程中,加深了了解,增进了友谊。师生心情更舒畅,学生学习更轻松,学生不再厌学了。教师在每一次的付出后,都能获得效果,教师会更勤奋、更有责任心,这样就促进了教学相长。
3.课题研究深化了学校的课堂教学改革,促进了学校教育教学质量的提高。学校在上一个省级课题《研究性学习与学科教学整合研究》的研究中形成了“三段三步”主体性课堂教学模式,总结出了“议、导、练”的教学方法。通过本课题的研究,融合进新的理念与技法,把“三段三步”式课堂教学进一步深化,使它更加完善了。课题组在课改理念引领下,既抓综合实践活动课程的开发,又没有忘记学科课堂这个主阵地,我们将综合实践活动与学科教学有机整合,以改革教学方式为途径,实现了课堂教学改革的不断发展与提升。在综合实践活动教学的影响下,课堂由传统的教师一讲到底,转变为学生陈述知识要点、讲解解题过程、总结做题思路。课堂体现了“教师主导、学生主体、训练主线”特点,最大程度地突出了学生学习的主体地位。近三年来我校教育教学质量在原有的基础上,一直居全县高中学校之首,名列全市同类学校前茅。连续三年获县高中教育一等奖,获市高中教育质量一、二等奖。
十二、存在的问题分析与讨论
(一)由于有部分领导和老师的观念转变较慢,所以在课题在研究和课程实施中我们遇到了不少的阻碍。
(二)由于高考压力很大,开展综合实践活动课程还是有一定的难度。
(三)有些问题研究不是十分深入,如我校在综合实践活动课程中使用的校本教材的还不够完善。
(四)由于课题所涉及的面很广,有些地方管理不是很周全。
参考文献
[1] 教育部.关于全面深化课程改革落实立德树人根本任务的意见.教基二[2014]4号,2014.3.30
[2]教育部.全日制普通高级中学课程计划(试验修订稿).教基[2000]3号,2000.1.31
[3]教育部.基础教育课程改革纲要(试行)
[4] 教育部.普通高中课程方案(实验). 教基[2003]6号,2003.4
[5]2017教育部普通高中课程方案(修订稿)
[6]中国学生发展核心素养
[7]冯新瑞.综合实践活动与学生核心素养培育.(2026-03-19T07:06:13+00:00)
[8]学生发展核心素养与培养途径策略.合肥师范学院教师教育研究中心.李继秀教授、硕导.jixiuli505@sina.com.2017、08
[9]胡升平《核心素养·欧盟的观点》新浪博客
[10]浅谈综合实践活动课中核心素养的培养.2026-03-19T07:06:13+00:00 课程教育研究 2019年32期.滕泽萍
[11]在综合实践活动课程中提升学生核心素养的方法探究.康艳红
[12]综合实践活动课程与学科教学整合分析.饶小锋.广东省佛山市南海区西樵镇樵北中学
[13]教育部.中小学综合实践活动课程指导纲要.2017年9月25日.教材〔2017〕4号
[14]黄文华.普通高中综合实践活动课程的校本化实施.浙江省乐清市白象中学
[15] 吴成刚. 综合实践活动课程实施与学科教学融合的策略研究. 浙江省杭州市余杭区瓶窑镇第一中学
[16] 李金梅.在综合实践活动中开展项目化学习的实践与思考.江苏省宿迁市中小学教学研究室
来源∣剑阁中学(执笔 任勇)
编审∣教研内参
声明∣为了提供更加优质的内容,您的每一次阅读、点赞和评论都是对教研内参最大的鼓励。文章内容为教研内参原创稿件,转载请注明作者及来源。