最近,合肥市政府审议通过《关于调整合肥市区普通住宅小区前期物业公共服务费标准的通知》,今后合肥小区物业费要涨!
NO.1
新政发布,合肥物业费标准涨了!
最多或涨到2.04元/月·平方米
根据合肥市政府第39次常务会议审议通过的决定,合肥市将调整普通住宅小区前期物业公共服务费,具体调整结果如下:

可以看到,无论是有电梯还是无电梯,收费标准都有相应提高。
其中,根据备注上下浮动不超过20%,以最高上限算,1.7*(1+0.2)=2.04元。
另外有几点大家需要弄清楚:
1、前期物业管理是指在业主大会选聘物业服务企业之前,建设单位依法选聘的物业服务企业对企业新建物业实施的物业管理。
2、《通知》明确,普通住宅小区前期物业公共服务费中包含的共用部位、共用设施设备产生的供水、供电等公共能耗费,物业服务企业不得另向业主分摊。
3、《通知》下发前,已签订前期物业服务合同的普通住宅小区收费标准仍按原合同约定执行,如需调整,需经物业管理区域内专有部分占建筑物总面积过半的业主且总人数过半的业主同意。
合肥6大最贵物业出炉!
所谓一分钱一分货
小区物业费收的高
那么自然也要体现高标准的样子
那么,合肥哪些物业收费很高呢?
蓝光嘉宝物业,6元/月/平米,高新最贵
作为蓝光雍锦系在合肥的典型代表,雍锦半岛定位高端,物业上采用的也是自家的嘉宝物业。据了解,物业费为高层3元/㎡/月,洋房4元/㎡/月,别墅6元/㎡/月,基本上算是高新物业最贵的小区了。

整个小区,不管是高层,洋房,还是别墅区,都有保安在四处巡逻。只要一发现有不明人士在小区里乱转悠,立马上去盘问和核查信息,并礼貌地把他请出小区。

另外,在维护小区绿化方面,不仅定期组织杂草清理,对于生病的树木,还可以打吊水(营养液),待遇不一般呐~
此外还有:
1、小区按照楼栋配备专属的保修工程师,并在专属的楼栋电梯轿厢等空间固定展示专属保修维修沟通渠道。
2、针对社区的客户服务活动,小区将围绕生命周期各个阶段定制的活动陆续开展,比如“美好家园焕新活动”、“亲子游学活动”、“清凉一夏”等。
3、成立了由地产工程、保修、物业等多职能团队定期交圈的机制,以此来保证小区的品质管控。
绿城物业,高端生活样本,收费也高~

目前合肥在售的绿城项目中,绿城招商诚园的物业费或在2.98元/㎡。
绿城还有一项坚持多年的服务也是值得称道的,就是小区标配的游泳池,每年夏天都会投入资金,教小区小业主的孩子们学游泳。

据悉,过去10年里,绿城已投入超过1亿元,教约13万名园区小业主游泳。
绿城在合肥早期项目——绿城桂花园,小区里还有室外泳池、专业的乒乓球馆、羽毛球馆和运动会所,并且十年如一日,如今依然维护的非常好。

绿城的物业费标准一直都是稳定的,桂花园一直维持最早比较便宜的价格,0.85元—1.8元/㎡。
万科物业连续10年全国第一
万科物业已经连续10年蝉联全国物业百强榜首,以其人性化、高品质的物管理念,在合肥口碑一直非常高。

万科蓝山、万科森林公园、万科城市之光等物业费都是2.7元/㎡其中万科城市之光别墅物业费4.6元/㎡/月(地上)、1.6元/㎡/月(地下)。
融创物业:一年物业费高达1万~
融创合肥壹号院,政务区顶端豪宅,物业费也高达3.98元/㎡/月。以其215㎡的户型来算,每年物业费高达10200元左右。

龙湖物业
龙湖物业的服务标准精致的“令人发指”
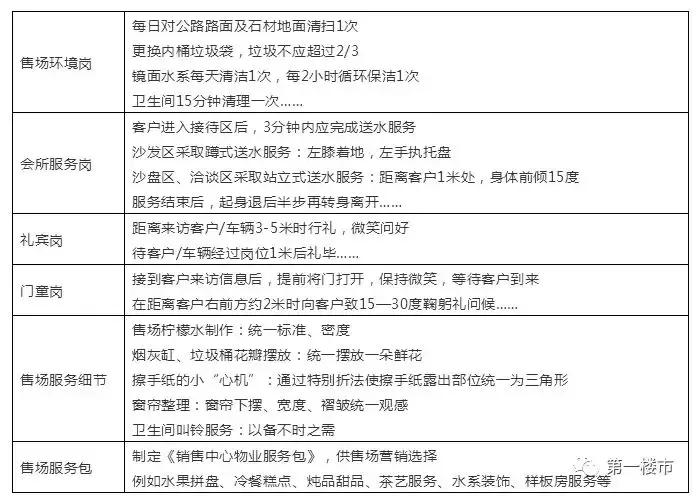
下面是龙湖物业案场服务标准
先感受一下~

作为业内第一家也是唯一一家颁布“物业白皮书”的公司,龙湖的服务标准超2587条。
龙湖春江郦城物业费2.8元/㎡,以130㎡的户型计算,每年物业费达4368元。尽管价格贵,但很多人依然冲着龙湖物业而来。
据说,龙湖的物业是这样的:
小区道路每天必须用拖布拖;
垃圾箱烟碗内烟头不超过5个;
雨停后20分钟内要求路上看不到积水;
为减少噪音,保洁员在公共用水处接水时会先将抹布垫在桶底再开水;
园区10公分以上的杂草肉眼看去每平方米不得多于2株;
报修后15分钟内有响应,工程人员5分钟到现场,事
后有回访;
电梯自动检修;
……
旭辉永升物业,最贵5.2元/月,复购首选
旭辉自持的永升物业,在合肥经过数年的服务沉淀,以及许多市政管理服务经验加持,如今所管的社区已赢得广泛赞誉。
陶冲湖别院和湖山原著等项目,别墅物业费高达5.2元/㎡/月。

当然也不止以上几家小区
合肥市曾经出过
140个小区物业排名
看看有没有你眼熟的小区呢?






物业费贵不贵、服务好不好
当然也要看的是实际执行的情况
相信各位业主自己心里都有数