2019年天津小学升初中学区大全
快看看你家孩子能上哪所学校

初中招生
今年天津“小升初”
继续坚持免试就近入学制度
免试就近入学:划片入学+随机派位
初中入学一般采取登记或对口直升方式入学,对于实行多校划片形式确定学生入学的区,继续采取随机派位的方式确定学生入学。随机派位工作由区教育行政部门统一组织,邀请人大代表、政协委员和家长代表等进行全程监督。
各区划片一览


和平区内各民办初中学校制定招生简章面向学生家长公布,按照招生简章自主招生。


实验中学IB班和自立中学、培杰中学、新华圣*学功**校、实验求是学校、汇德学校等5所民办学校面向全区招生。


南开区内民办学校(以校号为序):
25-翔宇学校;
31-育贤中学;
41-津英中学;
55-日新国际学校;
57-翔宇国际学校。


★ 第五十七中学初中部由于学校工程建设,2019年秋季入学学生上课地址为:河北区南口路与普济河道交口 (现三十五中学校区)
★ 第四十八中学由于学校工程建设,2019年秋季入学学生上课地址仍为:中山志成职专乌江路校区(河北区民权门乌江路增一号)





★ 公办初中校招生范围
东丽中学:以津塘公路以南,外环线以西,海河以北,市区以东的范围和津塘公路以北、跃进路以西、京山铁路以南、市区以东为招生片。对应的小学有实验小学、津门小学、振华里小学(部分)、丽景小学户籍在招生范围的小学毕业生为招生对象。
军粮城中学:以军粮城街所属各村(含军粮城新市镇、和顺家园)为招生片,对应的小学有刘台小学、军粮城小学、苗街小学、民生小学户籍在招生范围的小学毕业生为招生对象。
四合庄中学:以津北公路以南,新立村、开发区二经路以东,中河村以西,津塘二线以北为招生范围,对应的小学有四合庄小学、中河小学、新兴小学,户籍在招生范围的小学毕业生为招生对象。(在本学区片内居住证持有人随迁子女“四证”齐全的小学毕业生,可就近到民族中学就读)
程林中学:以卫国道以南,外环线以西,京山铁路以北、市区以东的东丽区所辖范围(包括万新街所属区域、小王庄还迁房、南北程林还迁房等)为招生片。对应北程林小学、增兴窑小学、工业区小学户籍在招生范围的小学毕业生为招生对象。
小东庄中学:以中河村和四合庄村以东的新立街所属行政范围为招生片,对应东羽小学、务本小学、务本一村小学、赵北小学、正心小学和泥沃小学户籍在招生范围的小学毕业生为招生对象。
大毕庄中学:以*钟金**街所属行政区域为招生片,对应大毕庄小学、赵沽里小学、徐庄小学、新中村小学、*钟金**小学户籍在招生范围的小学毕业生为招生对象。
滨瑕实验中学:以无暇街(含博才里、滨瑕里、聚贤里、华盛里、民惠里、森淼里、钢瑕里及金建里等)所属行政区域为招生片。对应滨瑕小学户籍在招生范围的小学毕业生为招生对象。
民族中学:以金桥街所属行政范围(含民航大学宿舍)为招生片。对应流芳小学(部分)、刘辛庄小学户籍在招生范围的小学毕业生为招生对象 (四合庄中学片内的居住证持有人随迁子女“四证”齐全的学生到民族中学就读) 。
鉴开中学:以开发区二经路以西(含东杨场村、西杨场村和邢家圈村),海河以北,京山铁路以南(含宝元村)、外环线以东(含张贵庄村)的范围和京山铁路以南、外环线以西、津塘公路以北、跃进路以东的范围为招生片,对应丽泽小学、新立村小学、宝元小学、张贵庄小学和振华里小学(部分)户籍在招生范围的小学毕业生为招生对象。
华明中学:以华明街所属各村为招生片。对应华明学校和李明庄小学户籍在招生范围的小学毕业生为招生对象。户籍属金桥街在流芳小学就读的小学毕业生自愿选*民择**族中学或华明中学就读。
钢管公司中学:以钢管公司生活区(荷月里、畅月里、择月里、端月里、圆月里、明月里、丽水公寓)及新袁庄、老袁庄、小北庄、官方村为招生片。对应钢管公司小学、新袁小学户籍在招生范围的小学毕业生为招生对象。
华新实验学校:以华新街所属行政区域为招生片。
华侨城实验学校:以东丽湖街所属行政区域为招生片。
★ 民办学校招生范围
民办学校立德中学和百华实验中学(初中部),面向东丽区招收应届小学毕业生。耀华滨海学校、北大附中东丽湖学校、东丽区英华学校、东丽区格瑞思学校面向全市跨区域招收应届小学毕业生。

2019年西青区初中招生继续实行免试就近入学制度。各街镇小学六年级毕业学生原则上都就近升入本街镇中学。
杨柳青镇内小学六年级毕业学生依据户口和住址(户口、房屋产权证明必须是学生监护人的,并且二者一致),按照相对就近入学的方法分配到杨柳青二中、杨柳青三中和杨柳青四中三所学校。
非杨柳青镇户籍的学生将随机派位分配到三所初中校。
为了有序控制招生秩序,根据今年的生源情况和西青区教育资源的实际情况,富力中学招收王兰庄小学、蔡台小学及育英小学的学生,其他各初中校只招收本街镇小学毕业生。
西青区民办学校霍元甲文武学校,今年跨区域招收寄宿生,招收学生180人,该校录取将通过“天津市义务教育平台”网上报名,经面谈录取。

津南区教育局根据“区域相对就近入学”和“公办初中先于民办学校招生”的原则,在户籍调查的基础上,划分学区,将学生在学区片内统一安排到公办初中校就读七年级。




宝坻二中招收北城路小学、吴苏路小学、海滨小学、林海路小学片的学生;
宝坻三中招收建设路小学、华苑小学、景苑小学片的学生;
宝坻五中招收刘辛庄小学、进京路小学片的学生;
宝坻六中招收黑豆窝小学、潮阳小学和宝坻区实验小学片的学生;
宝坻八中招收顺驰小学、龚庄小学片的学生。
宝坻北大附属实验学校要严格执行区教育局规定的招生政策,面向全区招生。

坚持属地管理、划片招生和免试就近入学的原则,所有公办初中均须按照区教育局划定的学区片,规定的招生时间、地点和要求,为服务区学生办理登记入学手续。
各镇(街)教育办公室要认真做好本镇(街)内招生工作。
城区直属初中在区教育局统一安排下,严格按照区教育局要求进行规范招生。

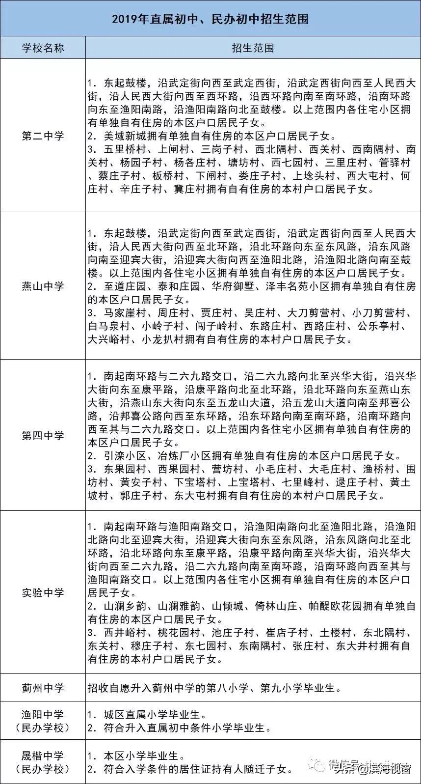
蓟州区2019年直属初中、民办初中招生范围


乡镇学校招生。以乡镇为单位,凡经过小学综合素质测评达到合格标准且具有本地户籍的学生,严格执行“小学毕业就近入学”的招生政策,在乡镇教育办组织协调下,对口直升。
城区学校招生。按照“对口直升和划片分流相结合”的原则,由静海区教育局指导有关中小学组织招生和报名工作。
民办校北京师范大学静海附属学校、天津市翔宇力仁学校按照市教委统一安排,在区教育局监督指导下组织招生。


宁河区划片区域主要分为两部分:
一是芦台镇;
二是非芦台镇的农村地区。
其中非芦台镇地区的初中学校均在镇管辖的服务范围内招生。


滨海新区大港区域义务教育2019年进行学制改革,本年度区域内初中学校暂停招生。
根据《泰达2019年初中招生工作方案》,根据现有教育资源和毕业生实际情况,国际学校为九年一贯制学校;
开发区第一中学接收开发区第一中学六年级毕业生注册入学(开发区第一小学五年级升入开发区第一中学六年级,但仍属小学学籍,接受开发区第一中学管理);
开发区第二中学接收开发区第二小学毕业生注册入学;
泰达实验学校为九年一贯制学校。
民办校泰达枫叶国际学校依据“天津市义务教育入学管理平台”公布的招生简章开展招生工作。
根据《天津港保税区2019年初中招生工作方案》,保税区空港学校为九年一贯制义务教育学校,2019年初中招生将根据自身情况,切实保障适龄儿童享有相应的公办学校学位。具体招生条件:实行对口直升方式进行招生,在校小学毕业生整体升入本校初中;2019届符合回户籍地升学条件的小学毕业生。
根据《天津高新区2019年初中招生工作方案》,
天津高新技术产业开发区第一学校招收2019届符合回户籍升学条件的小学毕业生。
天津华苑枫叶国际学校(民办学校),招收本校2019届小学毕业生及2019届符合回户籍升学条件的,且具有天津市学籍的小学毕业生。
根据《中新天津生态城2019年初中招生工作方案》,
天津市南开中学滨海生态城学校、天津外国语大学附属滨海外国语学校和北京师范大学天津生态城附属学校三所初中与天津外国语大学附属滨海外国语学校三个小学部、天津生态城南开小学结成一个学区片,采取学生填报志愿和随机派位相结合的方式实行多校划片招生。
非生态城小学毕业但具有生态城户籍(含蓝印)的六年级应届毕业生也可参与报名和随机派位。民办校天津市海嘉国际学校报名条件以学校发布的2019年招生简章为准。
河东区天铁教育中心
天铁教育中心共有三所小学,坐落于三个生活区,唯一的初中校天铁第一中学位于三个生活区中心位置,按照天津市教委关于小升初免试划片就近入学的有关要求,三所小学的毕业生全部到天铁第一中学就读。
编辑:滨海视窗 来源:天津楼市情报、天津幼升小、天津族