
来源:壹财信
作者:唐 柯
2023年2月,江苏环保产业技术研究院股份公司(下称:苏环院)向深交所递交申报材料,拟在主板上市。苏环院成立于2016年,定位为专业生态环境综合服务商,主要业务为环境技术服务,并以此为依托,逐步拓展至环境工程服务和环保设备集成业务等领域。
此次IPO,苏环院拟募集资金3.48亿元,用于总部大楼建设项目、环保服务能力提升项目和实验检测中心项目。项目实施完成后,将提升公司形象及行业知名度,提高公司综合服务能力,增强公司核心竞争力,为未来业务发展奠定基础。
往来交易额与公开信息存出入
苏环院对外采购主要包括技术服务、设备及材料、工程施工与其他采购。华测检测认证集团股份有限公司(下称:华测检测)为技术服务类重要供应商之一,报告期内(指2020年至2022年)为苏环院提供监测检测服务。
据华测检测2020年年报,当期期末其对苏环院具有应收账款785.87万元。一轮问询回复显示,同期苏环院对华测检测的应付账款余额为853.54万元。
据华测检测2021年审计报告,华测检测对苏环院期末应收账款余额为743.99万元,一轮问询回复则显示同期苏环院对华测检测的应付账款余额为416.09万元,相关合同负债金额未披露。
此外还有对中国天楹股份有限公司(下称:中国天楹)的关联交易额及关联方应收应付款项存在数据出入。
2019年2月至今,苏环院实控人吴海锁同时担任上市公司中国天楹的独立董事。据苏环院审计报告,2019年至2022年,苏环院向中国天楹提供环境技术服务的(关联交易)金额分别为109.71万元、109.04万元、61.78万元和93.40万元,另外还显示2022年上半年双方未产生关联交易额。
而根据中国天楹披露的公开信息,其曾向苏环院采购垃圾处理服务,2020年至2022年相关关联交易额分别为169.92万元、79.82万元和87.31万元,各期均与苏环院审计报告相关数据存在出入。
此外,中国天楹2019年年报显示其当期独立董事分别为洪剑峭、俞汉青、赵亚娟,任期至2020年9月结束;公司2020年9月选举苏环院实控人吴海锁为第八届董事会独立董事。为此中国天楹公告显示2019年其对苏环院不存在关联交易。
但苏环院招股书显示实控人吴海锁自2019年2月其任中国天楹独立董事,苏环院2019年向中国天楹出售商品/提供劳务109.71万元,这与中国天楹披露的公开信息并不匹配。另外,苏环院申报材料还显示公司2022年上半年与中国天楹存在关联交易,中国天楹的公告给出的结果则恰恰相反。

(截图数据源自中国天楹年报和苏环院申报材料)
此外双方披露的关联方应收、应付款项余额也存在出入。
中国天楹公告显示,2019年至2022年各期,其对苏环院的应付账款余额分别为0元、41.57万元、16.00万元、58.60万元,苏环院招股书则显示同期公司对关联方中国天楹的应收款项期末余额为77.03万元、57.51万元、44.21万元和60.00万元,各期同样存在数据差异。

(截图数据源自中国天楹年报和苏环院申报材料)
同时,招股书还披露2020年、2021年苏环院对中国天楹的合同负债金额分别为5.57万元和39.62万元,中国天楹的公告中则未具体披露对应单位的科目金额。
被客户单方认定为关联方
在全国环保系统环评机构脱钩的背景下,江苏省环境科学研究院及其下属公司的94名离职员工在2016年3月发起设立苏环院,股本总额为1,000万元。
除为集中管理离职员工转让股份而设立的历史股东南京环科企业管理中心(有限合伙)外,苏环院历史股东均为自然人发起股东。自2016年3月成立至2022年2月发生报告期内最后一次股转活动,苏环院发起的数次股权转让均系按公司各股东持股比例受让分配离职员工所持苏环院股份。
截至招股书签署日,股东吴海锁直接持有苏环院16.26%股权,自公司设立以来一直为公司第一大股东、董事长、总经理。为巩固吴海锁实控人地位,严彬、吴伟、谢祥峰等13名股东于2020年9月至12月先后与吴海锁签署《表决权委托协议》,约定将其各自持有的公司股份(含协议签订时持有的股份及委托期限内增加的股份)所对应的表决权全部委托给吴锁海行使,委托期限为协议生效之日起至苏环院首次公开发行股票并上市满36个月止;因此吴海锁合计控制公司47.95%表决权,为公司的控股股东、实控人。
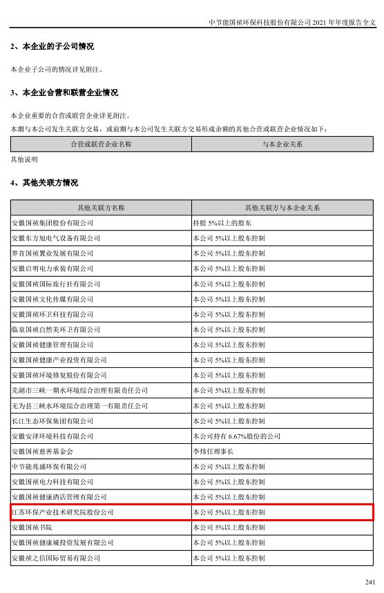
惊奇的是,创业板上市公司节能国祯在其2021年年报及2022年半年报中均将苏环院认定为“(节能国祯)5%以上股东控制(的企业)”,从而将苏环院列为公司其他关联方之一,并披露了相关年度的关联交易金额,不过节能国祯并未披露苏环院被其哪一名5%以上股东所控制。

(截图源自节能国祯2021年年报)
但是,苏环院的申报材料中却并未将节能国祯认定为关联方,仅披露双方共同聘任了独立董事俞汉青。
而翻阅节能国祯相关公开文件,发现其自2020年至2022年上半年各期大股东构成相对稳定,除第一大股东安徽国祯集团股份有限公司为境内非国有法人外,其余五个股东均为国有法人,这些持股比在4.71%至16.74%不等的大股东们相关持股比例及期末持股数量在2020年至2022年上半年(包括2022年)并未发生变动。
对节能国祯的前六大股东进行股权穿透,也未发现苏环院背后多位自然人股东的身影,可以排除是苏环院中签署《表决权委托协议》的相关股东合计持股节能国祯的可能,因为以节能国祯2021年年报显示的期末第十大股东0.31%的持股比来看,即使吴海锁等14名股东各持有节能国祯股份达到0.31%,其合计持股比也无法达到5%。
据节能国祯2021年年报,其聘请履行持续督导职责的保荐机构为国元证券(持续督导期间为2019年7月25日至2021年12月31日),此次IPO,苏环院聘请了华泰联合作为保荐机构。
综上,苏环院招股书出现了上述与大客户之间的重大信披矛盾,不知道到底是哪一方说了谎话,我们也拭目以待继续关注。