一、 首次出国为什么第一选择普吉自由行?
小马尔代夫
泰国普吉岛被称为小马尔代夫,海水清澈见底,但又不像马尔代夫那般高冷,它热情的可以包囊不同层次与旅游消费人群涵盖多种玩法。去普吉旅游的均价比马代至少便宜3倍,在同类海岛中,也是属于性价比高的佼佼者。

自由行条件成熟
普吉岛是泰国最大也是开发最早的海岛,那边自由行已经被开发的十分成熟,语言不通也可以畅快的自由行噢。因为拥有众多天然的美丽海滩,其周边还有很多小岛像著名的潜水圣地斯米兰群岛、深受游客追捧的皇帝岛及皮皮岛啊…..因此普吉也被誉为“安达曼群岛的明珠”。除了具有海岛特色,还有具有泰国特色的漂亮人妖及骑大象可以欣赏~!

国内航班直飞
中国基本上全国各地都有直飞的航班,买机票非常方便。而且签证可以选择提前签和落地签,来不及办签证没关系啊,到了那边再办签证,真正让你说走咱就走。签证的通过率99.9%,所以如果你泰签被拒,这中奖率真真可以去买彩票了!
二、 出发前你需要知道这些
游玩时间
普吉一年分为两季,旱季(11-4月)和雨季(5-10月),不过普吉的雨季不像国内这样延绵不绝,雨下的快去的更快, 普吉的生活消费水平和国内二线消费城市差不多,6~8天游玩最佳!

泰国签证
提前签:现在国内各大线上旅游网站都有签证代办业务,费用250元左右(含签证费+代办费),大概7个工作日可以出签。时间来得及国内提前签好,省钱省事;
落地签:是在到达泰国机场办理。2019年5月份之前落地签还是免签证费的。落地签素材:1、有效期不低于 30 天的护照; 2、不超过15天的回程机票;3、酒店订单或者真实可查询的泰国地址; 4、4x6证件照片1张(若没准备可当场照相,费用200铢);5、落地签申请表;6、泰国入境卡;7、携带不低于2000元人民币/人的等值现金;
电子签:
需要前往泰国旅游的中国公民可随时随地通过互联网在线填写和提交签证申请。具体操作是:
登录www.evisathailand.com 网站,注册、填写信息并预约;填写完整泰国落地签申请表(需上传护照及机票和住宿证明);通过支付宝或信用卡缴费525铢(约合110元人民币)手续费!(签证费是免费的,但是还要手续费!!!)。然后24小时内可通过邮件收到答复(最晚提前24小时提交申请)。在线申请落地签证成功后,申请人的邮箱将获得一个签证二维码(TRN),有效期为30天。
当前往泰国旅游时需要把所得的签证编码打印出来,入境时走E VISA通道,出示给移民官换取盖在护照上的落地签证,即可完成通关,整个过程大约只要1~2分钟,便捷又方便。
出入境卡
新版入境卡和出境卡的正面合在了一页,出境卡在左侧,入境卡在右侧。出入境卡背面的简单调查部分没有改变。填写时请大家参照即可。

出入境卡获取方式:
1.飞行途中,空乘人员会依次派发出入境卡。
2.填写落地签,或者过海关之前,有出入境卡的发放柜台,可以任意索取。
3.提前网购。
出入境卡填写提醒:
1.最好带一只笔放在包里,方便资料填写;
2.最好*载下**个手机翻译APP(个人推荐谷歌翻译,能拍照翻译,很好用!);
3.有选择项时,是需要打X,而不是☑;签名时是拼音,注意大小写;
4.可以涂改。对第一次填写的朋友不要太紧张,可以涂改的,但也别大面积涂改,这样入关印象不好;
5.一般填写出入境卡,护照有的都要规范, 比如 :姓名 生日 visa 护照号 航班号这些都要填写规范;
6.在入海关后,请妥善保管出境卡,切勿遗失。因为出境卡有当时入海关的印章和时间。弄丢了的话你需要补办会很麻烦。

普吉岛通讯/网络
办好签证后,就是买泰国的电话卡了!马蜂窝/淘宝各大网站有售。买happy还是truemove卡无所谓,哪个便宜你买哪个,因为除了制卡公司不一样,其他套餐装卡使用流程都一样。 国内提前买的电话卡是运营商免实名的,但在当地买是要护照实名的哦。价格国内买25~30元,当地购买299泰铢(60元)。一定要确认到了泰国再插卡,中国插卡可能直接报废!卡的大小是三合一规格的,不用考虑大小不符合手机,电话卡包内都自带PHIONE换卡的回形针了。这里简单提一下为什么我不建议大家用wifi呢? 携带不便且耗电, 还有一个电话卡秒杀wifi机的就是,当地很多游玩,旅行社的确认单上都会备有当地中文紧急电话,紧急情况可和客服直接电话沟通。
Tips:泰国电话号码是以0开头的10位数,例如:0123456789,买了泰国电话卡就直接拨打0123456789,如果你用中国的号码(需提前开通国际漫游)就拨 0066123456789(加0066再去掉号码前的0),0066是泰国区号! 这个拨打技巧强烈建议保存,在你的旅行中可以帮你省去很多麻烦噢!
兑换泰铢
泰铢属于小币种,至少需要提前一天电话跟银行预约。中行、工行、农行、建行、光大银行都有这种业务。泰铢虽然在国内、机场、泰国当地兑换点、泰国银联ATM机上都可以换,但是国内银行换最划算,其次是当地银联ATM机自动取款,一次取够划算。机场换最贵。现在支付宝在普吉也相当普吉了, 7-11、大商场、免税店都可以用了。 当然也可以到当地找兑换点兑换,不同兑换点的汇率是不一样的,可以多比较一样!
选择酒店

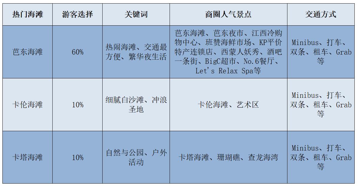
预订酒店的话要先来了解下普吉几个热门海滩,最出名的莫过于芭东海滩、卡塔海滩、卡伦海滩,俗称“三大海滩”。80%的住宿都是在这三大海滩中选择。

普吉三大海滩对比
芭东海滩是最热闹的海滩,也是在普吉所有海滩中吃喝玩乐最成熟的海滩,著名的芭东夜市、江西冷购物中心、KP平价特产连锁店等,都是旅游爱好者的必打卡地。 不过也因此海水的水质和沙滩质量比其他两个海滩略差一些。卡伦海滩的很多酒店和餐厅都是处于半山腰上,所以相对酒店景观也比较好。卡塔海滩拥有外形上呈W型的美丽海湾,沙子白细、环境清静是这里的优势。
了解完了三大海滩后,酒店应该如何安排呢?
最合适的搭配是4天芭东+2天卡伦/卡塔酒店,而且芭东一定要前面住,因为你刚去一定是最兴奋精力最旺盛的时候,这个时候住芭东最合适,热闹非凡,芭东的快捷酒店200~300元可搞定,地理位置很方便,环境不算好,可是没关系啊,反正你也跑出去玩了呆酒店时间很少。另外一个就是很多spa馆坐落于芭东,所以住在芭东的话spa馆也会安排车接送。省去步行或者打车被宰的烦恼。后两晚建议不要住芭东,玩累了后面就想放松一下,好好安静享受普吉的蓝天与大海,卡伦或者卡塔都行。这个区域稍微好一点的酒店都自带泳池,有些还有独立海滩,在酒店内就能玩半天。酒店价格稍微比芭东贵100~200元!
