自从老物业(原开元物业)下通知于7.10撤出,近20多天的时间里,小区处于半管理半不管理状态,有业委会采购,社区报备,重新竞选物业,最终通过第三方滨州国联项目管理公司来完成,经过多天竞选物业最终海融物业脱颖而出,网上投标是怎么投?又是多少人参与,怎么评分?什么砖家之类的是怎么来的??不得而知,社区也没给做出去解释,业主们都一致怀疑是暗中操作,早已内定,网上投标只是有个过程,很多业主不懂物业这方面,想要蒙混过关?我相信业主们眼睛都是雪亮的,我们需要一个真正有能力的物业管理小区,而不是通过关系户进来带给我们不好的物业。如果是真的内定,我相信早晚有一天查清事实,做出相应的惩罚,社区,业委会,国联项目管理公司一连串的作弊行为

此图为老物业撤出时下的通知
老物业撤出够,有业委会,社区代管,期间有很多业主感到不满,一是业委会成立期间没有召开业会(在筹备会时下通知选业委会,自我推荐时进行)筹备会有(筹备人员,社区,办事处人员,业主
组成)持续长达大约20多天后业委会成立,选票,检票,开箱期间没有公开,直到结果出现公示

此图为筹备会通知

此图为业委会公示投票结果
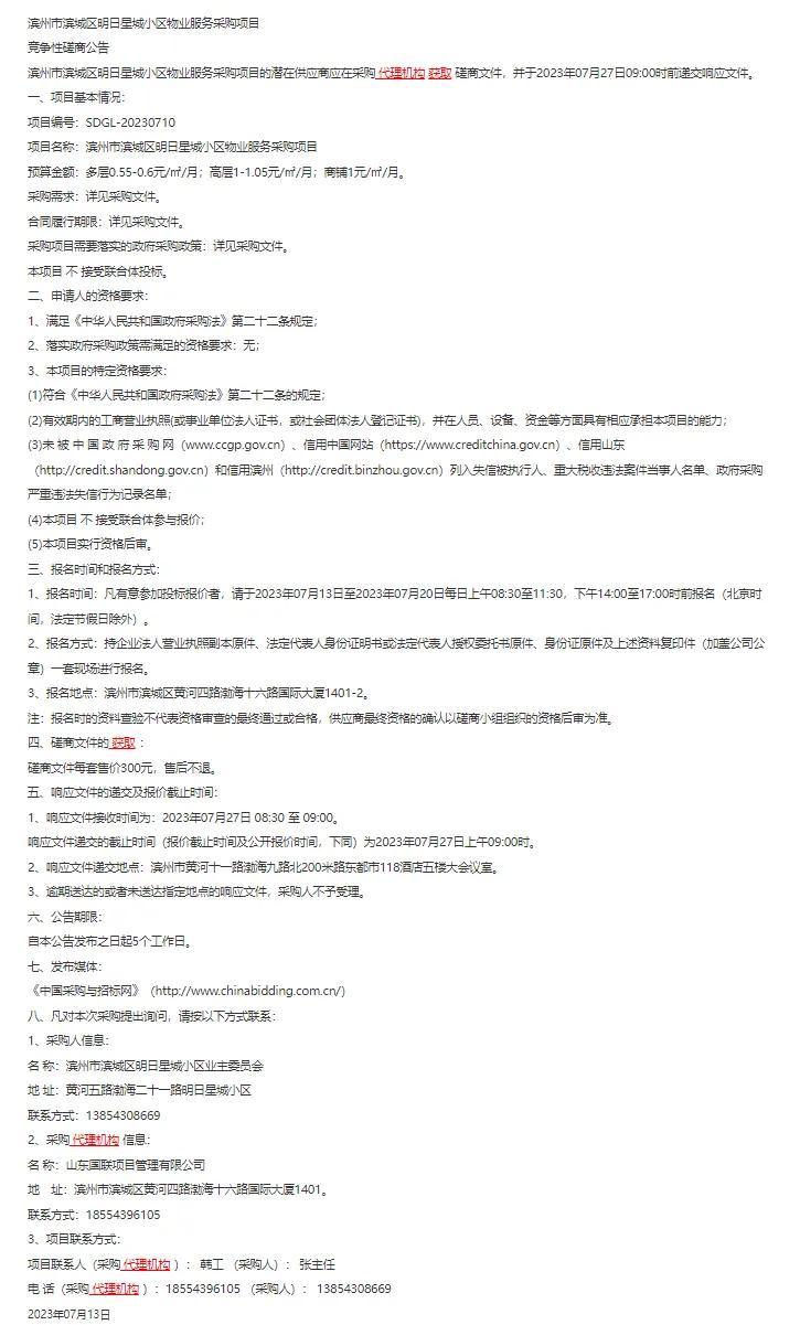
业委会拟稿社区报备,通过第三方(滨州国联项目管理公司)网上投标竞选新物业,有15家竞选,9家中标,最后评选出前三名,最后评分最高海融物业从15家脱颖而出,期间网上投标,怎么投,根据什么标准来定,有没有业主参与,社区,业委会,第三方都没给出解释,


以上两图为业委会采购方案

评分最高者海融物业

国联项目管理公司
海融物业进入后,给小区规划整改方案,确实难以让人置信,规划图,却不如第三名给出的整改方案

前图为第三名后图为第一名

前图为第三名后图为第一名

前图为第三名后图为第一名

前图为第三名后图为第一名,以上四图为两家方案比较
海融物业刚入住两三天的时间,以雨季来临之际,动用维修基金来给我们维修,图三前图可见有物业出2/3,业主出1/3来共同建设,而海融直接以整改方案预计100万来解决(没有明确表明钱来着哪里,有谁出)

此图为雨季维修动用维修基金
现在小区很多业主们不满,刚入住就打起维修基金的主意,物业是真心来给业主们服务的还是另有目的,他们进来是空手而来还是,,不得而知,
希望有关部门关注,让业主们住的安心,放心。
@滨州住建,@杜店办事处,@滨海社区,@滨州网,@滨州融媒体