文/伊人独酌
高考考了高分,满心欢喜,可是填报志愿的时候才发现,因为物理选考科目限制,许多名校、专业无法填报志愿,是一种什么心情?最近,网报北京一些考生就遭遇了这样的扎心事。
今年是北京以“3+3”模式开考的第一年。考生邓玉玉考了625分,但因为没有选考物理,只选择了化学、生物和历史组合,结果在填报志愿时直呼“太受伤”,与北京的所有要求限考物理的名校及热门专业,几乎无缘,正在出京与不出京之间徘徊;李楠楠的考分是568分,选考科目为化学、生物和地理组合,他不想学文科,但“只剩下化学、生物、药类、食品、环境、材料、农林、医学及不限选考的偏文科专业”可供选择。填报志愿时才知道,当初没有选考物理,真是太难了,“如果孩子大学里不想学文科的话,专业面选择想更广的话,还是要选物理。”
前车之鉴,当为后来的考生敲响警钟。

一、新高考来了,选考物理有多重要?
目前,以“3+3”模式高考的,除了最早的浙江和上海,就是第二批进入新高考的北京、山东等省市了。从已知的情况来看,考生“弃考”物理的现象颇为严重。浙江上海还曾因选考物理的考生大幅减少,已无法满足在这两地招生的大学及相关专业的生源需求,启动了物理选考保障机制,但情况仍不容乐观。其后第二批进入新高考的北京、山东等地,选考科目仍然采用等级赋分制,没有对物理学科有限考要求,选考物理的考生人数仍然低迷。
但是,物理作为一门基础学科和前沿交叉学科,是很多理工类专业的必考科目,对于国家的发展和考生个人的发展来说,实在太重要太重要了!
(一)选考物理,高考志愿填报才有更多选择机会
新高考来了,选考物理有多重要?下面是我前些时间回答一位网友的问题时整理的一些资料,可供参考:
1.物理是学科界“宠儿”,选择了物理,高考可供选择的学校和热门专业很多。
选考物理,就意味着今后的发展方向是理工科专业类方向为主,就意味着可以报考很多前沿学科专业、热门学科专业,如人工智能、机器人工程、物联网工程、大数据技术、网络与新媒体、网络空间安全、软件工程等专业,可以选报大多数的医科大学的基础医学、临床医学、口腔医学、预防医学、药学等热门专业(部分学校和专业要注必修化学、生物外)。记得曾看这样一个分析,浙江统计中发现,2017年在浙江招生的1400多所高校的近24000个专业,其中超过90%的专业选考中包含物理,北大、清华、复旦、上海交大等名校,除了语言类新闻类的专业,其他的专业都对物理有一定要求。
随着国家向互联网、物联网、人工智能、金融经济方面转型,如今又正处于5G、人工智能、机器人、大数据的时代,热门的大学专业已发生了巨大变化。从下表可见,新增的热门专业几乎是理工类,都要求选考物理。

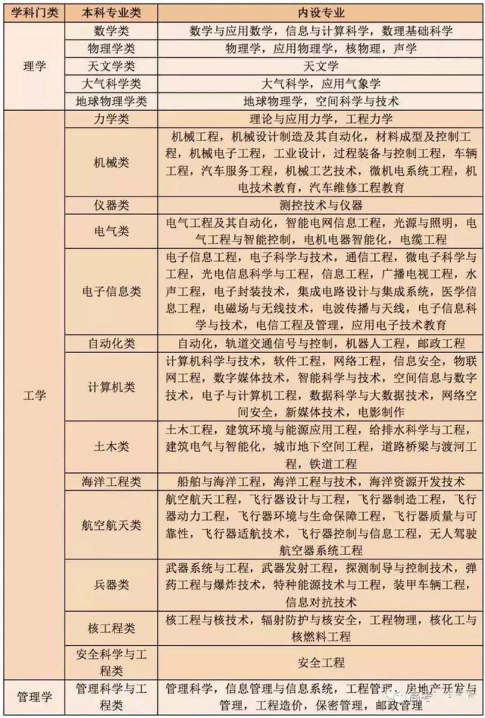
2.19类专业必考物理。
《教育部指引》的93个专业类的选考要求,64.5%的专业类提及物理,选考物理后可报考95.7%的专业类 。下面是教育部明确要求这19类专业必考物理,占总专业类数的20.4%。

这19类专业,几乎涵盖所有的理工科专业,不考物理,意味着你的高考成绩再高,也没有资格填报这些专业,连迈入门槛的机会也没有。上面提到了北京考生邓玉玉、李楠楠就属于这类情况,到填报志愿时方明白选考物理的重要性,这种醒悟来得太迟了。
浙江省考试院公布的权威数据,也可供参考:
考生选考物理即可报考(包括高校设限选考科目为物理或没有设限选考科目)的专业(类),达到91%,化学为83.5%,技术为70.6%,生物为68.8%,历史为62.8%,政治为59.7%,地理为60.9%。
超90%的专业科目选考范围都涉足物理,物理当仁不让地成为学科界“宠儿”。
从浙江省公布的2020年985高校全部专业选考科目要求排行看,单限物理要求的专业大类共613个,占985大学全部1376个专业类别的44.5%。

3.许多985、211大学要求必考物理,不选考物理,无缘名校
现在公布的数据显示,中国科技大学要求100%学科专业必选物理。
除了中国科技大学,C9联盟中的清华大学、北京大学、复旦大学、上海交通大学、哈尔滨工业大学、西安交通大学、*京大南**学和浙江大学,绝大多数专业要求选考物理,不选考物理科目,一半以上的专业无法填报志愿。
一批办学实力强劲的大学有单选物理要求的专业占80%以上:

而单科报考物理涵盖面比例最高。以浙江为例:

4.一些文科专业,如一些语言类和哲学类专业,也把物理作为选考科目。比如北京大学的法学、中国人民大学的外国语类专业、温州大学汉语言文学的创意中文实验班、复旦大学的哲学类专业也把物理作为选考科目。别以为报考文史专业就可以“弃考”物理,考生们,还是要擦亮眼睛,看清意向中的大学的专业限考要求,否则世上可没有后悔药卖呦。
过去是“学好数理化,走遍天下都不怕”,现在可谓是“得物理者得天下,学好物理学,选遍专业都不怕”了。

(二)物理相关的专业适应范围大,将来就业面广,更具发展空间,而且容易获得高薪收入
选考物理除了填报志愿时可以择名校、选更好专业外,从就业和个人发展来说,更具优势。
科技是第一生产力,随着国家向互联网、物联网、人工智能、金融经济方面转型,如今又正处于5G、人工智能、机器人、大数据的时代,国家要发展,需要更多的科技人才,那么在各行各业设置的相关专业就随之而越来越多,个人就业、发展的机会自然也越来越多。选考物理,今后可从事绝大多数科技领域的工作,如航天航空、材料、工程、机械、互联网、大数据、物联网、人工智能、软件工程等,医学类、金融经济、建筑设计、农林水电等各领域均适用。在事业发展上更有前途,容易出成就,对国家的贡献更大;从功利一些的角度来说,容易找到高薪的工作,将来有更好的生活。现在入选华为“天才少年”的张霁年薪201万,姚婷年薪156万,可见一斑。


二、物理如此重要,为何“弃考”物理的现象如此严重?
- 我们不妨分析一下选考物理考生人数持续低迷的原因。
一是主观因素:
第一是认识上的短视与趋利心理作怪。在人们的认知里,物理难学、难考、难拿高分的思想根深蒂固,学霸们都选考物理,基础差的选考物理必定垫底,处于赋分等级的末端,自然规避物理学科,认为选考科目采用田忌赛马策略更利于个人保持优势、更有选择权。尤其是一部分考生,本身数学基础差,在必考科目中已处劣势,更加规避物理以免“弱上加弱”。趋利心理导致采用田忌赛马策略,可谓主要的主观因素。
第二是轻视职业生涯规划教育。对于今后怎么发展,要怎样选考科目,许多考生和家长糊里糊涂,考生对物理有畏难情绪,家长不了解也放任学生选择。缺乏必要的生涯规划指导,势必导致学生选考的盲目性和随意性。

二是客观原因:
首先物理学科相对许多考生来说,的确是最难学的学科,让不少考生望而却步。在现行的”3+理综”模式中,相当多的理科学生的理综答题顺序为生物-化学-物理,先保障生物、化学,物理只能看着办,能拿多少是多少;
其次是宣传力度不够,虽然国家一再强调物理重要,各界科学工作者也对大比例考生“弃考”物理痛心疾首,各地也曾出台物理选考保障机制,但许多考生、家长对于选考物理究竟对今后高考填报志愿有多大影响,并不十分清楚,更毋论物理学科对国家发展和人类科技进步的重要意义了;
第三,从后续公布的高校专业目录看,必须选考物理的专业数量比预期的低。比如上海2020年专业目录下发之后,之前预计有物理选考要求的专业占比为招生总数的40%,但实际不到30%,专业限制比例低了,选考物理的比例自然随之降低;
第四,理工科大多数大学专业要求物理化学二选一,考生选化学而弃物理,也对选考物理形成冲击。
第五,一些招生素来处于下势的院校,不敢专业设限必考物理。
第六,考试机制造成的物理选考人数流失。选考物理的大多是这个学科学得比较出色的学生,或是打算今后从事物理相关专业的学生,但人们发现,选考学科采用等级赋分(ABCDE等)呈现高考成绩,而选考学生基数越少,赋高分越难,中腰分数的容易沦为末端层,高分层的也会因为细微的分数差别而沦为中腰层。在选考学科中,物理科选考基数少,而且选考物理的考生大多数是物理学科的尖子生,相当多的考生分数非常接近,但因为要按比例赋分等级,就难免出现原始分尽管只是相差三两分,但最终赋分等级却会相差一个甚至几个等级的现象,最终等级赋分相差有可能10多20多分。比如原始分95分和91分,原始分相差4分,但赋分等级就有可能一个A等级一个B等级,获得B等级的考生,最后等级赋分可能相差10多20分了,据说2020年北京出现有学生等级赋分比原始分少20多分的。考生之间的高考总分差距拉大,对填报志愿影响太大。高手集中,互相践踏,这种风险对相当多学生来说是很要命的,结果导致物理尖子生也开始逃离物理学科,自然选考物理的考生又下降。尽管后来出台了物理选考保障机制,但弃考物理避免被碾压仍是很重要的影响因素。所以第三轮进入新高考的省市,物理科大多采用原始分计分法。

三、新一轮高考改革基本锁定“3+1+2”模式,物理为首选限选科目,为“3+3”模式打上补丁
那么,怎样扭转“弃考”物理或盲目选考的现象呢?
第一,加强宣传,从思想上认识选考物理对国家和个人发展的重要意义。
从国家层面来说,我国正处于科技飞速发展的时期,物理人才的断层有可能掣肘我国可持续发展的发展,导致后劲不足的问题。物理是理工类专业人才培养的基础性学科,事关国家科技发展核心竞争力。从考生切身利益来看,弃考物理,等于限制了今后的理工科相关专业的选择,放弃了70-80%的专业选择权,对今后的事业发展和生活水平影响重大。唯有让考生和家长认识到这些,树立远大理想,理性选择,才有可能从思想上根本扭转轻物理弃物理的现象。
第二,进行新高考考试机制的改革,补齐短板
鉴于浙沪两地及第二批进入新高考地区的“3+3”新高考模式的教训,第三轮进入新高考的地区,比如广东、湖北、江苏等地,均采用“3+1+2”的模式,“1”为首选、限选科目物理、历史二选一,以原始分计入高考成绩,满分为100分,“2”为化生政地四选二,成绩采用等级赋分计入高考成绩,满分为100分。这等于是给“3+3”打了个补丁,对保护物理学科的作用更明显。


从目前来看,将物理与历史设为首选、限定的二选一科目、采用原始分计入高考总分应该是最合理的选考机制了。据统计,在新的考试机制下,物理选考比例比“3+3”有所提升,但首选历史提升更明显。
有人统计采用“3+1+2”模式的福建、广东、河北、湖北、湖南、江苏、重庆等地的选考数据,得出结论:两个首选科目比例比较均衡,选择物理的大于选择历史的,但总体上首选历史的偏文科的占比比“3+文综”比例有所提升,除了广东比例下降外,其他几个地区的均有所提升,其中提升幅度最大的是福建,提升12.52%。

在“3+1+2”的十二个组合中,首选物理的组合总体高于首选历史的组合,而其中传统的物化生组合与政史地的组合仍是热门。

第三,进一步做好大学专业设置和限考工作,使专业设置及限考要求与选考机制匹配度更高,使之更科学更具指导意义。尤其对一些对物理知识依赖性强的理工科专业、前沿学科专业、热门专业,应更明确物理限考的要求。
第四,加强职业生涯规划教育,并把这个教育作为新高考的重中之重工作来抓实。
网上公布的一组数据,足以体现职业生涯教育的必要性和迫切性:
在高考志愿填报阶段,仅有2.1%的中学生对所报学校和专业表示“非常了解”,有35.5%的中学生表示“不太了解”,有10%左右的中学生甚至“完全不了解”,在中学生挑选志愿学校和专业的方式选择里,有66.1%的中学生将“学校知名度”作为填报志愿的第一考虑要素;
在高等教育阶段,有42.1%的大学生对所学专业不满意,有65.5%的大学生表示若有可能将另择专业;
在大学毕业就业阶段,有将近40%的毕业生认为自己学错了专业,近65%的毕业生跨专业选择职业。

通过职业生涯教育,可以帮助学生全面地认识自己,了解自己的爱好兴趣,结合自己的个性特点,明确自己的追求和奋斗目标,建立长远的价值 观,清醒地规划未来的职业发展方向,更客观更全面地构想自己的未来,避免选择的盲目性或随意性,减少走弯路走错路的可能。同时,根据学生的特点,为学生做一些选科的具体指导,也很有必要。
第五,做一点选考科目组合的优劣势分析、大学专业设置及特点、专业今后就业方向的常识普及等工作很重要。
也许我们把这些工作做好了,像邓玉玉、李楠楠这样艰于选择、无法选择的遗憾会少一些。
(图片与数据来源于网络)