














图:武汉大学校园
雅园项目的核心区域是围绕白马湖公园的居住区和颐乐学院,其中居住区的物业形态有单层养生别墅、多层电梯公寓、高层公寓,不同的物业形态可以满足不同需求的客群。

图:雅园核心区域是黄色部分居住区和颐乐学院
我们来看下图这段别墅区的公共部分设计。从建筑风格、街区尺度、景观铺陈和规划排列上来看,与杭州悦榕庄酒店这个著名项目有着异曲同工之妙。沉稳的风格、精心雕琢的景观意境、安静大气的院落,为主人们提供了难得的有质感的生活场所。

3 何为学院式养老?颐乐学院还老年人以“大学生活”
一个充满活力的养老度假小镇与普通养老项目最大的不同点就在于其独特的功能配套。
大学之大,在于学院林立,学养丰厚,学子满堂。雅园的“学院式养老”核心配套应属“颐乐学院”,它以学校的组织方式,构成园区内老年人的日常组织形态,从而构建出一种崭新的老年生活模式。
颐乐学院占地150亩,由14栋彼此独立但又有风雨连廊联通的小建筑群构成,学院总体按照书院建筑形制布局;总建面3.5万平方米,投资2.5亿元。

图:颐乐学院鸟瞰图
学院里有能容纳400多人的大礼堂,小会堂,静休堂、棋牌楼,游泳馆,健身房、网球场和健康中心馆;有中央广场,学院内小商业街,还设置了幼儿园。

图:雅园室外运动场
颐乐学院内餐饮娱乐、社交会展功能等一应俱全,课程设置方面更是依托杭州师范大学的教育合作支持,专业系统地设立了五大课程体系:健康养生系、人文社科系、艺术系、休闲体育系和生活系,并设有书法、绘画、太极拳、棋牌、舞蹈、电脑等活动内容,辅以学生会俱乐部活动。

图:颐乐学院课程表
课程大纲是由颐乐学院和杭师大共同研发,目前已经设计了72门课。

图:颐乐学院器乐课程
除此以外,学院外面还租有几十亩的地做农场:老人们每年花500元,就能有15㎡的小天地。其实城市人也会有农民的理想,除了学院内提供的课程和活动项目,老人们在农场种点自己喜欢的农作物,感受“复得返自然”也很有意义。

图:可租用的颐乐农场
除了在颐乐学院学习之外,还有一个更大的潜在乐趣在等着每一位老人,他们每个人都有机会成为老师,以后会有近60%的老师来自小区内有特长的业主。“授之以渔”和“教学相长”在乌镇雅园中的颐乐学院每天都发生,发挥着很好的效用,也让住户们的晚年生活更多姿多彩,银发族每天都充满活力。
一般来说,校园生活都是人一生中最美好的时光之一。所以说让退休后的老人重新回到“校园”,继续体验那种自由、无压力,相互交流的生活,同时也可以参加俱乐部组织、协会来丰富精神世界,实在妙哉;不得不说乌镇雅园为关怀老年人精神层面的需求所运用的策略足够精巧贴心。
4关注年长者实际生活需求的各项细节设计
关于养老社区里的适老化设计,在前几年还是商业机密,如今已是这类项目的标配。
年纪渐长的人在生活中还是会有很多细节与青壮年不同,为此雅园也做了特殊的细节化设计与处理。雅园连廊的设置方便老人们行动和聊天;房间内的进户门宽,各个屋子间衔接处没有高差的设计,还有每个屋子都有的紧急报警按钮,都充分地照顾到了老人们实际生活的点点滴滴。
雅园的进户门净宽1米,方便轮椅进门;不光如此,进户门左侧还预留40cm开门空间,方便轮椅者开门。
除了通过各类细节设计与专业化课程服务业主的养老生活外,乌镇雅园还给老人们准备了家门口优质的医疗服务。具体的设计细节我们不再一一赘述,硬件系统的采购和复制相当容易,而能否将这个社区纳入良性整体运作才更考验运营功力。

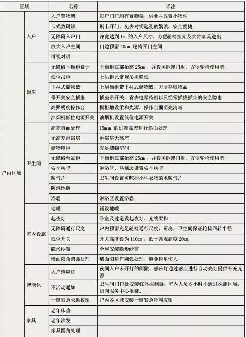
(表:乌镇雅园适老化设计技术细节)
5家门口顶级医疗服务让老人们“老有所医”
对于一个养老项目,配套的医疗必不可少。雅园门口配套的雅达国际康复医院,就是这个雅园不可或缺的配套,也是一个相对独立而且具备核心技术的产品。
雅达国际康复医院占地13万平方米,引入德国高端康复医疗品牌,拥有350个床位,专注于康复医疗:主要提供神经系统病患、骨科疾病、运动损伤和亚健康人群健康管理等康复治疗服务。

图:雅达国际医院外观

图:雅达国际医院房间
国际养老中心则是非自理养老中心,满足养生居住老人随着年龄增长产生的护理需求,采用先进的养老护理模式提供订单式服务。

依托雅达国际康复医院和国际养老中心,雅园可以让长者人群都实现“老有所医”:健康老人可以在社区内愉悦地自己安排生活,半自理老人可以得到一部分医疗辅助,而全护理老人就可以在养老中心得到全方位照料。
6雅 园外,乌镇国际健康产业园内的其他配套高端且全面

图:乌镇国际健康生态休闲产业园示意图
特色商业区的规划创意来自于乌镇东栅和西栅景区的模式,延续了乌镇特有的婉约与灵动,将湿地公园与商业休闲体验相结合,营造一处具有江南水乡特色的高品质水韵风格的商业街区。
背靠乌镇这么一个5*级A**景区,配合以各种顶级设施,雅园配合乌镇国际健康生态休闲产业园可以实现让老人们在最文艺的地方养老,老有所养,老有所学,老有所医。

为了更客观且全面地了解雅园的实际销售状况,我们特意选了一个工作日去一探究竟。有点出乎意料的是工作日一大早,不在城市中心的雅园销售中心却依旧熙熙攘攘;而就在我跟销售人员交流的短短一小时过程中,又有两套房子被售出。

图:乌镇雅园鸟瞰图(左下角黄色组团为最近发售的琴雅苑)
雅园注重为老人提供交互式的服务,在提供专业高效的医疗健康服务和舒适周到的居家生活服务的同时,设计丰富多彩的交流活动服务和精致全面的文化教育服务,与老人形成心灵上的沟通,让他们在推出社会劳动舞台后依然能感受到自己的价值。
