来源 | 开甲财经

近日,两家民营银行传出新闻。一个是重庆富民银行因核心风控外包、*款贷**“三查”不到位被监管处罚50万元。另一个是上海华瑞银行13.9%股权转让终获批,美邦服饰如愿完成股权转让。
本来,这是发生在两家银行身上的不同事件 ,但开甲财经梳理完却发现,富民银行和华瑞银行可谓“难兄难弟”。首先,两家银行分别为被罚次数第二、第一的民营银行;其次,两家银行股东都曾发生变更,但均以低于市场价格完成交易。
虽然两家银行有很多相似,但在经营层面差距较大。根据富民银行和华瑞银行在2023年同业存单发行计划中披露的数据,富民银行在总资产、不良率、净利润、净息差等多方面“碾压”华瑞银行,而华瑞银行只在资本充足率方面略强于富民银行。

在中国裁判文书网搜索“重庆富民银行”发现,早年富民银行曾与股东瀚华金控(瀚华普惠、中微普惠)、宗申集团(宗申租赁)合作开展业务。其中,瀚华金控旗下中微普惠向富民银行推荐的借款客户发生大量逾期。另外,与联众优车(联众租赁)向富民推荐的客户也有一定的逾期。
而搜索“华瑞银行”发现,华瑞银行曾与助贷平台携程旅行APP合作,但遗憾的是,携程旅行推荐的借款客户发生大量逾期。另外,平安租赁向华瑞银行推荐的客户也有一定的逾期。
富民银行股权以市场价9折拍卖
公开资料显示,富民银行成立于2016年8月,是经中国银监会常态化审批成立的第一家民营银行。富民银行由瀚华金控(30%)、宗申集团(28%)、福安药业(16%)、渝江压铸(13%)、海特环保(6%)、陶然居(4%)、博恩集团(3%)七家优秀的民营企业共同发起设立,注册资本30亿元。
其中,博恩集团持有的富民银行3%股权已于2022年5月19日经重庆市第一中级人民法院拍卖结束,福安药业以1.035亿元的最高应价胜出。注:博恩集团此前因融资需求将这些股份进行了质押,而自2020年以来,博恩集团屡屡现身被执行人名单,由重庆市第一中级人民法院作为执行法院的案件就有6件,执行标的金额合计超过1亿元。
拍得富民银行3%的股权后,福安药业依然是该行的第三大股东。此前,福安药业持有重庆富民银行16%的股权,而博恩集团则持股3%。股权转让完成后,博恩集团不再持有富民银行股份,而福安药业的持股比例将增至19%。
另外,博恩集团所持有重庆富民银行3%的股权对应的市场价为1.166亿元,拍卖价格为1.035亿元(约等同于9折)。按市场价计算,富民银行的总估值约为38.87亿元,相对注册资本增长约29.58%。
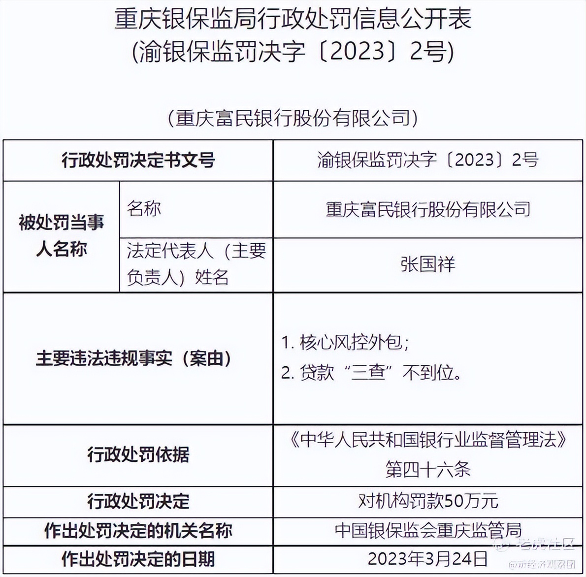
近日,中国银保监会重庆银保监局官网公布行政处罚显示,重庆富民银行股份有限公司因两项违规被行政处罚50万元,主要违法违规事实(案由):1.核心风控外包;2.*款贷**“三查”不到位。

值得注意的是,这并非富民银行第一次被监管处罚。企查查数据显示,富民银行已累计9次被监管处罚,累计罚款金额1099万元。
开甲财经梳理19家民营银行被罚情况发现,富民银行均为“违规大户”。从被罚次数来看,富民银行排名第二,排名第一的是华瑞银行,被罚次数10次。从罚款总额来看,富民银行排名也排名第二,排名第一的是网商银行,罚款总额为2474.5万元。

华瑞银行的年化投资回报率5%
公开资料显示,华瑞银行是全国首批试点的五家民营银行之一,于2015年1月27日获开业批复。华瑞银行由均瑶集团(30%)、美邦服饰(15%)、骋宇实业(13.8%)、赣商股份(8.15%)、凯泉泵业(8.15%)、建之桥(6.5%)、国大建设(4.8%)等上海11家优秀的民营企业共同发起设立,注册资本30亿元。
4月4日,中国银保监会上海银保监局公布的批复文件显示,同意凯泉泵业受让国大建设持有的华瑞银行11400万股股份和美邦服饰持有的华瑞银行30300万股股份。受让后,凯泉泵业持有华瑞银行66150万股股份,持股比例升至22.05%。
开甲财经注意到,今年1月3日,华瑞银行披露2023年度同业存单发行计划显示,截至2022年9月末,凯泉泵业原本持有华瑞银行8.15%股权,位列第四大股东。此番受让13.9%(国大建设转让3.8%股份,美邦服饰转让10.1%股份)的股权后,将跃居第二大股东,仅次于持股30%的均瑶集团。
与此同时,美邦服饰持有华瑞银行股份降至4.9%,国大建设持有华瑞银行股份仅剩1%。
值得注意的是,美邦服饰拟出售华瑞银行10.1%股份已有两年时间。2021年4月18日,作为华瑞银行的主要发起股东——美邦服饰公告称拟出售华瑞银行10.1%股份。同年6月23日,美邦服饰公告,拟以现金交易方式向凯泉泵业出售所持华瑞银行10.1%股份。
早在2021年4月,作为华瑞银行主要发起股东的美邦服饰就公告称要出售华瑞银行的股权,当年6月23日,再公告称拟以现金交易方式向上海凯泉泵业出售所持华瑞银行10.1%股份。
7月6日,深交所发函要求美邦服饰说明在华瑞银行盈利稳步增长、公司主业盈利能力持续下滑、公司货币资金尚且宽裕、已出售模共实业股权并取得大部分转让价款的情况下,出售所持华瑞银行股份的原因。
对此,美邦服饰回函表示:投资华瑞银行的年化平均投资回报率5.73%。综合考虑,公司计划减少与公司主营业务关联性较低的银行资产,更快推动业务转型,对上市公司未来发展前景具有积极的影响。注:据财联社报道,本次转让最终交易价格为1.4元/股,转让价款合计为4.242亿元。据此计算,成立超8年的华瑞银行,股东平均每年的投资回报为5%。
即便如此,华瑞银行的股权转让一直未获批。其后股权转让事宜一直没有下文,直至近日获批。