随着12日,河北省副省长徐建培在新闻发布会上宣布将廊坊市纳入封闭管理范畴,廊坊市迅速下发通知,全员免费核算检测,自觉居家观察7天,所有公交停运, 繁华的街道一下子变得异常平静,我们的大燕郊也被快速按下了暂停键,燕郊通勤北京及本地公司企业单位、员工纷纷响应,根据自身情况开展居家远程办公,这无疑是利国利民的好举措,但是有些问题大家不免疑惑,那就是居家办公,工资应该怎么算呢,会被打折吗?

今天小编就接到网友求助留言:她在燕郊本地工作,现在居家远程办公状态,公司说只给开基本工资,是否合理?
针对这一情况,小编网上查询到,2020年3月份中华全国总工会下发了《关于做好新冠肺炎疫情防控期间支持企业安全有序复工复产和劳动关系协调工作的通知》,要求各级工会组织进一步疫情防控期间支持企业安全有序夫功夫产和维护职工合法权益、协调劳动关系工作。

在家上班,按正常标准发工资:
《通知》要求,要切实维护职工合法权益。要监督企业履行依法隔离期、医疗期职工工资支付义务,对于企业安排以灵活方式在家上班的职工,按照正常工作期间的工资收入支付工资。
对受疫情影响延迟复工或未返岗期间,用完各类休假仍不能提供正常劳动或其他不能提供正常劳动的职工,主动指导企业工会或职工代表与企业开展协商,参照国家关于停工、停产期间工资支付相关规定支付工资、发放生活费。
职工因疫情不能正常劳动,企业不得解除劳动合同或退回被派遣者:
《通知》强调,要积极协助做好稳就业工作。对受疫情防控措施影响不能提供正常劳动的职工,依法督促所在企业不得在疫情防控期间解除劳动合同或退回被派遣劳动者。
对受疫情影响导致企业生产经营困难的,要指导企业工会、职工代表与企业协商,采取调整薪酬、轮岗轮休、缩短工时等方式稳定工作岗位。专项防疫资金可对农民工集中返企的交通组织和服务提供必要支持,配合政府、企业开展远程精准推送岗位、点对点返工等服务。
企业要为职工提供必要的劳动保护:
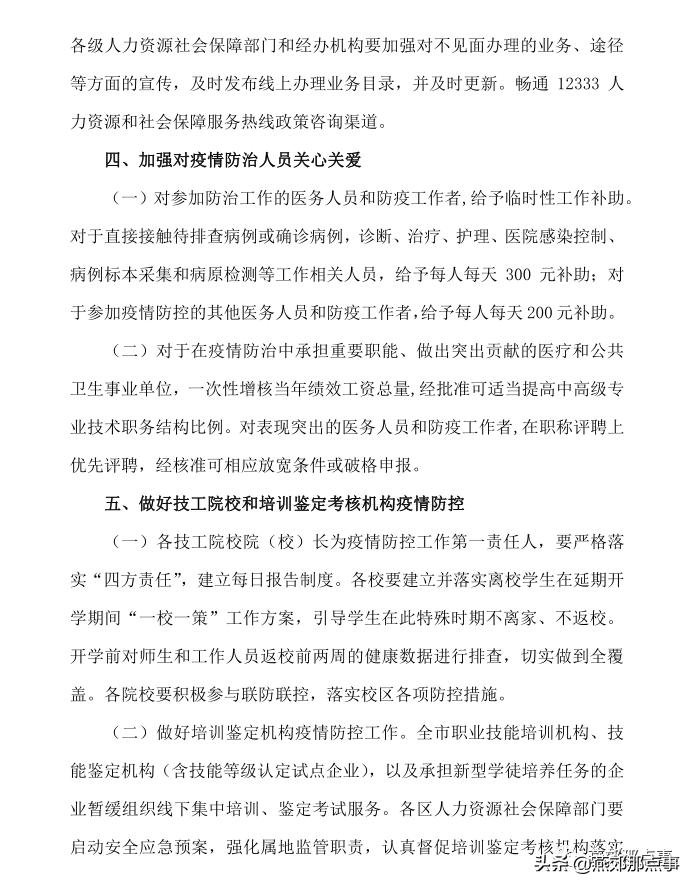
《通知》指出,要全力支持科学防控疫情。督促和协助企业为职工提供必要的劳动保护条件,帮助协调解决防控物资购置等问题,教育引导职工遵守疫情防控的各项规定,开展职工心理疏导、情绪支持等服务。
要坚持依法协调劳动关系。发挥工会劳动法律监督作用,通过劳动法律监督意见书和建议书、劳动用工法律体检等,支持、配合政府和企业做好劳动法律法规和疫情防控期间复工复产政策措施的贯彻落实。
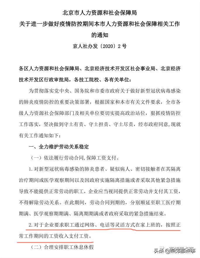
北京市人力资源保障局也在2020年1月份下发了《关于进一步做好疫情防控期间本市人力资源和社会保障相关工作的通知》,其中第2条明确规定“对于企业要求员工通过网络、电话等灵活方式上班的,按照工作期间的工资收入支付工资”。





今天小编也致电三河市人力资源和社会保障局劳动保障监察部门,工作人员称:关于这种情况,2020年已经下发过通知,今年是否继续执行去年标准,目前没有接到通知。

小编觉得,疫情面前大家需要相互理解、互相支持,员工维护合法权益没有错,企业有经营困境也是现实,大家是唇亡齿寒的鱼水关系,反复的疫情宛如“黑天鹅”再次突如其来。各行各业没有做好准备,出现这样那样的问题在所难免,面对困难,与其抱怨不如相互抱团取暖,只要团结一致,就没有战胜不了的困难,就没有不可逾越的冬天。
原创:刘海峰
来源:燕郊那点事