
文|王开心
来源|博望财经
自完美世界交出一份不那么亮眼的三季报过后,近日公司被罚20万的消息又再次吸引到投资者们的目光。
值得一提的是,完美世界今年前三季度营收同比减少16.4%,归母净利润同比大降55.72%,股价一路滑坡,市值较最高点蒸发了487.92亿元。可见,曾经的A股游戏巨头,在这个时期迎来了“寒冬”。
01
虚假宣传遭处罚,屡教不改
完美世界游戏创立于2004年,于2007年登陆纳斯达克板块;2008年,完美世界影视成立,2014年借壳金磊股份上市,成为完美环球;2015年完美世界游戏完成私有化,2016年初作价120亿元置入完美环球,组成现在的完美世界。
原本,作为占领A股游戏和影视热门板块的公司,光凭“影游联动”的概念就能火的一塌糊涂。
可近日,工商信息显示,完美世界网络公司新增了一条行政处罚信息。
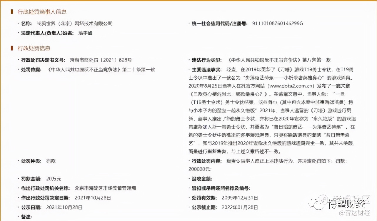
由于违反《中华人民共和国反不正当竞争法》第八条第一款,北京市海淀区市场监督管理局责令完美世界网络公司改正违法行为,并罚款20万元。处罚日期为2021年10月28日。

根据处罚决定书得知,完美世界网络公司的主要违法事实包括:公司在2019年更新了《刀塔》游资Ti9勇士令状,更新上线了名为“失落奇艺侍祭——小祈求者英雄身心”的游戏道具(下称“小卡尔身心”)。2020年8月25日的官方文章称小卡尔身心将永久绝版。然而2021年《刀塔》游戏某次版本更新之后,已“永久绝版”的小卡尔身心更名为“昔日暗黑奇艺——失落奇艺侍祭”再次上线。
海淀区市场监管局指出,2021年全新的勇士令状中新推出的涉事游戏道具,只要移除新道具的套装“昔日暗黑奇艺”,即与2019年推出2020年宣称永久绝版的游戏道具完全一致,其并未绝版,而是进行重新售卖,与官方文章所述不一致。经查,该行为违反了《中华人民共和国反不正当竞争法》第八条第一款规定。
值得注意的是,这已经不是完美世界网络公司第一次受到处罚,在2018年时,完美世界网络公司在2018年还因违反《中华人民共和国广告法》遭行政处罚。放眼望去A股的游戏行业,似乎从未弥漫过如此衰弱的气息。
实际上,受今年9月监管政策影响,由于防沉迷愈发严格,导致完美世界的各种缺点——增长放缓、发展受限等问题被暴露在聚光灯下。
02
业绩深陷增长泥潭
10月26日,完美世界发布了其2021年第三季度财报。前三季度数据上,完美世界营收达到67.39亿元,较去年同期的80.62亿元下降16.4%;归母净利润方面,其前三季度数据为8亿元,较去年同期18.07亿元大幅下降55.72%。
对于增长不利,业绩下滑的事实,完美世界在财报中给出的答复是,为了更好贯彻全球化发展战略,公司正调整海外游戏布局,并于2021年第二季度关停了部分不达预期的海外游戏项目,由此产生一次性亏损约2.7亿元。
从此前放出的消息来看,完美世界关闭的海外游戏应是《万智牌:传奇》,这款游戏将于今年10月31日正式停服,自登陆PC端到关服仅一年有余。《万智牌:传奇》的失败,某种意义上也象征着完美世界出海战略再次碰壁。就项目现状而言,或因为文化差异的影响,中国游戏出海虽然有不少成功案例,但长期、持续的盈利难度非常大,出海之路并不是坦途。
在2018年时,随着有关部门《游戏申报审批重要事项的通知》的发布,导致游戏企业版号冻结、亏损、暴雷,游戏行业集体陷入低谷期。不过随后,由于“宅经济”的兴起,行业发展开始回暖。
不过就算如此,截止目前,据公开资料显示,腾讯今年获得14张版号,吉比特,网易,四三九九均获得11张版号,而完美世界仅获得4张版号,也就是说今年发行游戏的上限为4款,处在第三梯队,由此可见,从发行数量上来说,完美世界跟国内游戏行业龙头还有不小的差距,
从影视业务分析,众所众知,完美世界早期以《老酒馆》、《男人帮》、《北京青年》等口碑之作占据影视业一哥一席,不过随着近几年来出品《上阳赋》《暴风眼》《壮志高飞》等电视剧的市场反馈来看,业绩并不优秀。
从最初作为影视上市公司的完美世界如今正“抛弃”影视业务,以至于此后完美世界的业绩下滑,也均受制于此。
实际上,完美世界近两年业绩的年均复合增长率约为-26%,从2018年开始,完美世界的业绩就进入到水逆期。从营收角度来看,在2018-2020年公司影视业务收入分别为26.13亿元、11.78亿元、9.63亿元,在营业收入中的占比分别为32.52%、14.66%、9.42%。 不难看出,影视业务在完美世界营收的占比越来越小。

就在今年发布的半年财报中,完美世界影视业务上半年营收7.29亿元,同比减少7.14%,同时毛利率仅为20.44%,影视板块收入继续下降。
并且反映到二级市场上,近6个月以来,机构正不断下调完美世界的目标价。Wind数据显示,近期有31家机构给予完美世界“买入”评级,9家机构给予完美世界“推荐”评级,一致目标价为23.79元。
包括在今年以来,完美世界的股价也呈一路下跌状态,截止11月5日收盘,目前每股报价18.59,相较于年初跌幅已达到36.53%。

让人唏嘘的,完美世界去年最高峰市值近900亿元,而目前,已跌到现在不足400亿。