首席分析师:周冠南,SAC:S0360517090002
联系人:陈甲,SAC:S0360118110018
摘要
自2018 年10 月民营企业CRM 工具发行节奏明显加快,其中绝大部分是银行间市场的CRMW ,11 月交易所首次启动合约类、非流通的信用保护工具发行,支持交易所公司债发行主体的融资,截止到2019年1月30日共有56支CRMW簿记建档,涉及39家主体,医药通信电子行业发行较为积极,东部沿海省份发行占据主导;主体外部评级多在AA+,隐含评级以AA、AA-为主,主体中非上市公司较多,旗下多有上市子公司;短融和超短融品种为主,期限均在1年以内,创设价格差别较大;CRMW创设覆盖率较低,总体覆盖率仅为25%。
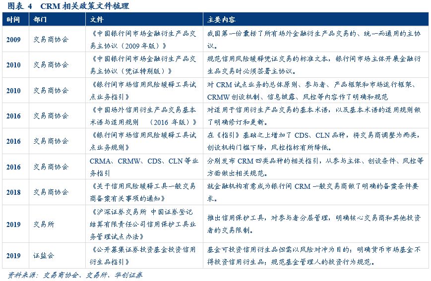
自2010 年7 月开始,银行间推出首笔CRM ,10 月交易商协会发布《业务指引》,文件提出CRM 是一个“2+N ”的创新产品体系,11月多笔CRMA陆续上线,同时有多笔CRMW先后发行,实体多是AA+和AAA的国企,经过几年停滞后2016年在信用债违约频发背景下,银行间交易商协会在《业务指引》基础上推出《业务规则》,降低创设门槛,调整交易商分层管理,简化备案流程等。过往CRM发展进程缓慢的原因主要有市场参与主体单一,二级流动性不足;历史数据积累欠缺,风险定价机制薄弱;主体资质较优,对应CRMW缺乏吸引力。2019年1月交易所推出《试点办法》,明确核心交易商和其他投资者的交易限制,对参与者分层管理。证监会发布《公开募集证券投资基金投资信用衍生品指引》,明确基金可投资信用衍生品但需以风险对冲为目的,明确货币市场基金不得投资信用衍生品。
CRMW 相关策略思考:1、标的券+CRMW的组合实际收益率相对较低,多数低于对应的中债估值,吸引力较弱;2、标的券+CRMW组合实际收益率需大于CRMW创设主体所发行的债券收益率,若CRMW创设主体所发行债券收益率较高,则可直接持有创设主体的存续债;3、CRMW发行后能带来信用利差的收缩,为标的主体的其他存续债券提供较好的交易机会;4、预判首发CRMW民企,获取资本利得机会,后续仍不乏有来自浙江、江苏、广东等地区,以及通信、电子等技术密集程度较高的CRMW发行主体,可持续关注这些地区或行业的企业首发CRMW,带来其他存续债估值下行的机会;5、对标海外CDS交易策略,如CDS之间的套利交易、长期限CDS+短期限CDS,受制于国内参与者单一、二级市场缺乏流动性、历史违约数据欠缺、监管层对CRMW的监管较为严格等因素,相关策略目前实施难度较大。
对比中债估值收益率曲线下行幅度,大多数 CRMW 标的券和非标的券的中债估值下行幅度更大,因此投资者参与标的主体相关债券都有较大概率获得资本利得收益。56支标的券中有77%标的券的中债估值下行幅度更大,其中超过收益率曲线下行幅度20BP的主体有荣盛、红狮、红豆、亨通和复星等,超过10BP的有富通、珠江投管、正泰集团等,31支非标的券中有65%非标的券的中债估值下行幅度更大,其中超过收益率曲线下行幅度40BP的主体有红狮、珠江投管、碧水源、荣盛、亨通等主体,超过10BP的有隆基、永达、威高、天士力等主体。虽然CRMW主体相关债券出现估值下行空间更大的概率较高,但并不意味着CRMW主体资质均较为优质,如三安集团主体评级为AA+,但创设价格超过2元/百元,处于较高水平,资质较弱,因此投资者在考虑是否投资CRMW主体相关债券时,首要仍需关注主体信用资质,并结合自身风险偏好,精选个券,甄别信用风险,不可直接认为CRMW主体相关债券均可参与。
风险提示:信用风险事件频发,民企信用利差持续走阔。
正文
2018年下半年以来支持民营企业政策的暖风持续吹拂,各部门积极响应陆续出台相关政策着力解决民营企业融资难融资贵等问题,其中信用风险缓释工具再次启动,引起市场广泛关注,对于这一融资支持工具,市场既熟悉又陌生,自2018年10月以来越来越多的民营企业所发行的信用债,附有CRM相关工具,以银行间CRMW凭证居多,交易所也开始启动合约类、非流通的信用保护工具,支持交易所公司债发行主体的融资。
以下将对CRM的基本概况,国内发展情况及相关政策作出简要梳理,分析CRM的近期发行情况,对CRMW相关投资策略的思考以及投资者参与CRMW主体相关债券的投资机会分析。
一、信用风险缓释工具:一份保险
(一)CRMA和CDS非标准化、不可流通,CRMW和CLN标准化、可流通
信用风险缓释工具(CRM )是指信用风险缓释合约、信用风险缓释凭证及其他用于管理信用风险的简单的基础性信用衍生产品,包含CRMA、CRMW、CDS、CLN四种类型。
信用风险缓释合约(CRMA )是指交易双方达成的,约定在未来一定期限内,信用保护买方按照约定的标准和方式向信用保护卖方支付信用保护费用,由信用保护卖方就约定的标的债务向信用保护买方提供信用风险保护的金融合约。
信用风险缓释凭证(CRMW )是指由标的实体以外的机构创设的,为凭证持有人就标的债务提供信用风险保护的,可交易流通的有价凭证。
信用违约互换( CDS )是指交易双方达成的,约定在未来一定期限内,信用保护买方按照约定的标准和方式向信用保护卖方支付信用保护费用,由信用保护卖方就约定的一个或多个参考实体向信用保护买方提供信用风险保护的金融合约。在现阶段,非金融企业参考实体的债务种类限定于在交易商协会注册发行的非金融企业债务融资工具。
信用联结票据(CLN)是指由创设机构向投资人创设,投资人的投资回报与参考实体信用状况挂钩的附有现金担保的信用衍生产品。创设机构净资产不少于 40亿元,实行创设备案制度,在现阶段,非金融企业参考实体的债务种类限定于在交易商协会注册发行的非金融企业债务融资工具。

(二)CRM经历停滞后重启发行,交易所首推信用保护工具
2010年7月16日银行间推出一款 “可选择信用增进债券”:6亿面值、5年期重庆化医中票发行,其中3亿是普通中票,3亿是可选择信用增进票据,即“普通中票+中债合约I号”,是银行间首单CRM,标志着国内信用风险缓释工具(CRM)产生。
紧接着10月交易商协会发布《银行间市场信用风险缓释工具试点业务指引》及《中国银行间市场金融衍生产品交易主协议(凭证特别版)》等相关的配套文件,提出CRM是一个“2+N”的创新产品体系,正式推出信用风险缓释工具(CRM),到了11月份首批信用风险缓释合约(CRMA)上线,共有9家交易商达成20笔合约交易,名义本金合计18.4亿元人民币,首批参与机构有7家国内银行、1家外资银行和1家信用增进机构,每笔合约均针对单笔特定的标的债务,其中针对短期融资券的3笔,中期票据的9笔,*款贷**的8笔,涵盖10个不同的标的实体,合约期限以1年期为主,合约中涉及的“信用事件后的结算方式”既包括实物结算,也包括现金结算。与之对应,信用风险缓释凭证(CRMW)在2010年有8笔发行,共有6家交易商,分别有4家国内银行、1家外资银行和1家信用增进机构,涉及7个不同标的实体,主要是AA+和AAA的国企,信用资质较好,实际发行金额6.9亿元,期限上是以1年以内的为主。

2010年之后,信用风险缓释工具的交易稀少,在2011年上半年一度出现CRMA交易为零的局面,CRMW的创设在2011年也仅有一笔,截止到2012年底,共有16家交易商达成47笔CRMA交易,本金合计40.4亿元,在2013年以后没有CRMA的交易,发展基本陷入停滞状态。
进入2016年信用违约事件频繁发生,债券市场对信用风险缓释工具的需求较为迫切,银行间交易商协会在2010年发布的《银行间市场信用风险缓释工具试点业务指引》基础之上进行修订,推出《银行间市场信用风险缓释工具试点业务规则》,并附属CRMA、CRMW、CDS、CLN等品种的业务指引,相对于2010年《指引》,新发布的《规则》增加了CDS、CLN,降低创设机构准入门槛,调整交易商层级划分和简化创设备案流程。

但从实际发行来看,2016年仅中信建投创设一笔CRMW,而对于新品种CDS、CLN,2016年银行间首次且仅一次进行信用违约互换交易(CDS),共计15笔交易,本金3亿元,2017年中债增首次创设银行间市场信用联结票据(CLN)——17中债增CLN001,2018年仅有两笔信用联结票据(CLN)——18宁波银行CLN001和18中债增CLN001,发展进程非常缓慢。
2018年5月,民营企业信用违约事件发生的频率超过以往,市场对民营企业的风险偏好快速下降,信用环境收缩明显,部分投资者甚至对民营企业采取“一刀切”的方式,在融资环境对民营企业极为不利的情况下,急需政策推力帮助民营企业融资,在此背景下CRM再次起航。
自2018年10月至2019年1月30日,银行间市场CRMW发行已累计有56支,涉及39家主体,发行节奏明显加快。交易所11月初启动信用保护工具业务试点,首批推出红狮、金诚信矿业、苏宁电器和浙江恒逸四单民营企业信用保护合约,12月14日首批正式推出亨通光电、智光电气两单民企信用保护合约。

二、CRM发行节奏明显加快,但覆盖率仍有不足
(一)参与主体单一,定价机制薄弱是制约CRM前期发行的主要原因
2018年10月在政策力推下,信用风险缓释工具的发行节奏明显加快,而回顾过去,从2010年7月CRM首次发行,到2018年10月,近八年时间CRM推进进程相当缓慢,究其原因主要有以下三点:
市场参与主体单一,二级流动性不足。CRM交易商数量只有88家,核心交易商49家,CRMW创设机构仅为43家,CRM的参与者非常稀少。参与主体结构看,CRM参与主体主要是银行,银行占比近70%,其次是证券公司,信用增进公司仅1家,市场参与主体过于单一,一方面导致信用风险不能够较好的分散开来,另一方面导致风险偏好趋同,交易活跃度低,缺乏流动性。
历史数据积累欠缺,风险定价机制薄弱。CRM的定价模型往往需要违约率等历史数据,而我国违约事件少,数据明显不足,对CRM定价造成较大的障碍。国内外定价方法差异较大,国内多采用信用差价法和二叉树法定价,而国外衍生品市场发展成熟,多用默顿定价模型。
主体资质较优,对应CRMW缺乏吸引力。到期10支CRMW产品以及去年10月以来发行的56支CRMW产品的标的主体评级以AA+为主,过往10支产品主体标的多为大型央企,基本很难出现违约,即使CRMW报价较低,仍不具备吸引力。

(二)CRMW创设节奏加快,但覆盖率不足
截止到2019 年01 月30 日,共有56 支CRMW 簿记建档,涉及39 家主体。医药通信电子行业发行较为积极,东部沿海省份发行占据主导。行业分布医药、综合、化工、电气设备等行业居多,地区上看浙江、广东、江苏、北京各有11家、6家、5家、3家,位于东部经济发达的省份,民营经济活跃,浙江省的占比一枝独秀,从10月中旬浙江化工民企龙头荣盛率先成功完成CRMW发行,后续基本都有浙江地区民企参与CRMW的发行,可见浙江地区较为积极。
主体外部评级多在AA+ ,隐含评级以AA 、AA- 为主,主体中非上市公司较多,旗下多有上市子公司。72%的主体集中在AA+,多为行业内的龙头企业,经营状况较好,受信用环境收缩影响,单纯发行信用债难以成功,借此CRMW工具向市场传递资质较优的信号。非上市公司占比64%,上市公司占比36%,虽然非上市公司占比较大,但集团居多,下属大部分都有上市公司,如富通集团、亨通集团、复星集团等,旗下均有上市子公司。

短融和超短融品种为主,期限均在1 年以内,创设价格差别较大,创设价格的高低基本反映出主体间信用资质的差别。从标的债券品种看,均是超短融和短融,期限较短,可能反映出投资者对民企信用债和CRMW信用保护作用依然较为谨慎,也反映出CRMW对于提升投资者的民企风险偏好确有一定的积极作用。从创设价格来看,56支CRMW的创设价格区间为0.2元/百元-2.56元/百元,创设价格最低的为AA*级A**的复星集团,最高的为A*级A**的山鹰纸业,多数主体创设价格区间集中在0.4元/百元-1元/百元之间。
CRMW 创设覆盖率较低,投资者信不足。对比CRMW实际发行额与标的券发行额,现有56支CRMW中有发行额数据的共54支,发行总额为65.4亿元,对应标的券的发行额为261亿元,CRMW对标的券的总体覆盖率仅为25%,覆盖率最低值和最高值分别为3%和84%,覆盖程度较低说明并不是所有认购标的券的投资者购买了CRMW,一是CRMW采用投资者付费制,投资者会牺牲一部分利息收入;二是发行CRM会让投资者对主体资质信心增强,并不需要进一步通过CRMW进行增信而是直接购买相关债券;三是一定程度上说明附有CRMW的标的券对应主体,其资质相对较优。

(三)CRMW创设说明书相关要素解读:限制做空机制严格,以现金结算为主
通过对《中国场外信用衍生产品交易基本术语与适用规则(2016 年版)》和信用风险缓释凭证创设说明书的解读,整理出创设说明书中重要条款及要素。
1.CRMW重要要素
交易名义本金是指交易双方在相关交易有效约定中以“交易名义本金”冠名的一个金额,是一笔信用衍生产品交易提供信用风险保护的金额,各项支付和结算以此金额为计算基准。若交易名义本金的金额超过相关参考债务金额,交易双方应仔细考虑由此带来的杠杆风险。
在2010年《指引》中对CRMW创设规模有所限制:针对某一标的债务的信用风险缓释凭证创设总规模不得超过该标的债务总余额的500%。在2016年《规则》中未有提及。
参考实体是以其信用风险作为信用衍生产品交易标的的单个或多个实体,在CRMA和CRMW中亦被称为“标的实体”。参考债务是指交易双方在交易有效约定中列明或描述的参考实体的一项或多项债务(或一类或多类债务),且以 “参考债务”冠名,在CRMA和CRMW中亦被称为“标的债务”。
信用事件是指交易双方在相关交易有效约定中就一笔信用衍生产品交易约定的触发结算赔付的事件,包括但不限于破产、支付违约、债务加速到期、债务潜在加速到期、债务重组等事件。其中在信用风险缓释凭证(CRMW)中参考债务发生支付违约,宽限期为3个营业日,起点金额为人民币100 万元。
投资者范围限定为需拟认购标的债券的银行间债券市场投资人,并已签署《中国银行间市场金融衍生产品交易主协议(凭证特别版)》。其中,未在交易商协会备案为信用风险缓释工具核心交易商或一般交易商的,需在交易达成后30个自然日内备案成为一般交易商。
按照2010年《指引》中对交易商资质要求,其中要成为信用风险缓释工具一般交易商,其注册资本或净资本需不少于8亿元人民币;一般交易商当中要成为核心交易商,首先要具备银行间债券市场或外汇市场做市商资格,其次注册资本或者净资本不少于40亿元人民币,并提交相关材料经审核后向人民银行备案;创设机构的资质中净资产不低于40 亿元,简化创设流程,取消专家会议制度,实行创设备案制度。截止到2019年01月25日,国内CRM交易商数量只有88家,核心交易商49家,CRMW创设机构仅为43家。
核心交易商可与所有参与者进行信用风险缓释工具交易,其他交易商可根据自身需求与所有交易商交易,非交易商只能与核心交易商以套期保值为目的进行信用风险缓释工具交易。
参考比例是指交易双方在相关交易有效约定中为计算现金结算金额约定且冠名为 “参考比例”的一个百分比,若未约定,则为百分之一百。
最终比例是指计算机构按照适用的估值方法计算得出的交易名义本金在估值日的市场价格,以交易名义本金的百分比表示。在适用拍卖结算时,最终比例为拍卖最终比例。
潜在支付违约是指交易双方在参考实体相关债务项下约定了宽限期或其他构成支付违约的特定条件的情形下,参考实体未在该债务的支付日全额履行付款义务、但仍处于相关宽限期内或相关特定条件尚未成就时的违约状态。
宽限期指对某一债务的付款宽限期,既可在适用于该债务的法律文件中约定,也可由交易双方在相关交易有效约定中列明或根据本术语的适用规则确定。
2.严格限制一二级卖空机制
配售方式:簿记建档分为预配售和正式配售,簿记管理人按照创设说明书中的定价方式先通过预配售的方式确定信用保护费费率和预配售份额。正式配售时,参与本期凭证认购的投资人须同时参与标的债务申购,承诺以不少于预配售的本期信用风险缓释凭证的预获配量同时申购。
簿记建档人按照该凭证配售结果进行正式配售:1、对于参考债项分销缴款结果高于或等于凭证预获配数量的,按照凭证预获配数量予以正式配售;2、对于参考债项分销缴款结果少于凭证预获配数量的,按照参考债项分销缴款结果予以正式配售。
从配售条款看出,投资者参与配售标的债券发行的CRMW ,必须要同时参与标的债券的申购,且CRMW 配售金额不得超过标的债券的申购金额,不能对标的债券单纯卖空。
定价原则:簿记管理人将全部合规申购单按保费费率由高到低逐一排列,取募满簿记建档总额对应的费率作为最终创设费率。如出现全部合规申购额小于簿记建档总额的情况,可缩减创设发行金额。
凭证交易:凭证在登记日的次一工作日可以在全国银行间债券市场流通转让。投资人可直接通过交易前台操作在二级市场上交易信用风险缓释凭证,相关CRMW交易限制在2016年《规则》中指出:1.任何一家核心交易商的信用风险缓释工具净卖出总余额不得超过其净资产的500%;2.任何一家一般交易商的信用风险缓释工具净卖出总余额不得超过其相关产品规模或净资产的100%。
从信用风险缓释凭证的一级配售、二级交易流通条款看,监管机构均对信用风险缓释凭证的配售金额和交易金额做出严格的风险控制指标限制,难以做到单纯的卖空。
3.三种结算安排,以现金结算安排为主
结算安排有现金结算、实物结算和拍卖结算等三种形式。
现金结算是指信用保护卖方在现金结算日向信用保护买方支付现金结算金额的结算方式。
现金结算金额= Max{交易名义本金×(参考比例–最终比例),0}
实物结算是指信用保护买方根据实物交割通知向信用保护卖方进行可交付债务的交割,信用保护卖方向信用保护买方支付相应实物结算金额的结算方式。信用保护买方所交割的可交付债务尚未清偿的本金或面值余额不得低于信用保护卖方应支付的实物结算金额。
实物结算金额=交易名义本金 x 参考比例 或者
实物结算金额=投资人持有的凭证面值总额+实物结算日标的债务对应面值的应付未付利息
拍卖结算是指信用事件发生后,决定小组决议通过拍卖方式确定交易名义本金的拍卖最终比例,进而确定信用保护卖方应向信用保护买方支付相关金额的结算方式。
三、CRMW策略思考:组合配置价值较弱,个券交易空间可期
(一)标的券+CRMW,吸引力较弱
我们用实际收益表示票面利率扣除创设价格后,投资者最终得到的收益,将票面利率和实际收益分别与中债曲线估值对比(相同日期、相同期限、相同隐含评级),可以看出在没有附带CRMW的情况下,绝大部分标的券的票面利率高于中债曲线估值,而在考虑扣除创设价格后,实际收益多数情况下要小于中债曲线估值,两者之差多处在-50BP~-200BP之间。
从配置角度出发,若投资者购买标的券+CRMW的组合,其实际收益相对较低,且多数情况低于对应的中债曲线估值,因此通过一级申购,二级卖出,以期实现资本利得的方式相对受限,从实际收益的角度看,直接购买CRMW和标的券并不能够为投资者带来较高的票息收益和资本利得。

(二)配置价值可对标创设主体,性价比相对较高
从配置角度出发,更有效的是比较购买标的券+CRMW 的组合,和CRMW 创设主体(卖出方)发行的债券收益率。由于CRMW可以对冲其标的券发行人的信用风险,实际相当于购买了CRMW创设主体发行的债券。目前CRMW组合的实际收益绝大部分高于4%,相对于创设主体(多为银行)发行的其他债券,票息较高,如9个月或者1年期同业存单,收益率多在3.5%以下,能够获取一定的配置收益。
“现券+CRMW”组合可以理解为无风险收益组合,CRMW投资者同时买入CRMW和标的券,其组合收益为(P%-α bp),将信用债的信用风险转移给CRMW的卖方,同时有了对手方风险;“现券+CRMW”组合的收益率(P%-α bp)>CRMW卖方相同期限的其他债券收益率,组合才有意义,否则可直接持有CRMW卖方的存续债。(P%表示标的券票面利率,α bp表示CRMW创设价格)

(三)信用利差收缩获取资本利得,关注非标的券投资价值
从交易角度出发,CRMW 为标的主体的其他存续债券提供了较好的交易机会。由于CRMW提升投资者对于标的主体债券的风险偏好,CRMW发行后能带来信用利差的收缩,因此可以在二级市场购买标的主体其他存续债,博取资本利得的机会。
以富通集团和红狮为例,选取在附有CRMW的标的券之前发行的老券,剩余期限在1年以上,可以看出二级存续债券的收益率中债估值出现不同程度的下行,主要是一级标的券发行利率通常相对较低,带动标的主体的老券二级到期收益率下行,因此对于标的主体的存续债,可以关注其二级收益率下行,所带来的资本利得机会。

(四)预判首发CRMW民企,获取资本利得机会
事先判断哪些民营企业有可能会发行CRMW ,可做到提前布局。目前CRMW创设主体主要集中在通信、综合、电子等行业,主要分布于浙江、江苏、广东等省份,多处于高科技行业,经济相对较为发达的地区,主体多为行业内或区域性龙头企业,因此大概率可以判断,在目前CRMW处于起步阶段,创设机构选择标的主体相对谨慎,主体信用资质相对较优,在后续CRMW发行主体中,仍不乏有来自浙江、江苏、广东等地区的主体,以及通信、电子等技术密集程度较高的主体,可持续关注这些地区或行业的企业首发CRMW,带来其他存续债估值下行的机会,或可提前布局。

(五)对标海外CDS交易策略,目前较难实施
海外CDS市场具有良好的流动性、品种较为丰富,信用债违约数据相对充裕,定价模型较为完善,同时交易员依据历史经验,最终确定CDS价格。目前国内CRMW经历了2010年和2016年的停滞后扬帆再起,发行量明显增加,随着后续违约常态化,投资者对CRMW等信用风险保护工具的需求愈发强烈,CRMW的发行量有望持续增加,未来可以借鉴海外CDS相关交易策略,挖掘我国潜在的CRMW的交易、风险对冲策略。
交易策略1 :CDS 之间的套利交易。当判断未来企业资产负债表修复、信用风险溢价收敛的情况下,不同主体之间的CDS报价或区域收敛,例如AAA评级主体的CDS和AA评级主体的CDS报价会趋于收敛,这时可以买入高等级的CDS,卖出低等级的CDS进行套利。同理,当判断利用利差扩张时,也可以反向操作。
交易策略2 :长期限CDS+ 短期限CDS 。海外来看,判断CDS报价期限结构成为较为常用的交易策略,若交易员认为未来CDS报价期限结构将陡峭化,可通过“买入长端CDS+卖出短端CDS”套利,若认为未来该期限结构将平坦化,可通过“卖出长端CDS+买入短端CDS”套利。
目前,我国绝大部分的CRMW标的券的存续期限在1年及以内,长短期限CDS套利交易策略市场容量非常有限难以实现。未来随着CRMW发行的增多,各种期限将会有所涉及,将会为相关策略的实现提供丰富的交易标的。
但是现阶段在国内实现海外CDS 多样化的交易策略相对较难,一方面源于CRMW处于起步阶段,量少且结构单一,另一方面监管机构吸取CDS危机前杠杆率过高、监管缺位导致危机爆发的教训,对CRMW等信用风险缓释工具的交易杠杆、信息披露等均作出严格要求,大幅简化衍生品的参考标的。
2016年交易商协会发布的《银行间市场信用风险缓释工具试点业务规则》和2019年1月交易所发布的《沪深交易所 中国证券登记结算有限责任公司信用保护工具业务管理试点办法》分别对我国CRM的交易风控指标做出了严格限制,因此海外多样化的信用衍生品交易策略,在现阶段国内监管环境下,执行难度较大。
2016年《业务规则》指出:“1.任何一家核心交易商的信用风险缓释工具净卖出总余额不得超过其净资产的500%;2.任何一家一般交易商的信用风险缓释工具净卖出总余额不得超过其相关产品规模或净资产的100%;3.不得开展以自身或自身债务为参考标的的CRM业务,开展以关联方或关联方债务为参考标的的CRM业务应向交易商协会报备并予以信息披露。”
2019年《试点办法》指出:“核心交易商和其他投资者净卖出总余额分别不得超过其最近一期末净资产的300%和100%,单只凭证创设及转让后的投资者不超过200人”。
因此,对标海外CDS的发展和相关的交易策略,一方面国内受制于参与者单一、缺乏二级市场交易、违约数据积累欠缺、标的主体违约概率较低等市场环境因素影响,另一方面受制于现有的监管环境对CRMW等信用衍生品监管较为严格,相关多样化的操作策略实操难度较大。而随着后续信用债违约的常态化,CRMW等信用衍生品的市场需求会愈发强烈,信用衍生品的品种、期限、评级逐渐完善,后续可持续关注CRMW等信用衍生品的市场环境和监管环境的变化,提前布局多样化交易策略。
四、投资CRMW主体相关债券或有一定资本利得机会,但仍需精选个券
我们以上述56支CRMW产品及标的债券为样本,共涉及到39个标的主体,借此观察标的券和非标的券对投资人收益的影响。首先,运用标的债券2月1日的中债估值减去标的债券上市日的中债估值,然后运用标的券主体,对应期限和隐含评级的中债收益率曲线估值分别在2月1日和标的券上市日的中债估值之差,将两个差值再作对比,比较标的券下行幅度与曲线变动幅度。另外,运用标的券主体中,发行时间早于标的券发行日期、剩余期限在1年以上的非标的券,非标的券的时间区间采用标的券的上市日到2月1日(时间区间保持一致),非标的券的估值下行比较方法与标的券的比较方法一致,最终看标的券和非标的券的估值下行空间。
从标的券上市日到2月1日,对比中债收益率曲线下行幅度,56支标的券中有43支估值下行幅度更大,13支估值下行幅度小于曲线下行幅度,因此77%标的券的中债估值下行幅度更大,其中超过收益率曲线下行幅度20BP的主体有荣盛、红狮、红豆、亨通和复星等,超过10BP的有富通、珠江投管、正泰集团等。
按照上述非标的券的筛选标准,再剔除同一主体中重复的非标的券,同时考虑到部分主体的存续债中仅有一支标的券、无非标的券,最终筛选后有31支非标的券,其中20支非标的券估值下行幅度更大,11支估值下行幅度小于曲线下行幅度,因此有65%非标的券的中债估值下行幅度更大,其中超过收益率曲线下行幅度40BP的主体有红狮、珠江投管、碧水源、荣盛、亨通等主体,超过10BP的有隆基、永达、威高、天士力等主体。
综合来看,CRMW 标的券和非标的券估值相对曲线估值下行幅度更大,投资标的主体相关债券都有较大概率获得资本利得收益。通过将标的券和非标的券分别与估值曲线对比,大部分CRMW标的主体的标的券和非标的券在CRMW发行后的估值下行幅度大于对应曲线估值的下行幅度,其中标的券下行幅度更大的概率高于非标的券,说明CRMW发行后通过投资标的主体相关债券,投资者能够在二级市场获得更好的资本利得收益。
仍需精选个券,甄别信用风险。通过对比标的券和非标的券二级中债估值,CRMW标的主体大部分的标的券和非标的券在CRMW发行后,其估值下行幅度大于对应曲线估值的下行幅度,说明CRMW发行有利于投资者通过投资标的主体相关债券,能够在二级市场获得一定的资本利得收益,但并不意味着所有的CRMW标的主体都可以参与,相关债券均可以直接买入,比如三安集团虽主体评级AA+,但其标的券CRMW创设价格较高,达到2.01元/百元,多数AA+主体CRMW创设价格区间在0.5元/百元—1.5元/百元之间,创设价格的高低也反映出信用资质的差别,而且经营上子公司三安光电未来投资规模较大,债务集中在母公司,在信用环境对民营企业不利且宽信用渠道仍未成功传导背景下,逆势扩张无疑会降低企业偿债能力,影响其信用状况。虽然CRMW现阶段处于起步时期,创设机构选择标的主体相对谨慎,主体信用资质相对较优,多为行业内或区域性龙头企业,但依然不乏资质相对较弱的主体,因此投资者在考虑是否投资CRMW主体相关债券时,首要仍需关注主体信用资质,并结合自身风险偏好,精选个券,甄别信用风险,不可直接认为CRMW主体相关债券均可参与。

五、风险提示
信用风险事件频发,民企信用利差持续走阔。
华创债券论坛
欢迎关注

法律声明
华创证券研究所定位为面向专业投资者的研究团队,本资料仅适用于经认可的专业投资者,仅供在新媒体背景下研究观点的及时交流。华创证券不因任何订阅本资料的行为而将订阅人视为公司的客户。普通投资者若使用本资料,有可能因缺乏解读服务而对报告中的关键假设、评级、目标价等内容产生理解上的歧义,进而造成投资损失。
本资料来自华创证券研究所已经发布的研究报告,若对报告的摘编产生歧义,应以报告发布当日的完整内容为准。须注意的是,本资料仅代表报告发布当日的判断,相关的分析意见及推测可能会根据华创证券研究所后续发布的研究报告在不发出通知的情形下做出更改。华创证券的其他业务部门或附属机构可能独立做出与本资料的意见或建议不一致的投资决策。本资料所指的证券或金融工具的价格、价值及收入可涨可跌,以往的表现不应作为日后表现的显示及担保。本资料仅供订阅人参考之用,不是或不应被视为出售、购买或认购证券或其它金融工具的要约或要约邀请。订阅人不应单纯依靠本资料的信息而取代自身的独立判断,应自主作出投资决策并自行承担投资风险。华创证券不对使用本资料涉及的信息所产生的任何直接或间接损失或与此有关的其他损失承担任何责任。
本资料所载的证券市场研究信息通常基于特定的假设条件,提供中长期的价值判断,或者依据“相对指数表现”给出投资建议,并不涉及对具体证券或金融工具在具体价位、具体时点、具体市场表现的判断,因此不能够等同于带有针对性的、指导具体投资的操作意见。普通个人投资者如需使用本资料,须寻求专业投资顾问的指导及相关的后续解读服务。若因不当使用相关信息而造成任何直接或间接损失,华创证券对此不承担任何形式的责任。
未经华创证券事先书面授权,任何机构或个人不得以任何方式修改、发送或者复制本资料的内容。华创证券未曾对任何网络、平面媒体做出过允许转载的日常授权。除经华创证券认可的媒体约稿等情况外,其他一切转载行为均属违法。如因侵权行为给华创证券造成任何直接或间接的损失,华创证券保留追究相关法律责任的权利。
订阅人若有任何疑问,或欲获得完整报告内容,敬请联系华创证券的机构销售部门,或者发送邮件至jiedu@hcyjs.com。