

针对泺喜嘉祺公司侵犯泺喜教育商标权一案,现经一审、二审已告终结。
一审法院认为:根据已查明的事实,泺喜教育公司系14710300号泺喜商标的注册人,对该商标享有专用权,其对该注册商标的专用权受商标法保护。泺喜嘉祺公司的销售侵犯了泺喜教育注册商标专用权的商品,应当承担商标侵权的法律责任。
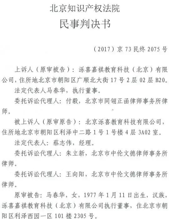
一审法院(北京市朝阳区人民法院)判决如下:
一、泺喜嘉祺公司立即停止销售标有“泺喜机器人”标识的侵犯泺喜教育公司的“泺喜”注册商标专用权商品的侵权行为,停止在其自行印制的产品说明书中使用“泺喜机器人文字及图”标识。
二、泺喜嘉祺公司于一审判决生效之日起十日内赔偿泺喜教育公司经济损失20万元。
三、泺喜嘉祺公司于本判决生效之日起十日内赔偿泺喜教育公司合理开支51067元。
对于一审判决,泺喜嘉祺公司提起上诉。
二审法院(北京知识产权法院)判决如下:
本案现已审理终结,根据事实调查,侵权行为成立, 驳回泺喜嘉祺公司的上诉,维持原判,本判决为终审判决。

随着泺喜近年来的发展壮大和知名度的不断提升,市场上有部分企业侵犯泺喜的商标专用权,给泺喜造成了很大的经济损失。为保护广大客户的权益和企业利益,我们严正声明,将拿起法律的*器武**毫不留情地打击试图搭乘泺喜“顺风车”的侵权者,绝不容许市场乱流损害泺喜的品牌声誉和消费者的最大权益。
