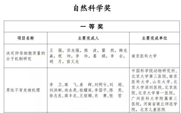
在刚刚公布的2021年第四届“全国妇幼健康科学技术奖”获奖项目名单中,由中国科学院动物所李卫教授牵头、北京大学第三医院等单位共同申报的研究成果“男性不育发病机理”获得“全国妇幼健康科学技术奖——自然科学奖一等奖”。

本次申报由中科院动物所联合北京大学第三医院、南京医科大学、山东大学、北京大学深圳医院、北京医院、北京大学第一医院、广州医科大学、商丘师范学院、北京儿童医院等10家单位,完成人包括男性不育基础研究领域和临床诊疗方面的国内知名专家李卫教授、高飞教授、姜辉教授、刘明兮教授、刘超博士、刘洪彬教授、尚永亮教授、桂耀庭教授、李国平教授、陈亮教授、徐志良博士、高丰衣博士、王丽娜博士、肖赛博士和张哲博士。

不孕不育已成为继癌症、心脑血管病之后威胁人类健康的第三大疾病,其中男性因素约占不育症的50%,然而其致病机理目前尚未完全阐明。随着人口出生率下降、三孩政策导致的高龄生育以及老龄化社会的提前到来,我国将面临更加严峻的生殖健康问题。
项目牵头人李卫教授是我国男性不育基础研究领域的著名科学家,是中国科学院动物研究所干细胞与生殖生物学国家重点实验室研究员,蛋白质修饰与配子发生研究组组长,科技部”中青年科技创新领军人才”,国家重点研发计划、自然科学基金重大研究计划重点项目和杰出青年基金项目负责人。李卫教授长期从事生育力维持与重塑方面的研究,特别是从配子成熟、减数分裂、体细胞-生殖细胞互作和干细胞维持与分化四方面系统深入地解析了不孕不育的发病机理,从而为生殖和衰老相关疾病的诊治提供新的靶点和思路。迄今已在Nature、Adv Sci、Nat Commun、J Cell Biol、Am J Hum Genet、EMBO J、PNAS、Cell Res、Nucleic Acids Res、Autophagy、Cell Death Differ、EMBO Rep、eLife等杂志发表论文80余篇。目前李卫教授担任动物学会生殖生物学委员会常务委员、细胞生物学会细胞器生物学分会秘书长、中国妇幼保健协会生育力保存专业委员会常委、生物物理学会衰老生物学分会理事、《Sci Rep》编委等职务。

近年来在姜辉教授的带领下,北医三院男科在男性不育基础研究领域也取得了重点进展,先后承担三十余项研究课题,包括国家科技部重点研发课题、国家自然科学基金、卫生部重大专项、北京市自然科学基金、北京市科委基金等,并牵头十多项新药临床研究。北医三院男科姜辉教授/张哲博士团队与中科院动物所李卫教授团队密切合作,近年来系统解析了体细胞-生殖细胞互作异常所导致的畸形精子症以及迟发性性腺机能减退症的发病机理,减数分裂异常所导致的无/少精症以及精子形态建成异常所导致的无头和圆头精子症的发病机理,取得了一系列突出的原创性成果,为男性不育相关疾病的诊治提供了新的思路。

在姜辉教授的带领下,目前北京大学第三医院男科是全国公立医院中男科年门诊量最大的科室,是我国生殖男科领域诊疗技术最全的团队。在临床男性疾病诊治方面,北医三院男科在国内率先建立了无精子症诊疗新体系,建立及完善了显微输精管输精管吻合术、显微输精管附睾吻合术、显微镜下*丸睾**切开取精术、精囊镜射精管切开疏通术等先进手术方法,建立及完善相关诊断方法、标准建立及推广,建立了从保守治疗到手术治疗以及男性生育力保存等各种治疗方法的完整体系,并先后获得中华医学科技奖、教育部科技进步奖、华夏医学科技奖以及北京医学科技奖等。
