对锂电池稍微有点了解的小伙伴,应该都知道一个事实
单节锂电池,它的电压是在3.0V~4.2V之间
不同类型的单节锂电池,电压的范围是相同的,不同的是电池的容量不一样。比如有些单节锂电池,它的电池容量是3700mAh,而有些则是4500mAh。
尽管电池的容量不一样,但就单节锂电池而言,它的电压范围始终维持在3.0V~4.2V之间。充满电的时候,最大电压不能超过4.2V;用完电的时候,最低电压不得小于3.0V。

单节锂电池
这就是锂电池的一些基本电路特性。
问题来了,如果我们在开发一个项目的时候,遇到锂电池供电,而且还是单节,电路的其他部分则需要5.0V供电,这个时候作为工程师,应该怎么办呢?
其实这个问题,按照锂电池的电路特性,就可以转换为如何设计一个电路,能使单节锂电池,持续稳定地输出5.0V电压?
也就是如何设计一个电路,能让3.0V~4.2V的电压,转换输出5.0V电压?
分析到这,问题是不是容易理解了一些,简单概括为就是设计一个DC-DC升压电路,升压电路的输入部分,它的电压是3.0V~4.2V;升压电路的输出部分,就是固定的5.0V。
(此处已添加圈子卡片,请到*今条头日**客户端查看)
电路设计的核心功能部分,现在已经清楚了。只是还有一点,需要提醒一下,根据芯片哥多年的电路项目方案开发经验和芯片的销售经验,一般遇到电池供电,无论是锂电池,还是铅酸电池,它对电路的静态功耗都有一个隐形的要求。
静态功耗越低,电池供电的时间就越长;相反,静态功耗越高,电池供电的时间就越短;如果设计的电路,其他功能都是OK的,但静态功耗却很高,达不到产品要求,这个电路的设计也是失败的。
基于此,MT3608这个型号的DC-DC升压电源芯片,就能达到这个电路的设计要求。
01 MT3608电源芯片基本功能
既然MT3608是一个升压功能的DC-DC电源芯片,那么就有两个比较核心的问题,一个是它的输入电压范围是多少?另一个是它的输出电压是多少?

MT3608电源芯片规格书截图
芯片哥查看它的数据手册规格书,发现MT3608电源芯片,它的输入电压最低可以支持到2.0V,最高可以支持24.0V,也就是输入电压范围是在2.0V~24V之间。
这显然是符合单节锂电池电压范围的。
另外一个就是它的输出电压,同样可以通过查看它的规格书,发现最高可以输出28V,显然也是符合5.0V电压输出的要求。
至于静态功耗,可以做到0.1uA,也就是100nA,已经达到了n*级A**别了,符合要求。
02 MT3608电源芯片应用电路
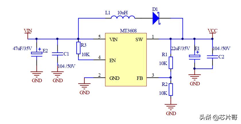
基本功能达到要求后,再来看一下MT3608电源芯片的具体应用电路图。

MT3608电源芯片应用电路
在这个电路中,可以看到输出电压是具有负反馈调节功能的,也就是说它的输出电压是可调的,不是固定不变的。
具体的调节过程,可以参考下面的表达式
Vout = Vref * (1+R1/R2)
Vout是电源芯片的输出电压,Vref是电源芯片内部负反馈的参考电压0.6V,R1和R2电阻是调节电阻。通过改变这两个电阻的阻值,就能实现电源芯片输出电压可调的功能。
举例说明
按照3.0V~4.2V输入,升压后,输出5.0V的功能要求,如果R2的阻值设定为10K,那么R1的阻值就必须为73.3K,才能让MT3608电源芯片输出5.0V电压。
MT3608电源芯片VIN引脚,是电源输入引脚,直接连接单节锂电池;SW引脚是电源芯片5.0V电压的输出引脚,EN引脚是电源芯片的使能控制引脚;
EN连接到高电平,MT3608电源芯片正常输出;若EN连接到低电平,电源芯片就失去输出功能了,就处于自己关闭阶段,进入休眠了。
至于电感L1和肖特基二极管D1,它俩是作为BOOST升压电路的必要部分,是不能省去的。还有一点,可能小伙伴会问,这个电路,它的电流驱动能力怎么样啊?
芯片哥告诉你,MT3608电源芯片,它的电流输出可以达到2A。对于单节锂电池,2A的电流输出能力,是妥妥足够的。
03 末尾
写到这,是不是明白了怎样设计一个电路,能让单节锂电池,稳定地输出5.0V电压了。这只是一个小小的电路开发案例,芯片哥希望小伙伴们能够明白,遇到电路问题时,是如何化繁为简,一步一步将问题解决的。
正所谓授之以鱼,不如授之以渔~~~
本文由【芯片哥】原创撰写,请持续关注芯片哥,后面会定期更新有关于电子元器件和芯片,包括一些电子产品项目开发案例的相关内容。