一建法规是老师的呕心力作,不仅把最近10年各个知识点的考试频率总结出来了,还精编了不少题型。
第一个是,总结出了每个章节每个考点的历年考试频次,让大家一眼就能够明白那些是高频考点,那些知识点该重点关注。
本文为第一章 建设工程基本法律知识,第1节-第5节的考点内容,敬请仔细阅读!
1Z301010 建设工程法律体系
一、考点频次:(2011-2020年)

二、考点及精编题型
法的效力考点
(1)宪法至上
(2)上位法优于下位法:《安全生产法》优于《安全生产管理条例》
(3)特别法优于一般法
(4)新法优于旧法
(5)特殊情况

小总结:“谁制定谁裁决,全国人大常委会总裁决”。
1Z301020 建设工程法人制度
一、考点频次:(2011-2020年)

二、考点及精编题型
企业法人与项目经理部的法律关系

法人应当具备的条件

1Z301030 建设工程代理制度
一、考点频次:(2011-2020年)

二、考点及精编题型
不当或违法行为应承担的法律责任

代理人和被代理人的权利、义务及法律责任关系

1Z301040 建设工程物权制度
一、考点频次:(2011-2020年)

二、考点及精编题型
地役权考点

不动产物权考点

土地所有权考点

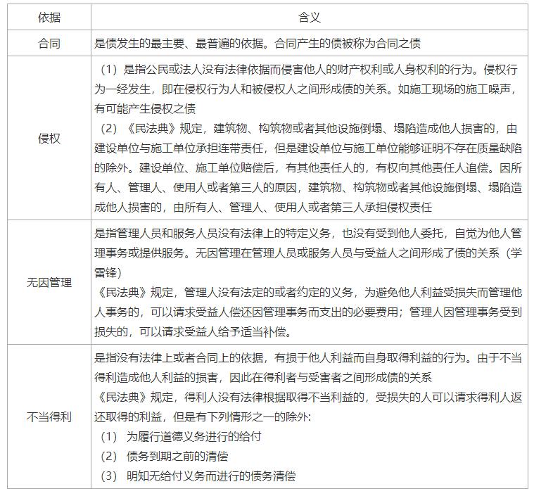
1Z301050 建设工程债权制度
一、考点频次:(2011-2020年)

二、考点及精编题型
建设工程债的发生根据
