说起记者,相信肯定有不少朋友近期看到了央视记者王冰冰探访一个AI智能家庭被体重机报出体重的视频,就是这样一件小事,让王冰冰软萌可爱的形象更加深入人心。也因此更多的人认识了这个有着“央视最美记者”之称的王冰冰记者。而在我们的印象当中,记者往往都是专业的、严肃的、掌握各行各业的第一消息并快速地将有用的消息传递给我们的人。然而我们不知道的是,在这个过程中,记者需要做出的种种努力。

就以新闻稿来说吧,新闻稿是一种具有特殊固定格式的文章类型,且由于实效性的限制,新闻稿的写作对快速高效提出了新的要求,作为记者,不仅能够快速地整合信息,还需要在整合之后快速地完成新闻稿写作以方便播报。那么,对于记者来说是否有一款适合他们的写作软件呢?其实,记者所需要的写作软件应该满足专业、方便、快捷等需求。从这个需求出发,本文选取了三款写作软件:石墨笔记、为知笔记和Effie就软件定位,可支持版本和思维导图这三个方面做一个简单的分析对比,接下来便让我们一起来看看适合记者的写作软件应该是怎样的吧?
软件定位
软件定位是反映出一款软件风格和功能设计最基本的一个方面,在市面上众多的写作软件当中,有的软件定位于思维创作,所以只可以用于创建思维导图,或者定位于文字写作等等。我们将其统称为写作软件,但具体细分时还是有区别的。
•石墨笔记
石墨笔记作为一款支持协作编辑的写作软件,支持多人编辑的功能可圈可点。通过石墨笔记分享有两种模式,一种直接分享,共同编辑,但是系统会自动保留编辑痕迹,另外一种是以评论形式分享,这样其他的编辑者的编辑会以批注形式体现。在共同协作编辑这一块,石墨笔记这两种编辑模式的设定都很好地保护了原稿,避免了编辑混乱的情况。
•为知笔记
为知笔记是一款定位于高效率工作笔记,主打工作笔记的移动应用。为知笔记本身的编辑功能很强大,系统支持多种编辑器,创作者可以根据自己的需求来进行添加,比如为知笔记内置的编辑器、UEditor编辑器、Word编辑器等等,不同的创作者所习惯的编辑器也是不一样的,为知笔记为创作者提供了可以自主选择的机会。

•Effie
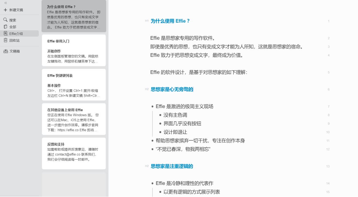
Effie是一款定位于“思想家专用的写作软件”,从Effie的软件定位来看,她就是一款专业应用于写作的移动应用。

从细节来看,Effie在设计上和功能上都足够用心。首先是Effie的界面设计简洁大方,三栏式的结构整齐大方,采用无色的背景颜色大胆创新,让整个界面就像是平铺在一块巨大的毛玻璃上,洁白的编辑区域隐藏了最顶端的功能控件,给创作者留有最大的空间去进行创作,同时,隐去了功能控件让整个界面看上去就像是一张大白纸,还原写作最原始的场景。

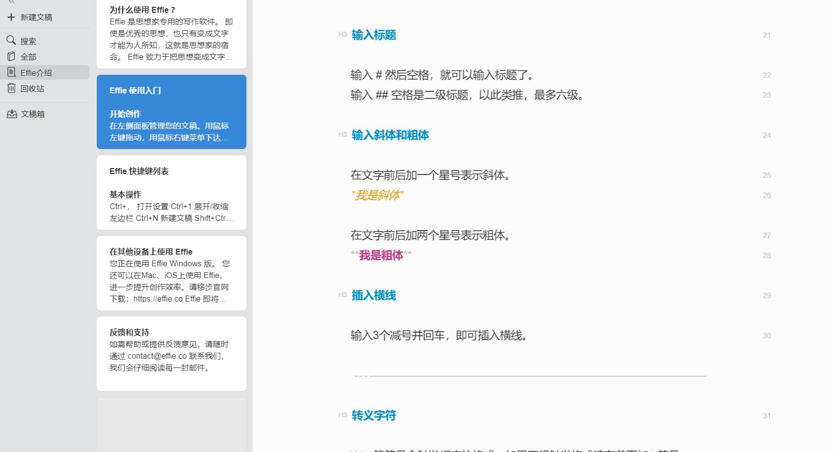
在功能上,Effie采用Markdown输入语法,并在原有的基础上做出改动,保留最基础最重要的部分,给新手创作者减轻学习负担。Effie在功能设计上也足够贴心。

可支持版本
•石墨笔记
石墨笔记目前可以支持的版本比较多,包括:网页端、微信端、App、手机、iPad、电脑端,几乎覆盖全部平台,方便快捷。
•为知笔记
为知笔记支持的版本包括:Windows、Android、iPhone、iPad、Mac等版本,无论是安卓用户还是苹果用户使用都很方便。
•Effie
Effie目前已经支持Windows版本、iPhone版本、Mac版本、iOS版本等等,虽然还没有Android版本,但是官方已经宣布正在开发Android版本,相信不久之后Effie能够实现全部平台可支持使用。

思维导图
在如今信息大量充斥的时代,思维导图在学习、工作和生活中的作用越来越大,就记者的写作需求来说,思维导图能够起到快速整合、梳理思路的作用。其次,使用思维导图能够更加方便记忆。
•石墨笔记
石墨笔记上线了思维导图这一功能就是思维导图在如今社会发挥了越来越大作用的最好证明。因为石墨笔记的思维导图一开始也是不具备创建思维导图功能的,而后在大众的呼声当中才上线了这一功能,以Web端的思维导图为例,可以查看思维导图创建的基本信息,还能通过添加协作者来共同编辑,共同编辑后只需要“@”符号就能够完成协作者和笔记的关联。
•为知笔记
想要用为知笔记来创建思维导图的朋友们可能会有点失望,因为这款软件本身是不支持思维导图功能的,想要使用这款软件来创建思维导图只能通过安装插件来完成。
•Effie
Effie作为一款写作软件,思维导图功能也体现出这款软件的专业之处。

相信有很多朋友都看到过B站视频Effie的设计者李自然发布的视频,在视频中李自然曾说:“思维导图和文章一样都是我们思维的产物,为什么要分开摆放呢?”这正是因为李自然有这样的设计理念,所以Effie的思维导图才支持与文章混排。这在众多的写作软件当中都非常少见。

有了Effie支持文章与思维导图混排的功能,无论是在文章开头,还是中间,亦或者是文章结尾,只要创作者需要,随时随地都可以插入思维导图,文章和思维导图的关系更加灵活了,让创作也更加自由了。Effie的专业也体现在Effie努力为创作者带来自由创作的快感。

结语
选择一款好的写作软件就是选择一款好的写作工具,能够在长久漫长的写作时间里对自己的写作有所帮助。然而在选择一款写作软件之前,一定要明确自己的写作需求,因为只有能够满足自己需求的写作软件才是真正适合自己的写作软件。