
要说这几年南京的黑马小学,成贤街小学必须拥有姓名。前不久,南京市成贤街小学龙池分校隆重举行揭牌仪式,正式挂牌签约了!


这是继立贤小学之后的又一分校,期待未来的成绩!
亮眼的升学成绩
2018年小升初中,成小脱颖而出。玄外优录5人,考取17人,共有22名学生顺利进入玄外,成为最令人意外的一匹黑马!

而今年,成小依旧稳扎稳打。在全年级160人中,有11名同学进入了南外玄外的名单,可喜又可贺!
雄厚的师资基础
学校现有26个教学班,66名教职员工。其中有江苏省特级教师2名,市学科带头人1名,市、区骨干教师占比高达44%,名列区域前茅。
学校先后被评为“江苏省实验小学”、“江苏省艺术特色学校”、“江苏省体育传统学校”、“江苏省科技特色学校”、“江苏省心理教育实验学校”、“江苏省文明单位”......荣誉数不胜数!

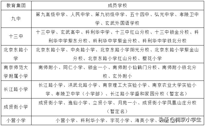
今年九月,玄武区召开新名校建设暨教育集团发展媒体见面会。组建七个中小学教育集团,宣布成贤街小学作为牵头学校之一。
玄武区中小学教育集团一览表

丰富的特色课程和班级制度
学校秉承地域特色,大力发展“成贤教育”,在学生素质全面提高的基础上普及“京剧文化”、开发京剧学校课程。也因此涌现出一大批优秀的学子:张可为登台国家大剧院,张歆怡主演电影《金陵十三钗》,陈天圻被授予“中国优秀特长生”荣誉称号……

学校也是省市体育传统项目的学校曾为国家队、省队输送过排球、网球、篮球等项目运动员。

比较抢眼的是篮球成贤的强势项目数不清的第一名,冠军都是属于优秀的成贤人!

作为江苏省STEM实验校南京市“十三五”首批课程基地学校。动不动就搞的科技社团和活动更让给孩子们的思维无限发散,创新。
成贤街小学招生规模每个年级6个班,每个班42人左右。一年级开展英语课,一周一次。三年级正式学一周三次。

最新学区房价和学区划分
成小由于近几年名校升学率高升从去年起周边学区房价格就开始高居不下。

珠江路511—549号(单)、花红园、红旗新村(1-19幢)、文昌街、太平北路35—51号(单)、114—132号(双)、华能花园(太平北路108号)、碑亭巷106—152号(双)、文德里、文德里村、太平桥南、杨家胡同。对应小区:太平桥南小区,花红园,文德里小区,红旗新村,碑亭巷,太平北路小区,珠江路511号,太平北路122号,太平商务大厦,华能城市花园,杨家胡同,珠江路517号,成贤大厦,东南大学宿舍等。

家长眼中的成小
家长A:孩子以前就是在成贤街小学读书的,后来升入了29中的实验班,成贤街小学整体来说还是不错的,每天的作业还是蛮多的,要看家长和学校给孩子的压力怎么样了。
家长B:成小虽然不是北小,拉小,琅小这一类的名校,但也是不错的学校,而且是比较老牌的学校,学校环境和教学都不错。
家长C:玄武区公办四大名校一直是北南长成,就如同鼓楼区的拉力琅芳一样,只不过总体还是不能相提并论。
家长D:成贤街小学蛮好的,老牌名校 ,老师很负责。篮球,京剧等课外活动也蛮多的。
家长E:成小以后应该越来越好吧,主要是其他学区太高了,很多注重教育的家长会考虑成小。我认识的河海大学的还有科学院的,今年都买了成小的房子。
看到最后,你心中的成贤街小学是什么样的?欢迎留言讨论!

来源:南京招生考试综合南京头条、家有学童、网络等