近年来,多肽药物发展极快,是新药研发企业不可轻易放弃的一个领域。
文 | 药疯
导读:药物研发,尤其是新药研发,在项目调研之初,即要锁定研究对象为小分子化药,还是大分子生物药,从而配备差异化极大的研发队伍。而在二者之间,实际上还有一个大方向的品种,即多肽药物,近年来发展极快,是新药研发企业不可轻易放弃的一个领域。现,即从技术的角度出发,来介绍多肽药物,尤其是近年来高速发展的合成多肽药物,其药学研究VS小分子化药,都有哪些不同之处?又该如何解决这些问题?笔者将根据自身项目研发经验,及指导原则的学习,对此进行描述、分析、总结。
01
合成多肽-药物特点
多肽类化合物,是一类重要的生物活性分子。20世纪70年代生物技术在生命科学领域的应用,使多肽等生物技术药物的研究进展迅速;且随着多肽技术的不断进展,在大量药物获批上市占领大量市场份额的同时,已有部分品种完成了从常规的注射使用,转化到口服给药,使患者的依从性大大增加,适用范围得到更大扩展。

图1.1 蛋白质VS多肽~分子大小和化学结构示意图
(图片源:doi.org/10.1016/j.apsb.2021.04.001)
而随着多肽固相合成技术及高效液相色谱纯化、分析技术等的发展,合成多肽药物的开发也成为药物研究中的一个活跃领域。采用化学合成方法制备多肽,可以对天然多肽的结构进行修饰,从而增加多肽与受体的亲和力、选择性,增强对酶降解的抵抗力或改善药代动力学特性,甚至由受体的激动剂变为拮抗剂;此外,新技术的发展,例如以多肽固相合成和组合化学为基础的组合肽库合成技术,使得在短时间内获得大量的多肽化合物成为可能,药物筛选的效率不断提高。但是,由于多肽主要由氨基酸构成,这使得多肽类药物在制备方法、结构确证、质量研究等方面又有与一般药物不同的独特问题。故,本文将主要从技术角度来介绍多肽药物与小分子化药的不同之处。

图1.2 固相肽合成顺序与逻辑
(活化、偶联、去保护、洗脱和切割)
(图片源:doi:10.1016/j.drudis.2009.10.009)
02
小分子化药的早期药学研究基础
为了更好的进行对比分析,先重点介绍下小分子化药的新药开发历程。
对于一个小分子化药,生命周期中的几个重要时间点,可以归结为Hit、Lead、PCC、IND、I~III期临床、NDA、Launch,其中,IND申请可以说是前半生的重要里程碑,所以,其相关的技术指南是重要的研究基础指引,具体可参考国内CDE于2018年发布的《新药I期临床试验申请技术指南》。其重点内容如下所示:
➣ 资料格式及内容
I期临床试验申请的申报资料应以纸质资料和电子资料方式提交,电子资料可以CD的形式送交。格式和内容可参照研究人用药品注册技术要求国际协调会(ICH)通用技术文件(CTD)的要求整理提交。
➣ 药学研究信息
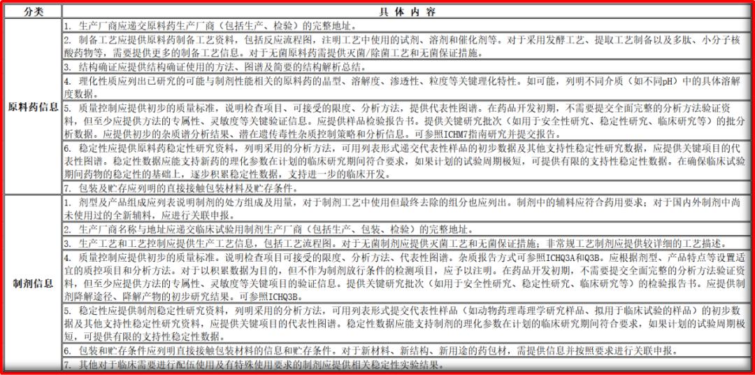
随着药物研究进展不断深入,在不同研究阶段有不同的研究目的。对于新药申请Ⅰ期临床研究的药学研究资料,应遵循药物研发的规律,重点关注对计划研究的受试者安全性相关的药学研究信息(如基于现有知识对杂质谱的解析,有关物质检查专属性、灵敏度的方法学验证,潜在遗传毒性杂质分析和控制,生物新药的免疫原性和免疫毒性等)。根据药学部分所提供的信息,当对安全性问题产生担忧或数据不足以进行安全性评价时,应暂缓临床试验。另,对于具有生物毒性、带有放射性核素等的新药,或涉及生物安全性风险的新药,应按照国际通用的相关技术指导原则提供相关研究资料、研究计划及风险控制措施。PS:具体小分子化药IND阶段药学研究见下表内容。
表2.1 小分子化药IND阶段药学研究内容

03
小分子化药NDA阶段重点药学关注
创新药的研究,具有阶段性特点,不同阶段的研究深度是为了符合不同阶段的非临床/临床研究要求,以阶段性的满足安全、有效、质量可控。
如上,在小分子化药经历了IND阶段后,药学研究也需要不停完善,以完成药学研究的最终全套资料,最终冲向NDA。这一过程,通常会有很多的变更,具体可参见《创新药(化学药)临床试验期间药学变更技术指导原则》;研发过程中,会有很多增加的研究内容,可在每年的DSUR中体现;且到了临床后期,还可以参考《创新药(化学药)III期临床试验药学研究信息指南》;冲向NDA,可以参考《化学药品创新药上市申请前会议药学共性问题及相关技术要求》。PS:下表对NDA前的一些药学共性问题及解决方式进行总结&描述。
表3.1 化药创新药Pre-NDA会议药学共性问题

04
多肽药物药学研究如何进行?
在总结小分子化药的药学研究思路和基础内容后,现对多肽药物的药学研究进行梳理。对于多肽药物的开发和注册申报,尚无专门性的阶段性指导原则作为引导,通过搜索CDE官网关键词“多肽”,具体列表如下。

图4.1 CDE关于“多肽”发布的指导原则
(图片源:CDE官网)
由此可见,CDE对于多肽的指导原则,更新不多,甚至可以说很少。而目前对于多肽药物的开发,多分布在不同研发期间的指导原则当中。
合成多肽药物的药学研究内容和一般化学药物一样,主要包括原料药的制备工艺研究和结构确证研究、制剂的处方工艺研究、质量研究和质量标准的制订、稳定性研究等。这些研究内容的一般性的技术要求也和一般化学药物基本一致。但是,正如前面所讨论的,多肽药物还有一些特殊的方面需要在研究中予以考虑。
➣ 制备工艺研究
多肽的化学合成是有机合成的一个非常特殊的分支,目前主要有液相合成和固相合成两种方法。一般而言,液相合成法较适于合成短肽;固相合成法更适于合成中、长肽。
液相合成的优点是每步中间产物都可以纯化、可以获得中间产物的理化常数、可以随意进行非氨基酸修饰、可以避免氨基酸缺失,缺点是较为费时、费力等。
固相合成的优点是简化了每步反应的后处理操作,避免因手工操作和物料转移而产生的损失,产率较高且能够实现自动化等;其缺点是每步中间产物不可以纯化,必须采用较大的氨基酸过量投料,粗品纯度不如液相合成物,必需通过可靠的分离手段进行纯化等。
➣ 结构确证研究
鉴于多肽分子主要是由各种氨基酸构成,氨基酸组成分析、质谱、氨基酸序列测定等对其结构确证有重要意义。氨基酸组成分析可说明多肽的组成是否正确;质谱可以提供分子量以及序列信息。上述两项数据除用于证明多肽的结构外,还能在一定程度上反映测试样品的纯度。氨基酸序列测定可以直观地说明氨基酸的连接顺序是否正确,对于说明合成多肽的结构尤其是中、长肽的结构有非常重要的价值。在进行多肽药物的结构研究时,应注意结合多肽的合成工艺、多肽的分子大小、拟解决的结构问题、各种测试方法所能提供的结构信息等,综合考虑选用合适的研究方法。对于具有一定空间结构才能发挥其活性的多肽,应进行必要的立体化学研究。
➣ 制剂处方工艺研究
由于多肽药物的生物活性可能和其空间结构相关,多肽分子中存在大量的酰胺键,另外还可能有羧基、羟基、氨基、巯基等较为活泼的基团,较易水解或降解,因此了解合成多肽药物的物理化学稳定性和生物学稳定性对选择适宜的剂型和合理的处方、制备工艺有重要作用。
➣ 质量研究与质量标准
多肽药物(包括原料药和制剂)的质量研究的主要项目、相关检测方法建立和验证的要求与其它类型化学药物基本一致。但是,多肽药物的一些特点在质量研究中需要给予充分的考虑,在研究时需要增加一些特别的考察项目,例如氨基酸组成分析等;对于一些中、长肽,生物特性例如效价、免疫原性和抗原活性等也有必要进行研究。此外,由于合成工艺、结构等方面的独特性,合成多肽药物在部分质控项目的检测方法建立和方法学验证方面也有一些特殊的考虑。
➣ 稳定性研究
由于多肽的结构特点,这类药物的稳定性相对较差,引起多肽药物不稳定的原因主要有水解、氧化、外消旋化、二硫键的断裂及重排、β消除、凝聚、沉淀、吸附等。
05
小结&小悟
综上,即为笔者根据自身项目开发经验,及相关指导原则的学习,对多肽(重点是合成多肽)与小分子化药药学研究不同之处的相关小结,据此可进一步总结如下:1)合成多肽的药学研究主要参考小分子化药,研究思路可按小分子化药进行;2)合成多肽的质量研究,同小分子化药比较,考察项目基本不变,但方法和思路变化很大,需要快速转换;3)合成多肽的制剂研究,剂型范围相对较少,研发过程须重点关注肽的生物学特点;4)多肽的稳定性研究,基于肽的生物学特征,通常需要控制在相对苛刻的环境当中;5)合成多肽的药学研究,需与安全性评价结果进行充分结合,以阶段性的满足不同阶段的药物使用目的;6)合成多肽虽以小分子化药思路进行开发,最好还是要带着部分生物药的药学开发思路,以更好的、更为综合性的药学研究来支撑不同阶段的非临床/临床目的。
参考资料 (往下滑动查看更多) :
1.Guidance for Industry for the Submission of Chemistry,Manufacturing,and Controls Information for Synthetic Peptide Substances,FDA,1994.
2.Acta Pharmaceutica Sinica B 2021;11(8):2416e2448. doi.org/10.1016/j.apsb.2021.04.001.
3.Drug Discovery Today Volume 15, Numbers 1/2 January 2010. doi:10.1016/j.drudis.2009.10.009.
4.《新药I期临床试验申请技术指南》(2018)
5.《化学药品创新药上市申请前会议药学共性问题及相关技术要求》
6.《化学药物(原料药和制剂)稳定性研究技术指导原则》(20150205).
7.《化学药物原料药制备和结构确证研究技术指导原则》(20070823).
8.《化药药品研究资料及图谱真实性问题判定标准》(20100510).
9.《化学药物质量标准建立的规范化过程指导原则》
10.《化学药物制剂研究指导原则》
11.《化学药物杂质研究技术指导原则》