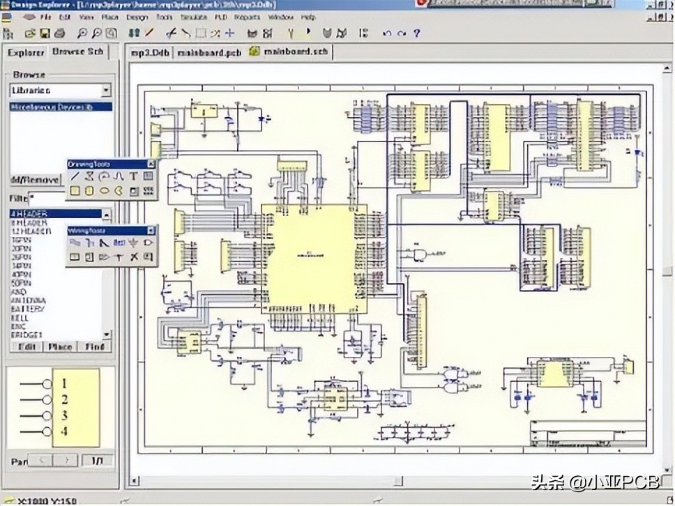
Protel99se是一款国内非常实用且流行的设计行业的pcb设计软件,其由pcb原理图设计和多层板电路设计两大功能组成,其最大的特点是好获取,在网上可以随便的找到,且Protel99se软件适用于win7与win10,其次就是好用,最适合电气自动化,嵌入式专业的学生,和教职工日常教学使用,
1、Protel99se PC软件会将每一个图纸作为一个独立的方案,设计可以包含模块化元器件,这种模块化元件可以创建在独立的工程图纸上,随后与首图联接。做为独立的维护保养控制模块容许好多个技术工程师与此同时在同一方案中工作中,控制模块也可被不一样的方案多次重复使用

2、protel99 PC软件还带来了大批量的模拟仿真用元件,每一个都连接到规范的SPICE实体模型。5800个模拟仿真用元件各自在Sim.Ddb数据库的28个库中

3、在protel99se PC软件中促使电路原理图与PCB同歩是非常容易的,protel99se包括一个强劲的设计同歩专用工具,促使很容易地在电路原理图和PCB中间转
Protel99se手机软件两大控制模块详细介绍电源电路工程项目设计一部分

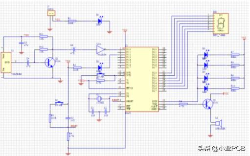
(1)电路图讲解设计一部分(Advanced Schematic 99):电路原理设计一部分包含电路原理图编辑器(通称SCH编辑器)、电路原理图零件库编辑器(通称Schlib编辑器)和各种各样文字编辑器。本系统的首要功用是:制作、改动和编写电路原理;升级和改动电路原理图零件库;查询和编写相关电路原理图和零件库的各种各样表格。

(2)印刷电路板设计系统(Advanced PCB 99):印刷电路板设计系统包含印刷电路板编辑器(通称PCB编辑器)、零件封装形式编辑器(通称PCBLib编辑器)和线路板部件管理工具。本系统的首要功用是:制作、改动和编写线路板;升级和改动零件封装形式;管理方法线路板部件。
(3)全自动走线系统(Advanced Route 99):本系统包括一个根据样子(Shape-based)的无栅格数据全自动走线器,用以印刷电路板的全自动走线,以完成PCB设计的自动化技术。
今天这只是其中一部分功能,这已经可以满足 初学者所有的要求了,所以面对昂贵正版软件的情况下,建议所有准备从事嵌入式开发的朋友,一定要熟悉一下这个软件!
深亚电子高精密多层pcb厂家,20年丰富制板经验,匠心做好板!
PCB制板、 PCB设计、BOM配单、FPC柔性板、SMT贴装一站式服务商!
更多PCB相关知识,请关注深亚电子