最近,看到有同学留言说:中级考试还早着呢,我刚开始备考!真是替他着急,只想说: 今天距离2021年中级考试仅剩102天,时间真的不多了!
经过多方查看,发现中级考试通过率低的原因竟然是这三个,事关2021年中级考试能否及格,一起来看看你踩坑了吗?
1
中级考试通过率低的三大原因是……
经常会有好多小伙伴问: 中级会计考试难不难?中级考试的通过率怎样?现在复习还来得及吗?……
中级会计考试相对来说是简单的, 2020年中级会计职称报名人数为 182.4万 人,通过率只有 13.72% ,具体计算过程,感兴趣的同学可以点击这里>>
可为什么有的考生看起来很努力,却没有通过考试呢?经过仔细研究未通过考生的情况发现,中级通过率低主要是以下 三个原因:
01 备考进度缓慢
有的人已经进行第二轮复习,而有的人才刚刚开始!

备考进度缓慢可以说是中级通过率低的主要原因,总不能马上就考试了,教材还没学完一遍,相当于去裸考,中级考试也不是可以随随便便就能通过的哦!
提醒各位同学, 人都是有惰性的,备考战线长,就容易疲惫 ,距离考试时间越来越近,抓紧备考吧!



02 只听课不做题、学完就忘
中级实行无纸化考试,无论你看了多少书听了多少课,最终还是要 回归做题 。
往年没通过中级的考生总结原因时都会说,归根结底还是习题做的太少,知识点掌握的并不全面和透彻,做题时问题全部暴露出来了。


另外,学完就忘、反反复复,也是中级考生备考路上遇到的一个较大的难题。


03 没有坚持走进考场
能坚持走进考场,往往就成功了一半!然而,根据官方数据显示,2020年中级考试 平均缺考率高于50% , 个别地区出考率低至40%以下 ,比如贵州出考率 仅为33.66%。
所以,2021年的中级考生,无论如何,都要坚持走进考场,这样才有机会取得胜利!


以上,如果你也面临着这样的问题,请尽快调整,不是老高制造焦虑,时间真的不多了, 放弃很简单,但坚持一定很酷!

2
重要!备考学习终于有方向了!
2021年中级三科各章考情分析及重要考点来了!
2021年中级备考即将进入百天倒计时! 现在抓紧时间、合理规划完全来得及! 短时间内如何高效备考呢?掌握各个章节的考情和重要考点就显得尤为重要,重要考点掌握的好,通过考试没烦恼!
今天,给大家带来的干货内容是中级三科 各章节的考情分析、近三年涉及的考试题型、分值情况 ,以及重要知识点有哪些。真的太有用的,大家看完一定记得 收藏 ,并 转给
身边有需要的人。

注:由于篇幅有限,各科仅展示前5章的内容。( 文末提供完整版*载下** )
01 《中级会计实务》考情分析
第一章 总论


第二章 存货


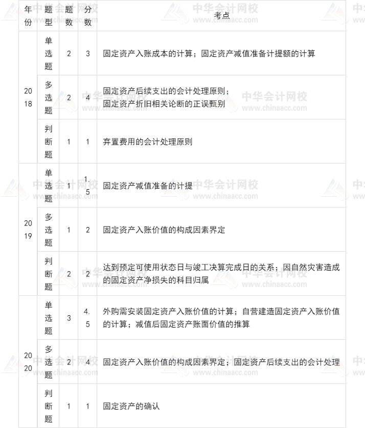
第三章 固定资产


第四章 无形资产


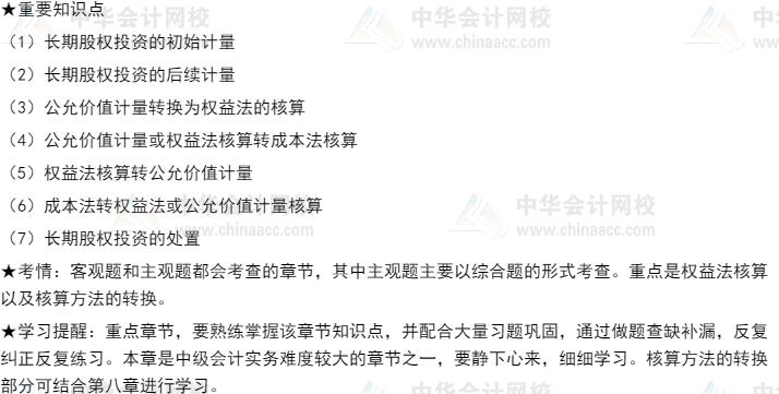
第五章 长期股权投资


私信回复: 101
立即查看
2021年中级三科考情分析详情
02 《中级财务管理》考情分析
第一章 总论


第二章 财务管理基础


第三章 预算管理


第四章 筹资管理(上)


第四章 筹资管理(下)


03 《中级经济法》考情分析
第一章 总论


第二章 公司法律制度


第三章 合伙企业法律制度


第四章 金融法律制度


第五章 合同法律制度


私信回复: 101
立即查看
2021年中级三科考情分析详情

本文来源:中华会计网校中级会计职称原创文章,作者:中中,转载请联系授权。