本简报不构成投资建议,仅作为研究讨论之用。股市有风险,决策需独立思考,切忌人云亦云。
亿纬锂能成立于2001年,2009年在创业板上市,总部位于广东惠州。公司以锂原电池起家,2012年进入锂离子电池市场,2015年进入动力电池市场。公司实际控制人为刘金成、骆锦红夫妇,截至2021年9月底,二人通过*藏西**亿纬控股有限公司持股32%,同时分别直接持股2.41%、1.27%,合计控制公司35.68%的股份。
其中董事长、创始人刘金成博士先后在电子科技大学、武汉大学、华南理工大学获得工学学士(化学)、理学硕士(电化学)、工学博士(材料物理与化学)学位,1993年任职“国家新型储能材料工程中心”技术部经理,1994年任武汉武大本原化学电源有限公司总工程师、总经理等职,1999年任惠州市德赛能源科技有限公司副总经理。
注:在公司子公司中,湖北亿纬动力原名为湖北金泉新材料有限责任公司,更名之后又有家名为湖北金泉新材料有限公司出来(看来亿纬老板很喜欢“金泉”这个名字啊),该公司为亿纬锂能控股股东*藏西**亿纬全资子公司,原名为湖北上和新材料有限公司,从事锂盐等业务。


亿纬锂能的生产基地目前主要在广东惠州、湖北荆门、浙江宁波、江苏启东(在建),另外子公司孚安特在汉口有锂原电池工厂,与SKI合资公司SK新能源在江苏盐城设有三元软包电池厂,同时公司将在四川成都设立新的基地。
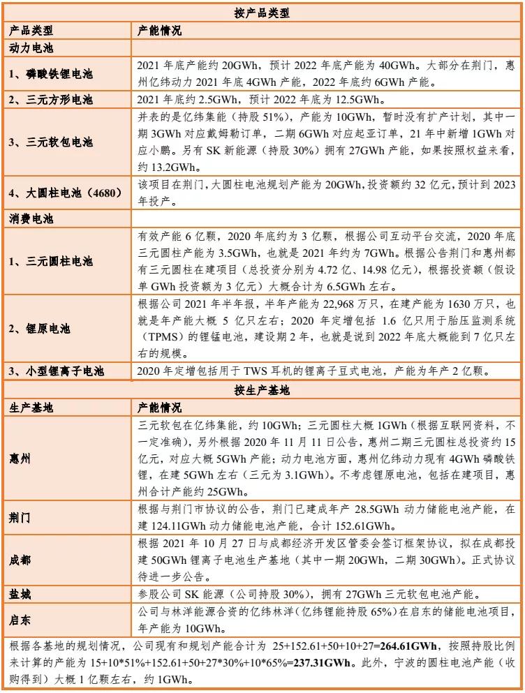
主要产能大概如下: 1)磷酸铁锂电池 ,2021年底产能约20GWh,预计2022年底产能为40GWh,具体项目上,公司在2021年11月公告,公司拟在荆门高新区投建16GWh方形磷酸铁锂电池产能,此外,惠州有2.2GWh预计于明年5月投产; 2)三元方形电池 ,2021年底约2.5GWh,预计2022年底为12.5GWh; 3)三元软包电池 ,并表的是亿纬集能,产能为10GWh,暂时没有扩产计划,另有SK新能源拥有27GWh产能; 4)大圆柱电池(4680) ,根据2021年11月6日公告的湖北亿纬动力和荆门高新区协议,大圆柱电池规划产能为20GWh,投资额约32亿元,预计到2023年投产; 5)三元圆柱电池 ,有效产能6亿颗,2020年底约为3亿颗,根据公司互动平台交流,2020年底三元圆柱产能为3.5GWh,另外根据公告荆门和惠州都有三元圆柱在建项目(总投资分别为4.72亿、14.98亿元),根据投资额(假设单GWh投资额为3亿元)大概合计为6.5GWh左右; 6)锂原电池 ,根据公司2021年半年报,半年产能为22,968万只,在建产能为1630万只,也就是年产能大概5亿只左右,2020年定增包括1.6亿只锂锰电池,建设期两年。
在规划方面,公司在2021年11月4日与荆门市政府签订协议,拟在荆门市掇刀区(高新技术开发区属于掇刀区)建设年产152.61GWh的动力储能项目,已建成年产28.5GWh动力储能电池产能,在建124.11GWh动力储能电池产能;此外根据2021年10月27日与成都经济开发区管委会签订框架协议,拟在成都投建50GWh锂离子电池生产基地(其中一期20GWh,二期30GWh)。
以上得到了荆门、成都的产能及规划情况,这里再估算下惠州产能情况,惠州产能主要是锂原电池、锂离子圆柱电池、三元软包电池、磷酸铁锂电池等。三元软包在控股的合资公司亿纬集能,产能10GWh;三元圆柱电池方面,大概1GWh左右(根据公开资料),同时根据2020年11月11日公告,拟投资14.98亿元用于惠州三元圆柱电池,对应约5GWh产能;根据惠州环保局2021年11月发布的《惠州亿纬动力电池有限公司xHEV电池系统项目(一、二期)环评报告》,新成立的惠州亿纬动力现有磷酸铁锂动力电池产能4GWh,一期新增三元动力电池2.2GWh,预计2022年2月完工,二期新增磷酸铁锂电池2.2GWh、三元电池0.9GWh,预计2022年5月完工,合计约9.3GWh。所有锂离子电池产能合计大约25GWh产能。
客户方面,1)磷酸铁锂电池,汽车包括新势力客户、南京金龙、宇通、吉利等,储能包括华为、中国移动等;2)三元软包,戴姆勒、起亚、小鹏等;3)方形三元,宝马、东风柳汽等;4)三元圆柱,电动工具占比较高,客户包括史丹利百得、TTI、博世等知名厂商;5)TWS电池客户包括三星、小米等。
分产品和产地的产能情况如下表(宁波产能为根据公司三元圆柱2020和2021年能产能比较估算,可能不准确):

在业务结构方面,公司按照应用领域将产品划分为消费电池和动力电池,消费电池应用包括电动工具、物联网设备、3C消费电子产品、电动两轮车、各类仪表等,电动工具在锂离子消费电池中占大头;动力电池应用包括电动乘用车、商用车、专用车以及储能领域。从划分上看,不要过度在意“消费”和“动力”的用词,消费电池主要是中小型电池,其中有些产品并非纯粹的消费用,比如电动工具也在工业中应用,锂原电池也有许多工业应用;而动力电池中,电动汽车是一种耐用消费品,储能虽然有家庭应用,但是以工业和商用为主。
公司的两类产品收入规模都在持续提升,但是动力电池提升速度更快,因而动力电池占比持续提升,2021年上半年收入规模为38.90亿元,收入占比将近60%;而消费电池占比持续萎缩,2021年上半年收入为26.69亿,占比约40%。
从产品类型来看,2017年7月1日,由于公司转让了麦克韦尔控制权,*子烟电**雾化器业务不在并表,公司业务集中到了锂电子业务,包括锂原电池和锂离子电池,锂原电池(又可称锂金属电池)是一次性电池,不可充电循环使用,而锂离子电池是二次电池,可充电循环使用。这两项业务中,锂原电池占比持续下降,锂离子电池占比则持续提升,2021年上半年锂离子电池收入57亿元,占收入比重的87%,毛利润贡献79%。两类产品的毛利率相差较大,其中锂原电池的毛利率在40%左右,而锂离子电池毛利率在23%左右。


公司年报和中报中公示了亿纬动力和亿纬集能的收入利润情况,对应的主要是磷酸铁锂动力电池、三元软包电池。

在盈利能力方面,将亿纬锂能和宁德时代进行比较,在进行定量比较时,有两点需要注意,一是由于亿纬持有思摩尔的32%的股份,电子雾化器是个高盈利行业,带来了较大的投资收益,2020年有8.37亿,2021前三季度为13亿;二是亿纬锂能的消费类电池占比较高,尤其是其中的锂原电池毛利率较高(且稳定),而宁德时代基本都是动力和储能电池。在进行数值比较前,初步的判断是宁德时代的利润率会更高,一方面宁德时代产能更大,2020年约为70GWh,而亿纬锂能大概在20GWh左右,宁德时代的规模经济效应更明显;另一方面,不考虑规模的因素,宁德时代在动力电池领域的技术能力更强,这将表现为产品性能更好,以及生产成本更低。
1)收入和利润规模及利润率
从收入规模来看,宁德时代约为亿纬锂能的6-7倍。
毛利率方面,2015-2018年,宁德时代显著高于亿纬锂能,在2019年之后逐步趋同,从宁德时代的角度,在一个行业发展相对早期,龙头的议价能力较强,能赚取一定的超额收益,而从亿纬锂能的角度,则是因为公司作为行业的新进入者(尤其是动力电池),产能爬坡以及市场接受需要时间,前期为打开市场需要向客户进行较大的让利,锂离子电池毛利率偏低。另外,由于宁德时代的固定资产折旧比较快,毛利率相对亿纬锂能有一定的低估(尤其是2020年及以前年度)。
净利率方面,由于亿纬锂能的投资收益规模较大,这里对两家公司扣除投资收益后的净利率进行比较,根据历年情况,总体宁德时代的净利率高于亿纬锂能,差距基本在3个百分点内波动,自2017年以来,宁德时代净利率在10-12%左右,亿纬锂能在8-11%左右。

2)资产的创收能力
资产区别其他物品的基本属性在于能够创收创利,创利是最终目标,而创收是必由途径。对于制造业,我认为总资产和固定资产的创收能力相对比较重要,采用营业收入除资产指标,通常这个指标指的是周转率,但这里我不想从周转的角度来理解(周转的角度更适合对于消费类企业的解读),我把这个指标当作是一块钱资产能够带来多少年收入,这样的理解相对更符合资产的本来属性。
从总资产的角度,亿纬锂能和宁德时代基本类似,每块钱总资产带来的年收入在3-5毛钱。而从固定资产的角度,按净值计算,亿纬锂能每块钱固定资产带来1.2-2块钱的收入,平均约为1.6块钱,宁德时代每块钱固定资产带来的收入最近几年稳定在2-3块钱,平均在2.6块钱;按原值计算,两家公司差别减少,宁德时代每块钱固定资产比亿纬锂能多赚大概2-5毛钱。
两家公司的折旧政策有所区别,宁德时代的折旧更快,宁德时代年折旧率(折旧费用/固定资产原值)平均为12%左右,2021年6月底固定资产累计折旧率(累计折旧/固定资产原值)达到36%左右,而亿纬锂能年平均折旧率为7%左右,2021年6月底固定资产累计折旧率为15%左右。随着亿纬锂能的产能逐步提升,其折旧费用在收入中的比重提升较快,2021年上半年也达到跟宁德时代类似的水平(毛利率在2021H1下降明显)。

3)研发投入和规模
研发投入代表着未来的盈利能力,2020年宁德时代研发投入为35.69亿元,而亿纬锂能为7.23亿元,亿纬锂能在2020年研发投入提升较快。在研发费用率方面,亿纬锂能更多应该看2018年以来的情况,因为2015-2017年*子烟电**雾化器业务并入公司报表中,这种代工业务不需要多少研发投入,此外,那时候公司的动力电池占比较小,主要都是成熟的锂原电池业务。相对于宁德时代,亿纬锂能的研发费用率略高一个百分点左右,此外自2019年以来,亿纬锂能研发费用资本化比率有较大的降低。
研发中也存在规模效应,这从宁德时代和亿纬锂能的比较可知,正是由于宁德时代收入规模大,所以尽管其研发费用率略低于亿纬锂能,但其总的研发投入仍然是亿纬锂能的五六倍,能够养更多的研发人员、付给他们更高的工资、提供更先进的设备、覆盖更多的研究方向,虽然研发力量强并不能和研发效果好划等号(此外,研发力量如果过于分散在不同方向,那么可能不如集中力量在某个核心方向的效果——军事史上,很多以少胜多的案例的关键就在于己方集中力量,想办法让对方分兵,然后各个击破),但是取得成绩的概率更高、面临的技术变革冲击风险更小——研发从某种意义是一种风险投资行为。

4)产业链上下游布局
各锂电厂商都热衷于在上下游进行股权投资,上游投资能保障供应,在财务上也可以对冲上游材料上涨带来利润率降低;下游合资对于电池厂来讲,意味着能够保证产品销售。做投资除了有助于成本控制和销售稳定外,也为未来业务进一步扩展提供了诸多可能性。
宁德时代(账面上货币资金比较多)在上下游都有股权投资,覆盖上游锂矿、镍矿、正负极材料、隔膜、锂电设备等,而且还与不少车厂合资建设了一系列动力电池产线,还包括充换电、光伏设备、半导体等诸多领域;亿纬锂能投资范围没有宁德时代广,主要在上游,覆盖锂源、钴镍矿、隔膜、电解液、铜箔等领域。
下面两张图来源为:
《20211109-浙商证券-宁德时代-300750-深度报告:动力储能两极驱动,新能源航母全面起航》
《20211025-广发证券-亿纬锂能-300014-锂电龙头正长成,亿纬价值全面分析》


最后,对于当前估值做一个简单的评估,并根据产能规划初步估算下之后接下来几年的盈利情况。
1、首先是当前估值的评估,对于亿纬锂能,可以分为两类资产,一是锂电池资产,二是思摩尔国际的约32%的股份,我们重点是评估锂电池资产价值。
当前思摩尔国际总市值约为2700亿港币,曾经炒到5000亿港币,取平均值为4000亿港币,亿纬锂能持股对应1000亿人民币市值;因而扣除思摩尔股权后,对锂电池资产的市值为1600亿。
从TTM业绩来看,扣除投资收益后,亿纬锂能2020Q4-2021Q3的归母净利润为11.87亿,对应PE为135倍;而宁德时代为96亿,当前宁德时代市值约为14900亿元,对应PE为155倍。这里需要注意,亿纬锂能锂原电池的估值也需要单独拿出来,才具有可比性,2020年公司锂原电池收入15亿,如果假设截至2021Q3的TTM收入为16亿,按照15%的净利率,大概2.5亿利润,给予50倍PE,对应125亿估值,那么扣除锂原电池后,锂离子电池部分利润为9.37亿,对应1475亿市值,PE为157倍。
对于静态利润进行估值存在一些问题,在于我们投资一家公司,不是为了买他家的过去,而是为了买他家的未来,所以,对于产能进行估值具有一定的参考意义,公司的持续利润在于有生产产品的能力、能够将产能开出来、并最后将产品销售出去,其中拥有生产能力是第一步。1)从短期产能来看,宁德时代预计年底产能大概能达到200GWh(采用一些券商估算),那么对当前的1GWh的估值为74.5亿元;对于亿纬锂能,根据前面估算年底锂离子电池产能大概在42GWh左右(合资公司根据占比进行折算),按照前面简单分拆的锂离子电池对应市值为1475亿,1GWh产能对应的估值为35亿元。2)从规划产能来看,浙商证券根据宁德时代公告统计,到2025年产能约为704GWh,其中独资579GWh,合资约为125GWh,合计大概579+125*50%=640GWh,按当前市值,1GWh对应23亿市值;根据前面统计,亿纬锂能规划产能约为237GWh(假设荆门和成都规划都在2025年前完成,按照1475的锂电池市值,1GWh对应约6亿元的估值。
根据利润得到的估值,分拆掉思摩尔股权和锂原电池后,亿纬锂能的锂离子电池部分PE与宁德时代差别不大;而从产能估值来看,基于调研资料得到的产能数据,亿纬锂能的单GWh产能估值相对于宁德时代具有一定的优势,亿纬锂能由于规模相对小,成长空间大一些(毕竟由10到100和由100到1000,虽然都增长了10倍,但是后者的难度会更大),当然,也需要明白亿纬锂能的每Wh成本高于宁德时代,单位产量的盈利能力相对较弱(按照往年宁德时代情况,每Wh对应净利润大概略低于1毛钱),另外,亿纬锂能面临的不确定性也相对更高。
2、然后对未来几年做一个简单的盈利预测。
以下根据关于公司产能的现有资料做了一个简单的预测模型(大家可以根据拥有的信息量做进一步拆分,比如三元圆柱中把电动工具、小型锂离子电池拆出来;或者再把动力电池跟乘用车、商用车、专用车等装车数量的假设挂钩,等等),前一年末的产能可以作为后一年出货假设的指引,结合均价的假设,得到2021-2023年的营业收入为159亿、272亿、387亿,锂离子电池业务带来的净利润为14亿、25亿、37亿,锂原电池带来的净利润为2.5亿、2.8亿、3.3亿,*子烟电**雾化器带来的投资收益为17亿、19亿、24亿,合计归母净利润为33亿、47亿、64亿。按照前面对于各项业务的价值估计,对应2023年锂离子电池39倍PE、锂原电池38倍PE、*子烟电**雾化器41倍PE。(如果按照这个估算,对于亿纬锂能当前的看法还是:等待估值降下来)
下述的估算中,由于消费类电池产能提升比较快,所以三元圆柱电池和锂原电池的估算变数相对比较大一些;磷酸铁锂的出货量给的假设也略有保守;另外,电源系统业务没有放进来。

以上。
本简报于2021年12月12日发布于同名公众号:亿纬锂能投资分析简报