宁波杭州湾新区的胡先生花1500元在网上订购了鲜花,当初对方承诺是可以送98次的
可是从4月初到现在,对方只送了两次花!
更郁闷的是,现在对方人也联系不上,钱也退不了……
1500元只换来2次送花服务
胡先生告诉记者,去年他就曾经在这个“门客生活”的微信公众号上订购过鲜花服务。当时感觉价格便宜,送的花也比较新鲜,性价比挺高的。
于是,今年4月初他又选择了该微信公众号进行了鲜花预订与配送服务,通过微信支付了1500元,约定是送花98次,其中还包括了298元和500元的套餐。可是从此以后,他只是收到了对方2次送花服务。
“微信上约定是每周一送花,可是从4月初到现在已经过去一个多月了,我只收到了两次花。”在这期间,胡先生多次通过微信客服以及投诉电话和对方沟通,但是不是没人搭理,就是系统自动回复,让他感到很郁闷。

“他们的400电话形同虚设,一直无人接听,永远都打不通!”
胡先生告诉记者,这个公司总部在杭州,主要是通过线上鲜花配送的,而他在杭州湾新区,附近根本没有实体店,而且送花的也是第三方快递公司,对方也不知道该公司的地址,导致他投诉无门。他拨打了12345政务热线进行了投诉,但是目前还是没有任何的结果。
“门客生活”投诉不断
记者随后通过公开信息查询到,该微信公众号属于杭州门客生活科技有限公司,该公司成立于 2018年1月4日,其经营范围包含:批发、销售:鲜花绿植、盆景。

这个“门客生活”微信公众号主要从事网络鲜花的配送服务等,近期被消费者投诉和吐槽的案例不少。不少人反映的问题都比较集中:付了钱收不到鲜花、无法退款、客服电话无法接通等。
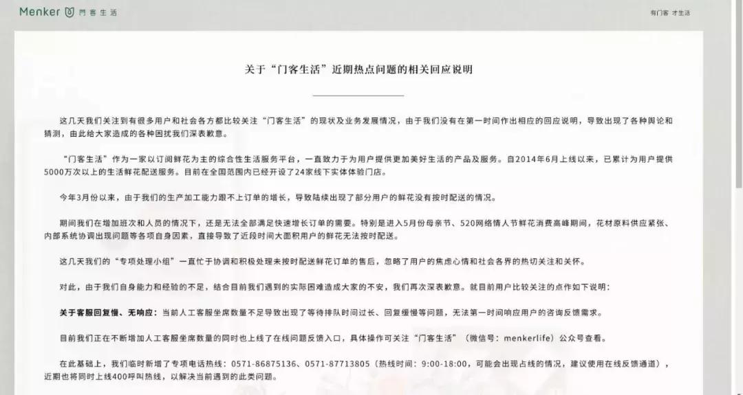
随后记者在其微信公众号看到了一则公告: 关于 "门客生活" 近期热点问题的相关回应说明。其中表示,由于进入5月份旺季,母亲节、520等节日到来,鲜花原料供应紧张、内部协调等出现了问题,导致了大面积的客户无法按时收到鲜花。他们已经成立“专项处理小组”进行及时处理。并且开通了两部新的热线接受客户的投诉和情况反映。并且在制定相应的补偿方案,根据方案进行协调处理。

同时该说明还公布了其24个线下门店的具体地址。记者看到宁波地区只有2个门店,分别位于鄞州区和海曙区,距离胡先生所在的杭州湾新区距离很远。
记者拨打其新公布的两部热线电话,一直处于占线状态,无人接听。而胡先生也表示,他在微信上沟通也并不顺畅。他已经决定向该公司所在地杭州的12315热线进行投诉,维护自己的合法利益。
宁波晚报记者 毛雷君