传媒内参导读:10月8日,唐德影视公布了《关于签署重大合同补充协议的公告》,宣布由范冰冰、高云翔等主演的《赢天下》将重拍,花费超过6000万。
来源:传媒内参—广电头条
综合自新浪娱乐、市界
10月8日,唐德影视公布了《关于签署重大合同补充协议的公告》,宣布2019年9月30日与天猫技术签署了《电视剧<赢天下>信息网络传播权采购协议之补充协议二》,将于12月31日之前将《赢天下》(又称《巴清传》)原定主要演员在该剧中的镜头修改为由天猫技术另行确认的一线演员出演的镜头,花费将超6000万。
在公告中,唐德影视宣布2019年9月30日与天猫技术签署了《电视剧<赢天下>信息网络传播权采购协议之补充协议二》,约定于12月31日之前用包括重新布景拍摄、技术手段、重新配音等手段将《赢天下》“原定主要演员在该剧中的镜头修改为由天猫技术另行确认的一线演员出演的镜头,并确保该剧整体的观赏度、完整度及艺术表达不受影响,由此新增的修改费用由公司承担,前述用于该剧修改所支出的费用应不低于6,000 万元(且已含重新聘用演员所需费用)。”
公告中还表明,唐德需要“确保该剧修改完毕后,在2020年3月31日前向天猫技术交付已获得国家广电主管部门审批通过并准予在中国大陆地区的电视台卫星频道、互联网进行播出的该剧修改后成片母带。如在2020年3月31日前,公司已促使该剧获得国家广电主管部门审批通过并准予播出,但因天猫技术原因未能安排该剧在2021年4月1日前在天猫技术指定媒体进行播出的,则2021年4月1日后公司不再承担播出保证义务,但公司应尽全力协助进行沟通、协调和报审(如需要)。”
但是,如截止至2020年3月31日唐德影视仍未能按本补充协议约定完成该剧修改并取得广电主管部门审批通过准予在卫视及互联网进行播出的“天猫技术有权解除原协议、补充协议一、本补充协议,公司应在天猫技术发出解除通知后 10 个工作日内返还天猫技术已支付的该剧全部费用并按该剧授权费用总额的 30%向天猫技术承担违约责任。”
同时,唐德影视也在公告中表示,授予天猫技术的该剧著作权由“中国大陆地区独家信息网络传播权”变更为“该剧全球、永久、独占的全媒体*放播**权及其转授权、维权权利。”
今年5月28日,深交所披露了唐德影视的年报问询回复报告。报告函中,唐德影视不仅披露了《巴清传》坏账计提、背后资本合作方、该剧接下来的打算等问题,同时回复了实控人股票质押等备受关注的问题。
在回复函中,唐德影视坦言受主要演员社会舆论事件的影响,《巴清传》的播映被推迟,相关应收账款存在明显的减值迹象。公司管理层做出重大会计估计,未来电视剧《巴清传》的播映情况存在两种可能:一是,等待主演复出,以现有版本播出;二是,启动更换主演方案。管理层基于审慎性考虑,按照第二种可能对应收账款单项计提坏账准备。

《巴清传》坎坷播出路
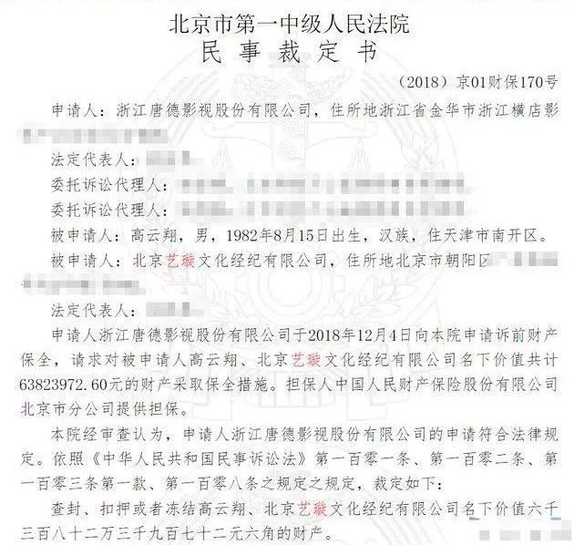
今年4月4日,北京中级人民法院在官网上刊登了一则公告,公告内容显示,法院已经受理了唐德影视股份有限公司起诉高云翔、北京艺璇文化有限公司演出合同纠纷一案,根据曝光的法律文件可以看出这起“演出合同纠纷”的案子已经被受理,高云翔和董璇已经正式被起诉。

由于《巴清传》无法播出,此前唐德影视就已经提起了诉讼,法院也冻结了高云翔和董璇的北京艺璇文化经纪有限公司名下的近6000万财产。此案将于7月12日进行证据交换,原定7月19日在北京开庭审理案件,但由于双方证据太多,开庭时间需延期。唐德代理律师表示:“取消开庭是正常的程序安排,双方证据太多,法官安排了下周第三次证据交换。正式开庭时间还没定,要等到下一次证据交换完成后再定。”

公开资料显示,《巴清传》是由热播电视剧《武媚娘传奇》原班人马打造的电视剧,也是近年来唐德影视主推的作品之一,此前有消息称,该电视剧的投资超过5亿元。然而,被唐德影视寄予厚望的《巴清传》却一直麻烦不断,早在2017年9月就已杀青的《巴清传》曾初定于2018年1月12日在江苏卫视和东方卫视播出,但到了播出之日,《巴清传》却未能如约而至。

就在《巴清传》延播风波还未偃旗息鼓之时,该剧的主要演员之一高云翔被曝涉嫌性侵丑闻。不久之后,《巴清传》的另一主要演员范冰冰又陷入“阴阳合同”事件,这一系列事情的发生让《巴清传》的播出遥遥无期。
从2018年初定档至今,《巴清传》的迟迟未播给唐德影视带来一系列负面连锁反应,据唐德影视发布的《2018年年度业绩预告》显示,受主要演员社会舆论事件影响,目前唐德影视仍未接到《巴清传》的电视播映权购买方东方卫视、江苏卫视、浙江天猫技术有限公司等购片方对该剧出具的排播计划,该剧能否播出存在重大不确定性,导致公司利润总额减少约5亿元。
同时,《巴清传》未播也使得相应的合同款项回收滞后,导致唐德影视去年投资制作的影视剧项目制作进度有所滞后。
《巴清传》并非是唐德影视唯一的“存货”。目前,唐德影视还有年代爱情剧《一身孤注掷温柔》、玄幻穿越剧《大泼猴》,以及《阿那亚恋情》《蔓蔓青萝》《战时我们正年少》等多部“存货”未播出。
随着《巴清传》重拍,唐德影视或迎来新转机。
