#君龙人寿龙抬头2.0养老年金险,靠谱吗?
大家应该还记得君龙人寿龙抬头养老年金险,这款产品年金领取水平很高,是市场同类产品的佼佼者,7月底前不少人都选择这款产品作为养老补充。
那么8月初上线的龙抬头2.0版,作为3.5%定价利率调整为3%的首批产品,保单利益如何?领取水平跟前身-龙抬头还一样让人瞩目吗?靠谱吗?
今天就带大家一起来详细了解下龙抬头2.0版,关注自己养老的朋友可以看过来。
我们今日的主要内容是:
-君龙人寿龙抬头2.0的基本情况
-龙抬头2.0养老年金险的保单利益
-龙抬头2.0养老年金险靠谱吗
-最后总结
一、君龙人寿龙抬头2.0的基本情况
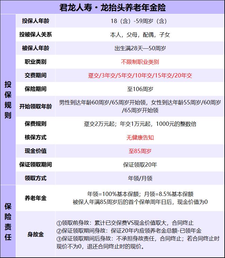
以下是龙抬头2.0的保障明细。

养老年金险有几点内容比较重要:谁能买、怎么交钱、保多久;什么时候领钱、怎么领、领多少钱、领多久。了解清楚这几点,一款养老年金产品就差不多了解清楚了。
我们根据这几点来看看龙抬头2.0是什么情况。
谁能买:0-50岁可以投保,不限职业类别
怎么交钱:趸交2万起,期交1万起,须为1000元的整数倍;可以选择趸交/3年交/5年交/10年交/15年交/20年交
保多久:保至106岁,几乎与生命等长
怎么买:无健康告知
什么时候领钱:男性到达年龄60/65周岁起领,女性到达年龄55/60/65周岁起领
怎么领:可以选择月领或年领
领多少钱:年领=100%基本保额;月领=8.5%基本保额
领多久:保证领取20年,20年后仍生存,可以继续领,领至106岁
龙抬头2.0的主要保障内容是养老年金领取、身故金。有一点特别的优势就是,现金价值持续到85周岁。
二、龙抬头2.0养老年金险的保单利益
接下来看重点内容:龙抬头2.0的年金领取水平和保单利益。
我们以30岁女士、年交10万,交5年,60岁起领养老金为例
1. 年金领取情况
60岁起每年领61300元。
龙抬头2.0是保证领取20年,那么20年累计领取122.6万。
总共保费交了50万,保证领取是所交保费的2.4倍!
这个领取水平在市面同类产品里非常有优势!
之前了解过的朋友发现,领取水平比前身龙抬头要低。那是因为以前定价利率3.5%,现在基本是3%以下,年金领取自然会低些。3.5%的时代基本回不去了,说不定以后3%还会降,到时候交同样的钱,领到的年金可能会更低。
我们只需要在当下找到保单利益高的产品就可以。龙抬头2.0就是其中的佼佼者。
2. 保单利益
不少养老年金产品,在年金开始领取时,现金价值就没有了。
龙抬头2.0的另一大优势,就是现金价值持续到85岁,所以龙抬头2.0的保单利益比较高。
比如这位30岁女士领取了11次了后(70岁),如果想退保或此时不幸身故,能退回现金价值64.5万,此时已累计领取年金67.4万。
所以总共拿到手64.5+67.4=131.9万,所交保费的2.6倍!保单利益很不错。
如果80岁想退保,可退回当年度现金价值37.4万,累计领取年金128.7万,投入50万总共拿到37.4+128.7=166.1万,所交保费的3.3倍,值!
85岁之后现金价值没有了,也就没有退保金或身故金了。85岁后保留保单每年领钱就好了,年金能一直领到106岁,活得越久领得越多,越老越值钱。
三、龙抬头2.0养老年金险靠谱吗
从上面例子可以看出,龙抬头2.0的保单利益实在不错。
有些朋友会担心,龙抬头2.0靠不靠谱。
接下来我们从以下两方面看看龙抬头2.0靠不靠谱。
1、承保公司
龙抬头2.0养老年金险由君龙人寿承保。君龙人寿大家应该不陌生了,高性价比重疾险超级玛丽8号和9号都是它承保的。君龙人寿成立于2008年,注册资本21亿,是首家成立在福建保险公司,由世界500强企业厦门建发集团和拥有70余年寿险管理经验的台湾人寿保险公司强强联合成立。厦门建发集团2022年资产规模超7200亿,已连续多年登榜“《财富》世界500强”。
再看君龙人寿的最新偿付能力数据,2023年二季度君龙人寿各指标都符合监管的各项要求。
总之,君龙人寿公司背景实力雄厚,公司指标符合监管要求,安全方面不用担心。
不过大家也不用过分关注保险公司规模和偿付能力问题。每家保险公司从成立前、成立中、成立后,都受到严格的监管,在《保险法》和金融监管局(原银保监会)的层层监管和保护下,大家合法的保单权益不会受到影响。
2、龙抬头2.0属于保险合同,安全性高
龙抬头2.0养老年金险属于保险合同,养老年金什么时候领取,怎么领,领多少,领多久,保证领取多少,保单保多久等数据,会在合同成立时白纸黑字写进合同里,到约定的时间保险公司会按投保时约定好的金额来给付养老金,年金保证、确定,受合同约束,安全性高。
即便未来保险公司发生风险,消费者合同里确定的权益也不会受到影响,什么时候该领,该领多少,都会按合同履行,不会少一分钱。
除了龙抬头2.0这类养老年金险之外,还有增额终身寿险、重疾险等,只要是保单里确定的权益,符合条款都会得到保险金给付,大家不用担心。买保险买符合自身情况的才是关键。
四、最后总结
由此大家可以发现,君龙人寿龙抬头2.0养老年金险年金领取水平比较高,保单利益十分不错,承保的保险公司背景实力雄厚,各方面都符合监管要求。可见产品和公司都是靠谱的,可以放心选。
社保养老金不多,尤其没有养老金的朋友,可以提前开始做资金规划了。未来生活能不能更从容自由,跟现在年轻时候的未雨绸缪有很大的关系。
特别是现在老龄化情况严峻,寿命不断延长,往后的老年退休生活时间可能会越来越长,多准备养老金,老后生活更轻松。