
教育部新近公布了2018年全国青少年校园足球特色学校、试点县(区)和“满天星”训练营遴选结果名单。
3916所中小学校被命名为“全国青少年校园足球特色学校”;3个县(区)被命名为“全国青少年校园足球试点县(区)”;47个单位为“全国青少年校园足球‘满天星’训练营”。
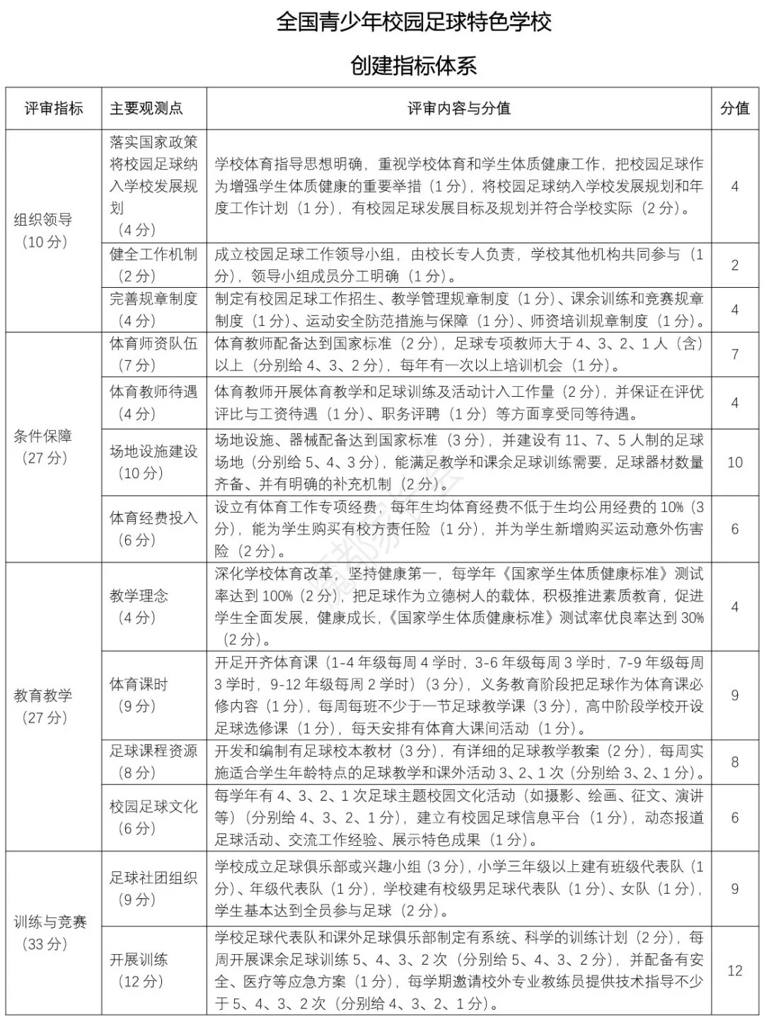
消息显示,在2014—2017年已创建2万余所特色学校的基础上,教育部计划,到2025年再创建3万所左右特色学校及一批具有示范效应的试点县(区)。
以下为2018年全国青少年校园足球特色学校上海市获得命名的学校名单:
|
徐汇区 |
上海市徐汇中学 |
完全中学 |
|
上海市徐汇区爱菊小学 |
小学 |
|
|
上海市园南中学 |
初中 |
|
|
长宁区 |
上海市长宁区绿苑小学 |
小学 |
|
上海市泸定中学 |
初中 |
|
|
静安区 |
上海市静安区三泉路小学 |
小学 |
|
上海市岭南中学 |
初中 |
|
|
上海市久隆模范中学 |
完全中学 |
|
|
普陀区 |
上海市铜川学校 |
9年制 |
|
上海市曹杨中学 |
完全中学 |
|
|
曹杨第二中学附属学校 |
9年制 |
|
|
上海市晋元高级中学 |
高中 |
|
|
上海市桃浦中学 |
完全中学 |
|
|
上海市中山北路第一小学 |
小学 |
|
|
晋元高级中学附属学校 |
9年制 |
|
|
上海市金鼎学校 |
9年制 |
|
|
上海市普陀区长征中心小学 |
小学 |
|
|
上海市普陀区武宁路小学 |
小学 |
|
|
虹口区 |
上海市虹口区凉城第三小学 |
小学 |
|
上海市民办宏星小学 |
小学 |
|
|
华东师大一附中实验小学 |
小学 |
|
|
上海市继光初级中学 |
初中 |
|
|
杨浦区 |
上海理工大学附属中学 |
高中 |
|
民办阳浦小学 |
小学 |
|
|
上海理工大学附属小学 |
小学 |
|
|
上海市国和中学 |
初中 |
|
|
上海理工大学附属初级中学 |
初中 |
|
|
上海市杨浦区翔殷路小学 |
小学 |
|
|
杨浦区开鲁新村第二小学 |
小学 |
|
|
市东实验学校(市东中学) |
12年制 |
|
|
闵行区 |
闵行区平阳小学 |
小学 |
|
上海交通大学附属实验小学 |
小学 |
|
|
闵行区浦江第二中学 |
初中 |
|
|
田园外语实验小学 |
小学 |
|
|
宝山区 |
上海市宝山区求真中学 |
初中 |
|
上海大学附属学校 |
9年制 |
|
|
嘉定区 |
上海市嘉定区娄塘学校 |
9年制 |
|
上海市嘉定区徐行中学 |
初中 |
|
|
浦东新区 |
上海市南汇第四中学 |
初中 |
|
上海市上南中学北校 |
初中 |
|
|
上海市川沙中学 |
高中 |
|
|
上海市浦东新区六团小学 |
小学 |
|
|
上海市东海学校 |
9年制 |
|
|
上海市川沙中学华夏西校 |
初中 |
|
|
上海市进才中学北校 |
初中 |
|
|
上海市航头学校 |
9年制 |
|
|
上海市浦东模范中学 |
初中 |
|
|
上海市浦东新区金新小学 |
小学 |
|
|
金山区 |
上海市山阳中学 |
初中 |
|
上海市张堰中学 |
高中 |
|
|
上海市金山区枫泾小学 |
小学 |
|
|
上海市金卫中学 |
初中 |
|
|
上海市金山区亭林小学 |
小学 |
|
|
松江区 |
上海市松江区新闵小学 |
小学 |
|
松江区实验小学 |
小学 |
|
|
上海市松江区九亭第四小学 |
小学 |
|
|
上海市松江区九亭中学 |
初中 |
|
|
上海市松江区新桥小学 |
小学 |
|
|
青浦区 |
上海市青浦区华新小学 |
小学 |
|
上海市青浦区崧泽学校 |
9年制 |
|
|
奉贤区 |
奉贤教育学院附属实验小学 |
小学 |
|
上海市奉贤区实验中学 |
初中 |
|
|
上海市奉贤区汇贤中学 |
初中 |
|
|
上海市奉贤区西渡学校 |
9年制 |
|
|
上海市奉贤区五四学校 |
9年制 |
|
|
上海市奉贤区实验小学 |
小学 |
|
|
崇明区 |
崇明区实验小学 |
小学 |
|
上海市扬子中学 |
高中 |
|
|
上海市崇明区平安小学 |
小学 |
|
|
中职 |
上海市工程技术管理学校 |
高中 |
