还有22天,2019年就要过去了,真快!
这个月,保哥会进入一年的盘点,汇总2019这一年来各类型产品的精选。
今天第一篇,来写写防癌险
防癌险作为一个重要的保障品类,一直占有重要的地位。在保险公司公布的重疾险理赔数据中,恶性肿瘤的赔付历年来一直“稳居”榜首,占比超过60%

数据来源:平安人寿2018年理赔报告
防癌险,其实是【恶性肿瘤疾病保险】和【恶性肿瘤医疗保险】的统称。与之相对应是重疾险和医疗险,防癌险可以作为这两个险种的“替补队员”。
重疾险:保障恶性肿瘤+其他重疾
防癌疾病险:只保恶性肿瘤
医疗险:报销住院的治疗花费
防癌医疗险:只报销因癌症住院的治疗花费
防癌险虽然是“替补队员”,但是有时候,它的作用又是不可替代的。
哪些人群适合买防癌险?
1、因为 健康 或 年龄 原因买不了重疾险或医疗险的人;
2、有家族癌症史,患癌风险高,想加强癌症保障的人群;
3、预算有限,觉得重疾险缴费压力大的人群
从这几点可以看出:防癌险具有核保宽松、价格便宜的优势,因此有着广泛的适用人群。
防癌险大盘点
在下图中,保哥按照防癌险的产品类型、保障期限,收集了线上线下比较有竞争力的产品,并逐一给大家对比分析,最终给到你最佳的购买建议。

一、多次给付型—终身防癌险

分析:
1、都是可以赔3次的多次防癌,我们可以看到【中荷惠加保】的价格便宜很多,那是因为它第一次只赔付保费,第2、3次才是赔付保额,因此更适合作为重疾险的补充。

但是目前2019年来新上线的重疾险一般都带有【癌症二次赔付】可选责任,我们在投保时直接附加即可。所以【中荷惠加保】更适合于2019年以前已经投保了重疾险的人群,作为加强癌症保障的补充。
2、在【信泰i立方】和【瑞泰*安泰**心】这两个多次防癌险里我更推荐后者。【信泰i立方】只在保至70周岁时有12%的价格优势,但是比【瑞泰*安泰**心】少了原位癌责任。
如果是选择保障终身的,就一定是买【瑞泰*安泰**心】更好,不但多了原位癌责任,还可以智能核保,而且价格“反杀”【信泰i立方】。
二、单次给付型—终身防癌险

分析:
作为单次终身防癌险,昆仑康爱保长期防癌险更具优势,虽然*安泰**心的投保年龄是到75周岁,但是实际上,在60周岁时就只能选择10年/20年期限投保。
【*安泰**心】的优势在于保额可以更高一些,原位癌赔付比例比【昆仑康爱保】多10%,但是劣势是价格比【昆仑康爱保】贵了39%,如果加上特定癌症附加险,价格贵了60%
因此,在这个级别里,【昆仑康爱保】更值得推荐。
三、单次给付型——定期防癌险

分析:
在这个级别里,之前一直是【平安康寿宝老年防癌险】占据着品牌和性价比的优势地位,现在被【瑞泰*安泰**心】成功胜出,尤其是在55岁以后的价格优势更大。
瑞泰*安泰**心必选责任的价格在55岁后与平安康寿宝的最大差距达到了60%,加上多次赔付责任后都比其他产品价格便宜。
所以,定期防癌险里,最推荐的产品也是【瑞泰*安泰**心防癌险】
四、报销型防癌医疗险
防癌医疗险是类似于“百万医疗险”的一种产品,但是只管“报销治疗癌症而发生的医疗花费”。
由于医疗险是以实际的治疗花费为“保险标的”,因此,与上面介绍的【给付型防癌险】可以“多买多得”不同,医疗险只能“实报实销”。
所以,与给付型的防癌险可以作为重疾险的“补充”不同,【防癌医疗险】和【百万医疗险】只能是“二选一”的关系,而且是要优先选择“百万医疗险”,只有在无法投保百万医疗险的情况下,再退而求其次的选择“防癌医疗险”。
- 保证6年续保的防癌险
防癌医疗险都是1年期产品,除了保障功能外,续保的“稳定性”,也是衡量其价值的重要指标之一。就像有“保证6年续保百万医疗险”一样,防癌医疗险里,目前也有两款能够保证6年续保的产品。

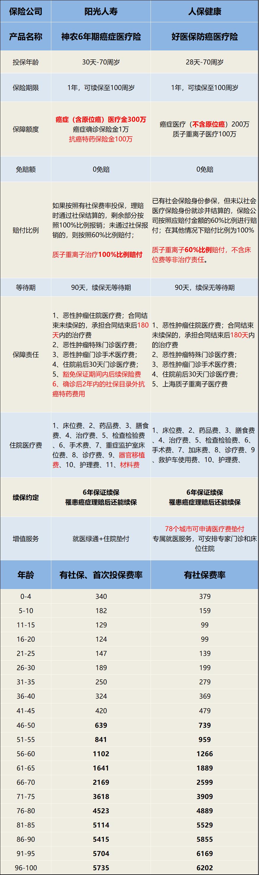
(保证6年续保的长期防癌医疗险)

分析:
阳光人寿的【神农6年期癌症医疗险】明显的胜出支付宝好医保防癌险,理由如下:
- 包含原位癌责任,支付宝防癌险不含;
- 质子重离子报销比例100%,而支付宝的是60%,还不含床位费;
- “阳光神农”还赠送院外社保目录外的癌症特药,可以报销2年,支付宝没有;
- “阳光神农”的价格还比支付宝防癌险便宜,尤其是45岁以后的价格优势更大,便宜了20%左右。
所以,如果要选择6年保证续保的防癌医疗险,那【阳光神农】就是首选:
- 1年期防癌医疗险

分析:
在一年期的防癌医疗险里,【安联京彩一生】属于“一枝独秀”,不光保障全面,价格更是便宜到极致。从50岁以后的价格,就甩同业几条街,续保到100岁,最高的价格也不过2702元。
这也是保哥最推荐的一款防癌医疗险产品。
- 能保终身的防癌医疗险
在报销型的防癌医疗险里,还有一个“奇特”的产品,保障期限最长可至“终身”,保额高达600万。他就是【鑫联星癌症海外医疗保险】。
这个产品是专为有海外治疗需求的人群设计,可以享受美国最简单的医疗技术和药品,详细的测评请看保哥之前的专题测评文章:
首款终身医疗险面世了,600万保额助力癌症5年生存率提升至80%
五、能够报销院外肿瘤药物的防癌险
作为癌症患者,一般都需要长期服用肿瘤药物,这部分花费也是一项不菲的支出,普通的防癌医疗险里只负责报销“医院内的”药品费用,而现实中,很多癌症特效药都没有纳入医保,纳入医保的很多药在医院也属于“断货”状态。

针对肿瘤药物的防癌险就是解决这部分问题的。
目前共有5款抗癌特药产品
复星联合健康【药神一号】
微信【药神保】
支付宝【抗癌保】
京东【药无忧】
阳光人寿【百草抗癌特药保】

分析:
经过保哥比对分析,京东的【药无忧】最好,由横琴人寿承保,保障期限长,最长可3年的用药期,最高300万保额。药品清单也最多,与心医国际合作,支持DTP药房直付或者送药上门,价格还做到同业最便宜。
六、针对已患癌人群的抗癌险
已经罹患癌症的人群,在以前是绝对没法再买保险了的,但是现在,已经有保险公司在研究这部分人群的“特殊需求了”,这是好事啊!
目前已经开发有两款针对已患甲状腺癌和乳腺癌的人群的防癌险,保哥之前都单独做过测评和介绍,大家可以参看相关链接:
1、弘康优甲爱,第一款甲状腺癌手术后可投保的长期防癌险
2、乳果爱,献给女神的爱,一款为早期乳腺癌患者定制的医疗险
总结
2019年的防癌险都在这里了,希望能对大家的选择有所帮助。
防癌险由于不限制“心脑血管、糖尿病”人群投保,是很多“非标体人群”最后的依靠。
其低廉的价格,也可以作为重疾险和医疗险最佳的“伴侣”。
2019年度防癌险的精华都在这篇文章里了,觉得对你的选择有所帮助的同学,也请分享给你的朋友。
本文由公众号【i保不保】同步首发,未经授权,严禁转载。