
安阳人速看了! 国家药监局官网发布了关于10批次药品不符合规定的通告,紧急暂停销售并召回! 赶紧检查下,你家里有没有......
01 10批次不符合规定的药品流入市场
广东省药品监督管理局通告

不符合规定药品名单

对上述不符合规定药品,药品监督管理部门已要求相关企业和单位 采取暂停销售使用、召回等风险控制措施; 同时对生产企业和被抽样单位,生产销售假劣药品的违法行为进行查处。
02 不符合规定药品名单详情
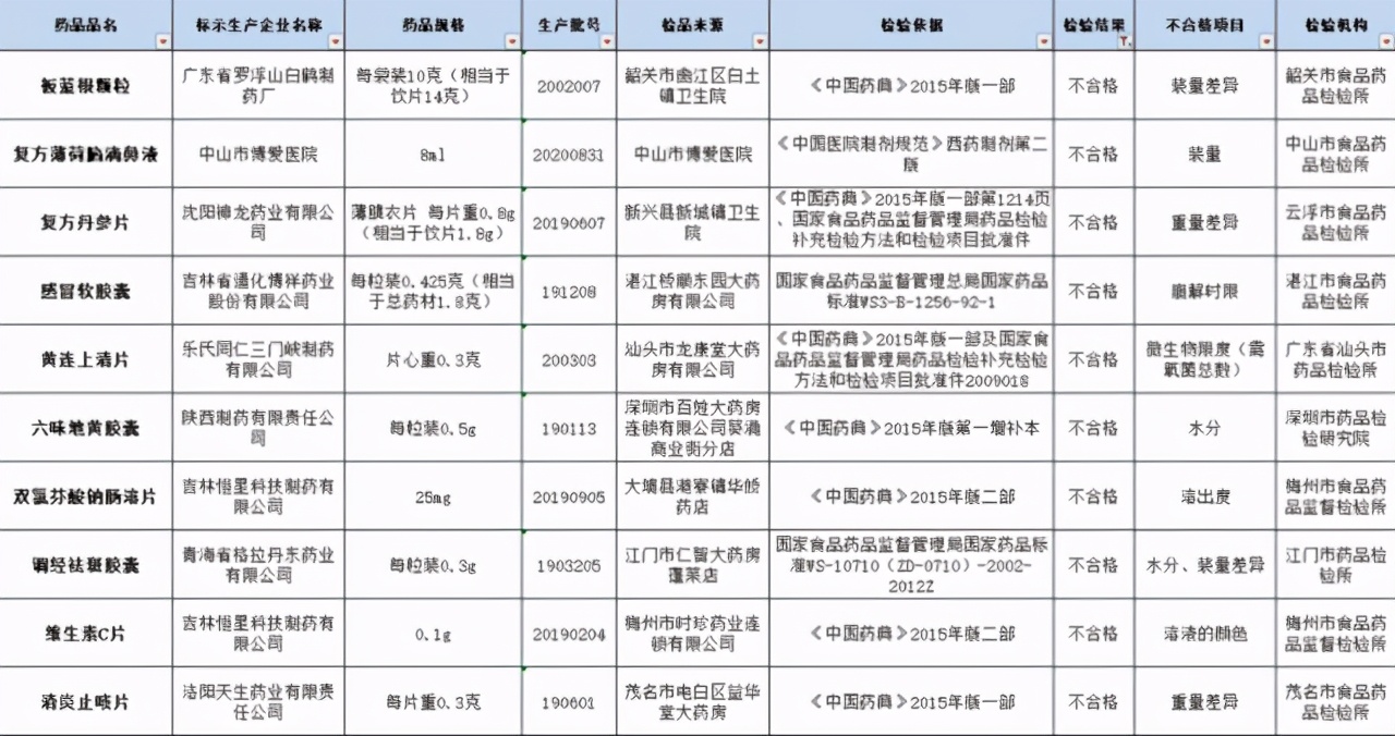
板蓝根颗粒
检验情况:标示为广东省罗浮山白鹤制药厂生产的板蓝根颗粒(生产批号2002007)不合格,不合格项目装量差异。
检验机构:韶关市食品药品检验所
复方薄荷脑滴鼻液
检验情况:标示为中山市博爱医院生产的复方薄荷脑滴鼻液(生产批号20200831)不合格,不合格规定项目为装量。
检验机构:中山市食品药品检验所
复方丹参片
检验情况:标示为沈阳神龙药业有限公司生产的复方丹参片(生产批号20190607)不合格,不合格规定项目为重量差异。
检验机构:云浮市食品药品检验所
感冒软胶囊
检验情况:标示为吉林省通化博祥药业股份有限公司生产的感冒软胶囊(生产批号191208)不合格,不合格项目为崩解时限。
检验机构:湛江市食品药品检验所
黄连上清片
检验情况:标示为乐氏同仁三门峡制药有限公司生产的黄连上清片(生产批号200303)不合格,不合格项目为微生物限度(需氧菌总数)。
检验机构:广东省汕头市药品检验所
六味地黄胶囊
检验情况:标示为陕西制药有限责任公司生产的六味地黄胶囊(生产批号190113)不合格,不合格项目为水分。
检验机构:深圳市药品检验研究院
双氯芬酸钠肠溶片
检验情况:标示为吉林恒星科技制药有限公司生产的双氯芬酸钠肠溶片(生产批号20190905)不合格,不合格项目为溶出度。
检验机构:梅州市食品药品监督检验所
调经祛斑胶囊
检验情况:标示为青海省格拉丹东药业有限公司生产的调经祛斑胶囊(生产批号1903205)不合格,不合格项目为水分、装量差异。
检验机构:江门市药品检验所
维生素C片
检验情况:标示为吉林恒星科技制药有限公司生产的维生素C片(生产批号20190204)不合格,不合格项目包括溶液的颜色。
检验机构:梅州市食品药品监督检验所
消炎止咳片
检验情况:标示为洛阳天生药业有限责任公司生产的消炎止咳片(生产批号190601)不合格,不合格项目为重量差异。
检验机构:茂名市食品药品检验所
03 胡乱吃药 后果严重
五大害处
1
产生抗药性
如果长时间的胡乱吃药,身体会对药物产生抗体,这样药物进入身体的时候就不会起到作用了。所以药物是不能长期胡乱吃的,不然时间久了人们就会对这种物质产生抗体,这样药物也就不会再起到作用了,还可能会导致病情加重的情况发生。
2
给肝肾造成损伤
长时间胡乱使用药物还可能会影响到肝肾功能,药物在身体里面会有一个代谢过程,这些药物都会通过肝肾的代谢在被身体吸收的,长时间大量的使用药物会导致肝肾功能负担增加,这样就会给肝肾功能造成损害。
3
神经系统紊乱
如果平时经常胡乱吃药,也会影响到神经系统,给神经系统造成伤害,长时间胡乱服用药物会刺激神经,这样神经就会出现紊乱,可能会导致一些精神类的疾病出现。
4
影响生长发育
如果孩子平时也胡乱用药,会影响到孩子的生长发育,所以家长们一定要注意,孩子有身体不舒服的地方,尽量不要自己胡乱给孩子使用药物,因为孩子身体的很多部位都比较脆弱,如果药物使用不当会导致孩子发育迟缓。
5
耽误病情
胡乱使用药物还可能耽误病情,长时间耽误病情会导致病情加重,给治疗增加难度,所以无论使用药物会耽误病情的。
以上文章来源于开封日报掌上开封