
最近,微贷网在美国纽交所挂牌上市,引发了市场普遍关注:
一方面,微贷网作为一家P2P平台,在当前“暴雷潮”的大背景下完成上市之路,难免有一些争议;另一方面,微贷网作为一家极具特色的汽车金融平台,又似乎赶上了时下火爆的汽车金融热潮。
由于同时具备上述两个标签,微贷网正好横跨在互联网金融世界冰与火的中间。可以说,微贷网是一个观察P2P行业和汽车金融行业未来发展方向的商业标本。下面,我们通过剖析这一商业标本,试着去寻找车抵贷P2P行业的一些发展趋势。
车抵贷P2P的市场格局分析
自微贷网创立车抵贷P2P业务以来,车抵贷P2P市场经过7年的发展,已经成为P2P行业主流资产之一。
据零壹数据不完全统计,截至2018年6月末,P2P车贷历史累计交易规模达到6626亿元,业内至少有484家正常运营的P2P网贷平台以车贷为主要业务,占正常运营平台数量(1658家)的29.19%。
值得一提的是,2016年底发布的网贷监管办法给车抵贷P2P行业注入了一针强心剂。虽然P2P行业整体正式进入清理、整顿阶段,但是由于限额政策的出台,很多开展大额借款业务的P2P平台(包括很多房抵贷平台)面临较大的合规整改压力。车抵贷作为符合限额政策的小额、分散标的,有抵押、风险有抓手,因此成为众多P2P平台转型的首选。
众多平台纷纷加大车抵贷的资产配置,车抵贷资产规模占比一度高达11.4%的历史峰值(在车抵贷P2P元年——2011年,该数据仅为1.6%)。由于多方面的原因,2017年到2018年上半年P2P行业中车抵贷资产规模占比回落至9.1%,因此市场观察者对于车抵贷P2P行业的市场前景出现了分歧。在笔者看来,应该从长期和近期两个角度去综合分析车抵贷P2P市场。
1、长期来看:车抵贷P2P行业市场广阔
从目前来看,车抵贷P2P市场为参与者留足了增长空间,其最主要的原因在于车抵贷业务的市场需求巨大,而以银行、汽车金融公司为代表的持牌金融机构并没有将业务重心放在这个领域(大银行觉得车抵贷模式重、管控难,看不上这块业务;小银行不能跨区经营,往往找P2P车抵贷平台合作助贷模式),车抵贷P2P平台成了这一领域的绝对主流玩家,他们是小微企业信贷融资的主要渠道之一。
据奥维咨询统计显示,2017年,我国共有小微企业9300万家,其中约56%的小微企业主拥有至少一辆汽车。微贷网针对3400名车抵*借款贷**人所做的调查统计显示,95.5%的借款人为小微企业主,89.5%的借款资金用于解决小微企业的短期流动资金需求。由此可见,车抵贷P2P平台的主要服务对象是小微企业主群体。
另外,从未来市场需求来看,在中国经济持续增长和政府优惠政策的推动下,中国的小微企业数量以13%的年复合增长率快速增长,预计到2022年将达到1.4亿户。然而,小微企业融资难融资贵是一个世界性难题,这一庞大群体的融资需求远远没有得到满足。据微贷网招股说明书提供的数据统计,2017年我国有34万亿元小微企业融资需求未能满足,占比49%。

具体到车抵贷资产规模,根据奥维咨询统计,2017年中国汽车抵押*款贷**的*款贷**额为2230亿元(其中,P2P平台车抵贷余额为653亿元),渗透率仅为1.1%,预计2018年渗透率将达到1.5%,余额升至3600亿元。对比美国车抵贷3%的渗透率,我国车抵贷P2P业务的市场空间还是很广阔的。
2、近期来看:行业集中度持续上升,加速洗牌
除了未来市场空间,市场结构同样值得关注。根据零壹财经的统计数据,截至2018年6月末,至少有484家正常运营的P2P网贷平台以车贷为主要业务,占正常运营平台数量(1658家)的29.19%,这一数量较2017年底(545家)减少了11.19%。目前,以微贷网为代表的头部平台牢牢占据着市场主导地位,行业资源持续向头部积聚,行业集中度不断上升。
最能说明该问题的是零壹财经《中国P2P车贷发展与转型报告(2018)》。该报告统计数据显示,2016年是P2P车抵贷市场竞争最激烈的年份,CR4(行业前四名份额集中度指标)达到历史低点30%左右。此后的2017年,该数值攀升到45.3%,2018年上半年继续上升到45.9%。
再从2017年车抵贷交易数据来看,微贷网(超过800亿)与投哪网(超过210亿)的交易额数据超出其他平台(都在百亿以下)一个数量级,因此可以预见,车抵贷P2P市场的“双峰”格局在短期内难以改变。
值得注意的是,今年以来持续增强的监管风暴和P2P爆雷潮,对车抵贷P2P市场造成了巨大影响,行业正在加速洗牌。
据鸣金网统计,截至2018年三季度末,P2P车贷历史累计交易规模6881亿元,其中三季度车贷交易规模为256亿元,环比下降41.0%,同比下降62.3%。另据零壹数据不完全统计,仅在今年三季度,倒闭和暂停发标的车贷平台至少有50家,包括祺天优贷、多多理财、石头理财、可溯金融、爱钱帮等,另有20多家车贷平台因逾期等原因减少发标。
由此可见,虽然从市场需求来看,车抵贷P2P市场前景一片光明,但能够参与市场竞争的主体却正在减少。这组需求与供给矛盾的背后,有着深刻的、行业共同存在的难题,这些难题就像进化剪刀一样,不断将掉队的玩家逐出市场。
车抵贷P2P行业的难题
在P2P车抵贷市场加速洗牌的背后,主要存在以下两个行业难题。
1、部分平台风控缺失,风险成本高企
近期车抵贷P2P平台集中退出市场的最主要原因是部分平台的车抵贷资产质量恶化,逾期率和坏账率快速上升,平台垫付压力陡增,一旦负债端出现兑付问题从而发生挤兑,最终只能关停或跑路。这些退出平台很多都与套路贷、二押、*力暴**催收等车抵贷市场乱象有关。下面作个简单介绍:
(1)二押骗贷:借款人将已抵押的车辆,再次作为抵押物进行二次甚至更多次抵押或质押,从而从车抵贷平台获取*款贷**的行为。一旦借款人无力偿还出现跑路,车抵贷平台会面临与其他权利主体抢夺抵押物的被动局面。甚至部分平台为了迅速冲刺业绩规模,不惜降低风控标准,在明知车辆被押的情况下,仍继续向车主放款。也有个别平台由于内控缺失,平台员工内外勾结进行“二押”操作,给平台带来坏账损失。
(2)套路贷:一些车抵贷平台通过降低风控标准等手段,引诱车主借贷,并且附随高息或高费用条款,然后故意设置各种陷阱、釆取各种手段促使客户违约,进而以客户违约为由强行扣留车辆,或采用其他非法手段强迫车主支付高额本息。
(3)*力暴**催收:部分车抵贷平台忽略对借款人个人信用和还款能力的评估,一旦发生信贷风险,依靠*力暴**等非法手段进行催收以挽回损失。此外,由于2016年-2017年车抵贷市场竞争异常激烈,“二押”现象普遍,各平台之间的抢车纠纷时有发生。
从上述三种乱象可以看出,车抵贷市场在近年的高速发展过程中,集聚了大量欺诈风险、内控风险和信用风险。今年以来,随着金融监管不断强化,这些集聚已久的行业问题和金融风险集中暴露,成为压死众多车抵贷P2P平台的最后一根稻草。
2、运营模式较重、成本高、管理难度大
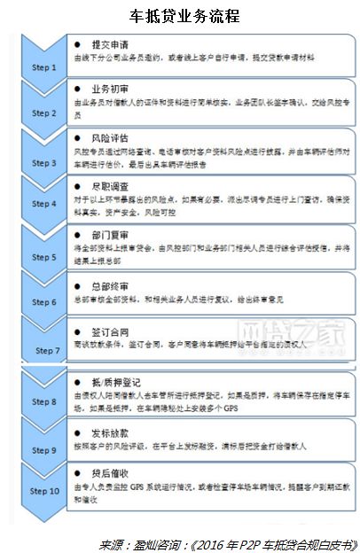
车抵贷业务属于典型的重线下金融业务,大部分业务流程都需要在线下完成(参见下图),因此车抵贷P2P平台必须建立线下门店渠道体系,相关租金成本和人力成本都是刚性的,无法像其他线上信贷产品一样让运营边际成本趋近于零。这些运营成本只能通过较大规模的信贷业务产生的利息收入覆盖。如果车贷平台没有形成一定的规模效应,盈利空间就会非常狭窄,甚至可能出现亏损,这也导致很多小平台主动退出市场,放弃车贷业务。

除线下渠道的固定成本支出外,很多中小车抵贷平台的获客成本也非常高,很多平台由于自营获客能力较差,严重依赖“渠道单”模式(由业内其他机构推荐过来的车贷业务),支付的渠道费高达6%。在车抵贷行业终端出借利率不断下行的大背景下,这种高昂的渠道成本,让很多中小平台生存艰难。
此外,由于车抵贷P2P平台属于互联网行业中的劳动密集型行业,人员总数多、岗位种类多,内控风险较难控制,容易出现内外勾结进行骗贷的情况。特别是很多平台在渠道建设上,为了加速扩张,大量采用加盟模式。加盟商为了拿到更多的分润,天然具有道德风险,由此平台的内控风险进一步加大。
即使是行业龙头微贷网,其运营成本压力也同样沉重。截止2018年6月,微贷网在全国近300个城市组建了492家服务网点,其中,119家属于加盟网点;微贷网员工人数10794人,其中渠道运营人员7114人,占比65.9%。从财报数据看,相关渠道费用占据了营业成本的75%。
车抵贷P2P的转型升级之道
综上可见,风险控制和运营优化是车抵贷P2P平台的生命线,想要继续在这个行业中生存下来,就必须在这两个维度上不断进行转型升级。下面问题来了:在互联网金融强监管时代,车抵贷P2P平台应该如何转型升级,才能抓住历史机遇呢?在笔者看来,需要做好下述三方面工作:
1、转变风控思维:从控车的典当逻辑转变到“人车并重”的授信逻辑
当前很多车抵贷平台都是以“典当逻辑”的风控思维从事车抵贷业务,片面强调对车的控制,而忽略对于借款人的信用评估。
从微贷网的转型经验来看,微贷网目前的风控体系越来越重视人的信用,在业务中已经采取“人车并重”的信贷审核模式去把控风险,并越来越向“人”靠拢。这就是风控思维向“银行授信逻辑”的全面转型。
从银行信贷逻辑出发,车抵贷业务的第一还款来源永远是借款人的主动还款,第二还款来源才是处置车辆。因此,车抵贷平台需要加强对借款人信用风险和欺诈风险的评估,车辆作为押品只是贷后风控的补充托底措施。
具体来说,车抵贷P2P平台应当在风控环节中减少对“拖车”甚至“抢车”的依赖,主动加强贷前、贷中管理,把车抵贷业务的风控从贷后为主转向贷前为主、贷中为辅,贷后只是最后的辅助选项。
从人的风控方面来说,车抵贷P2P平台需要接入目前已经相当成熟的第三方大数据资源,建立与风控目标相适应的信用风险评价体系,同时可以通过引进知识图谱等技术进行反欺诈识别。
2、金融科技赋能:金融科技要转化为扎扎实实的生产力
以线上渠道变革为核心的互联网金融,正在逐渐走完其历史红利期,线上获客成本与线下扩客成本的差距正在被填平,互联网金融的下一站无疑是以金融科技为核心的“智能金融”新时代。而车抵贷业务相较现金贷业务来说,毛利低、刚性运营成本高、风险因素复杂,其对于金融科技的依赖更强。
从资金端来说,智能投顾是大势所趋。智能投顾理财工具可以满足线上用户对于投资标的的个性化需求,能大幅提高工作效率,降低经营成本。例如,微贷网在资金端推出了“X智投”产品,基于大数据,运用人工智能、量化分析、投后监控等方法,实现资产的智能配置。该系统可以为出借人自动甄选风险分散的投资标的,同时在锁定期内,回款自动复投,充分提高出借资金的使用效率,优化投资客户的投资体验。
在资产端,平台可以通过“大数据风控”、“面部识别”、“智能语音识别”等智能化高科技手段进行高效率、低成本的资金资产对接,并且有效管控风险。例如,包括微贷网在内的许多平台,都在引入基于人工智能技术的“智能面审系统”,有望将车抵贷风控中的最重要线下流程——面审环节远程在线化,该系统可以通过对借款人的微表情和声纹等生理数据的智能识别,达到机器自动评估欺诈风险的目的。
总体来看,车抵贷P2P平台在进一步完善业务线上化、流程标准化的基础上,应当尽快树立“金融科技与智能金融”战略,致力于建立营销线上线下一体化、风控数据化、运营自动化、贷后智能化的全流程智能金融服务标准流程,毕竟,比拼金融科技实力是今后车抵贷P2P行业的竞争重点。
3、自营线下渠道:自主获客,KYC是关键
车抵贷业务与其他信贷业务相比,不可能百分之百线上运营,线下渠道是其重要的获客渠道和运营风控的重要基础。正因为此,对线下渠道的管理和价值挖掘是车抵贷P2P平台竞争的重要方面,其中直营门店是主要的线下渠道管理方式。
从获客角度来说,直营门店可以为平台带来成本更低、质量更优的客户流量,也有利于车抵贷业务的标准化,减少加盟门店可能出现的利益冲突等道德风险。因此,当前KYC(know your client)原则既是金融监管导向也是金融行业共识,其同样是车抵贷P2P平台转型升级的重要方向。
从未来业务转型角度来说,目前很多车抵贷P2P平台除了深耕车抵贷业务外,还在探索汽车融资租赁、汽车供应链金融等汽车金融新商业模式,而这些新模式同样依赖统一强大的线下渠道。虽然自营线下渠道在建立初期可能会花费更多的成本,但它是车抵贷平台发展成为汽车金融综合服务平台的重要前提,也是车抵贷P2P平台优化渠道管理体系的必经之路。近来,平安金融、蚂蚁金服、苏宁金融等头部互金机构都在大力布局汽车金融产业链,寻找有完备线下渠道体系的汽车金融合作伙伴形成战略资源互补,这对于车抵贷P2P平台来说,是“傍大款,走正道”的战略转型良机。
马云说过:“今天很残酷,明天更残酷,后天很美好,但是绝大多数人死在明天晚上,看不到后天的太阳!"希望更多经历残酷洗牌的车抵贷P2P平台,能够看到后天的太阳。
来源:苏宁财富资讯;作者:苏宁金融研究院高级研究员 赵一洋