
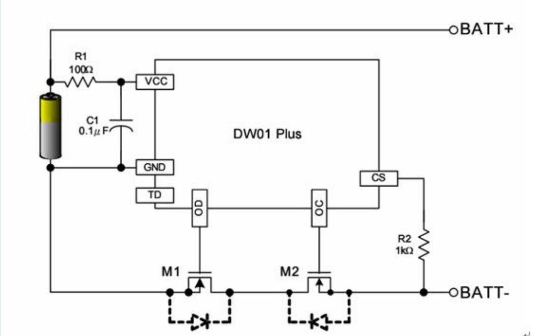
该电路主要由锂电池保护专用集成电路DW01,充、放电控制MOSFET1(内含两只N沟道MOS
FET)等部分组成,单体锂电池接在B+和B-之间,电池组从P+和P-输出电压。充电时,充电器
输出电压接在P+和P-之间,电流从P+到单体电池的B+和B-,再经过充电控制MOSFET到P
-。在充电过程中,当单体电池的电压超过4.35V时,专用集成电路DW01的OC脚输出信号使充
电控制MOSFET关断,锂电池立即停止充电,从而防止锂电池因过充电而损坏。放电过程中,当单体
电池的电压降到2.30V时,DW01的OD脚输出信号使放电控制MOSFET关断,锂电池立即停
止放电,从而防止锂电池因过放电而损坏,DW01的CS脚为电流检测脚,输出短路时,充放电控制M
OSFET的导通压降剧增,CS脚电压迅速升高,DW01输出信号使充放电控制MOSFET迅速关
断,从而实现过电流或短路保护。
二次锂电池的优势是什么?
1. 高的能量密度
2. 高的工作电压
3. 无记忆效应
4. 循环寿命长
5. 无污染
6. 重量轻
7. 自放电小
锂聚合物电池具有哪些优点?
1. 无电池漏液问题,其电池内部不含液态电解液,使用胶态的固体。
2. 可制成薄型电池:以 3.6V400mAh 的容量,其厚度可薄至 0.5mm。
3. 电池可设计成多种形状
4. 电池可弯曲变形:高分子电池最大可弯曲 900 左右
5. 可制成单颗高电压:液态电解质的电池仅能与数颗电池串联得到高电压,高分子电池由于本身无液体,
可在单颗内做成多层组合来达到高电压。
7. 容量将比同样大小的锂离子电池高出一倍
IEC 规定锂电池标准循环寿命测试为:
电池与 0.2C 放至 3.0V/支后
1. 1C 恒流恒压充电到 4.2V 截止电流 20mA 搁置 1小时再以 0.2C 放电至 3.0V(一个循环)
反复循环 500 次后容量应在初容量的 60%以上
国家标准规定锂电池的标准荷电保持测试为(IEC 无相关标准).
电池在25摄氏度条件下以0.2C放置 3.0/支后,以 1C恒流恒压充电到4.2V,截止电流 10mA,在温度为20+_5
下储存 28天后,再以 0.2C 放电至 2.75V 计算放电容量
什么是二次电池的自放电不同类型电池的自放电率是多少?
自放电又称荷电保持能力,它是指在开路状态下,电池储存的电量在一定环境条件下的保持能力。一般而
言,自放电主要受制造工艺,材料,储存条件的影响自放电是衡量电池性能的主要参数之一。一般而言,
电池储存温度越低,自放电率也越低,但也应注意温度过低或过高均有可能造成电池损坏无法使用,BYD
常规电池要求储存温度范围为-20~45。电池充满电开路搁置一段时间后,一定程度的自放电属于正常现象。
IEC 标准规定镍镉及镍氢电池充满电后,在温度为 20 度湿度为 65%条件下,开路搁置 28天,0.2C 放电时
间分别大于 3小时和 3小时 15分即为达标。
与其它充电电池系统相比,含液体电解液太阳能电池的自放电率明显要低,在 25下大约为 10%/月。
什么是电池的内阻怎样测量?
电池的内阻是指电池在工作时,电流流过电池内部所受到的阻力,一般分为交流内阻和直流内阻,由于充电
电池内阻很小,测直流内阻时由于电极容量极化,产生极化内阻,故无法测出其真实值,而测其交流内阻可免
除极化内阻的影响,得出真实的内值.
交流内阻测试方法为:利用电池等效于一个有源电阻的特点,给电池一个 1000HZ,50mA 的恒定电流,对其电
压采样整流滤波等一系列处理从而精确地测量其阻值.
什么是电池的内压电池正常内压一般为多少?
电池的内压是由于充放电过程中产生的气体所形成的压力.主要受电池材料制造工艺,结构等使用过程因素
影响.一般电池内压均维持在正常水平,在过充或过放情况下,电池内压有可能会升高:
如果复合反应的速度低于分解反应的速度,产生的气体来不及被消耗掉,就会造成电池内压升高.
什么是内压测试?
锂电池内压测试为:(UL 标准)
模拟电池在海拔高度为 15240m 的高空(低气压 11.6kPa)下,检验电池是否漏液或发鼓.
具体步骤:将电池 1C 充电恒流恒压充电到 4.2V,截止电流 10mA ,然后将其放在气压为 11.6Kpa,温度为
(20+_3)的低压箱中储存 6小时,电池不会爆炸,起火,裂口,漏液.
环境温度对电池性能有何影响?
在所有的环境因素中,温度对电池的充放电性能影响最大,在电极/电解液界面上的电化学反应与环境温度
有关,电极/电解液界面被视为电池的心脏。如果温度下降,电极的反应率也下降,假设电池电压保持恒定,
放电电流降低,电池的功率输出也会下降。如果温度上升则相反,即电池输出功率会上升,温度也影响电
解液的传送速度温度上升则加快,传送温度下降,传送减慢,电池充放电性能也会受到影响。但温度太高,
超过 45,会破坏电池内的化学平衡,导致副反应
过充电的控制方法有哪些?为了防止电池过充,需要对充电终点进行控制,当电池充满时,会有一些特别
的信息可利用来判断充电是否达到终点。一般有以下六种方法来防止电池被过充:
1. 峰值电压控制:通过检测电池的峰值电压来判断充电的终点;
2. dT/dt 控制:通过检测电池峰值温度变化率来判断充电的终点;
3. T 控制:电池充满电时温度与环境温度之差会达到最大;
4. -V 控制:当电池充满电达到一峰值电压后,电压会下降一定的值
5. 计时控制:通过设置一定的充电时间来控制充电终点,一般设定要充进130%标称容量所需的时间来控制;
6. TCO 控制:考虑电池的安全和特性应当避免高温(高温电池除外)充电,因此当电池温度升高 60 时应当停
止充电。
什么是过充电对电池性能有何影响?
过充电是指电池经一定充电过程充满电后,再继续充电的行为。
由于在设计时,负极容量比正极容量要高,因此,正极产生的气体透过隔膜纸与负极产生的镉复合。故一
般情况下,电池的内压不会有明显升高,但如果充电电流过大,或充电时间过长,产生的氧气来不及被消
耗,就可能造成内压升高,电池变形,漏液,等不良现象。同时,其电性能也会显着降低。
什么是过放电对电池性能有何影响?
电池放完内部储存的电量,电压达到一定值后,继续放电就会造成过放电,通常根据放电电流来确定放电
截止电压。0.2C-2C 放电一般设定 1.0V/支,3C 以上如 5C 或 10C 放电设定为 0.8V/支,电池过放可能会耗电
池带来灾难性的后果,特别是大电流过放,或反复过放对电池影响更大。一般而言,过放电会使电池内压升
高,正负极活性物质可逆性受到破坏,即使充电也只能部分恢复,容量也会有明显衰减。
不同容量的电池组合在一起使用会出现什么问题?
如果将不同容量或新旧电池混在一起使用,有可能出现漏液,零电压等现象。这是由于充电过程中,容量差
易导致充电时有些电池被过充,有些电池未充满电,放电时有容量高的电池未放完电,而容量低的则被过
放。如此恶性循环,电池受到损害而漏液或低(零)电压。
什么是电池的爆炸怎样预防电池爆炸?电池内的任何部分的固态物质瞬间排出,被推至锂电池 25cm 以上的
距离,称为爆炸。判别电池爆炸与否,采用下述条件实验。将一网罩住实验电池,电池居于正中,距网罩
任何一边为 25cm。网的密度为 6-7 根/cm,网线采用直径为 0.25mm 的软铝线,如果实验无固体部分通过网
罩,证明该电池未发生爆炸。
锂电池串联问题
由于电池在生产过程中,从涂膜开始到成为成品要经过很多道工序。即使经过严格的检测程序,使每组电
源的电压、电阻、容量一致,但使用一段时间,也会产生这样或那样的差异。如同一位母亲生的双胞胎,
刚生下时可能长得一模一样,做为母亲都很难分辨。然而,在两个孩子不断成长时,就会产生这样或那样
的差异锂动力电池也是这样。使用一段时间产生差异后,采用整体电压控制的方式是难以适用于锂动力电
池的,如一个 36V 的电池堆,必须用 10 只电池串联。整体的充电控制电压是 42V,而放电控制电压是 26V。
用整体电压控制方式,初始使用阶段由于电池一致性特别好,也许不会出现什么问题。在使用一段时间以
后电池内阻和电压产生波动,形成不一致的状态,(不一致是绝对的,一致性是相对的)这种时候仍然使
用整体电压控制是不能达到其目的的。例如 10只电池放电时其中两只电池的电压在 2.8V,四只电池的电
压是 3.2V,四只是 3.4V,现在的整体电压是 32V,我们让它继续放电一直工作到 26V。这样,那两只 2.8V
的电池就低于 2.6V 处于了过放状态。锂电池几次过放就等于报废。反之,用整体电压控制充电的方式进
行充电,也会出现过充的状况。比如用上述 10 只电池当时的电压状态进行充电。整体电压达到 42V 时,那
两只 2.8V 的电池处于\"饥饿\"的状态,而迅速吸收电量,就会超过 4.2V,而过充的超过 4.2V 的电池,不
仅由于电压过高产生报废,甚至还会发生危险,这就是锂动力电池的特性。
锂离子电池的额定电压为 3.6V(有的产品为 3.7V)。充满电时的终止充电电压与电池阳极材料有关:阳极材
料为石墨的 4.2V;阳极材料为焦炭的 4.1V。不同阳极材料的内阻也不同,焦炭阳极的内阻略大,其放电曲
线也略有差别,如图 1所示。一般称为 4.1V 锂离子电池及 4.2V 锂离子电池。现在使用的大部分是 4.2V 的,
锂离子电池的终止放电电压为 2.5V~2.75V(电池厂给出工作电压范围或给出终止放电电压,各参数略有不
同)。低于终止放电电压继续放电称为过放,过放对电池会有损害。
便携式电子产品以电池作为电源。随着便携式产品的迅猛发展,各种电池的用量大增,并且开发出许多新
型电池。除大家较熟悉的高性能碱性电池、可充电的镍镉电池、镍氢电池外,还有近年来开发的锂电池。
本文主要介绍有关锂电池的基本知识。这包括它的特性、主要参数、型号的意义、应用范围及使用注意事
项等。
锂是一种金属元素,其化学符号为 Li(其英文名为 lithium),是一种银白色、十分柔软、化学性能活泼的
金属,在金属中是最轻的。它除了应用于原子能工业外,可制造特种合金、特种玻璃(电视机上用的荧光屏
玻璃)及锂电池。在锂电池中它用作电池的阳极。
锂电池也分成两大类:不可充电的及可充电的两类。不可充电的电池称为一次性电池,它只能将化学能一
次性地转化为电能,不能将电能还原回化学能(或者还原性能极差)。而可充电的电池称为二次性电池(也称
为蓄电池)。它能将电能转变成化学能储存起来,在使用时,再将化学能转换成电能,它是可逆的,如电能
化学能锂电池的主要特点。
灵巧型便携式电子产品要求尺寸孝重量轻,但电池的尺寸及重量与其它电子元器件相比往往是最大的及最
重的。例如,想当年的"大哥大"是相当"粗大、笨重",而今天的手机是如此的轻巧。其中电池的改进
是起了重要作用的:过去是镍镉电池,现在是锂离子电池。
锂电池的最大特点是比能量高。什么是比能量呢?比能量指的是单位重量或单位体积的能量。比能量用Wh/kg
或 Wh/L 来表示。Wh 是能量的单位,W是瓦、h 十小时;kg是千克(重量单位),L是升(体积单位)。这里举
一个例来说明:5号镍镉电池的额定电压为 1 2V,其容量为 800mAh,则其能量为 0 96Wh(1 2V×0 8Ah)。
同样尺寸的 5号锂-二氧化锰电池的额定电压为 3V,其容量为 1200mAh,则其能量为 3 6Wh。这两种电池
的体积是相同的,则锂-二氧化锰电池的比能量是镍镉电池的 375 倍!
一节 5号镍镉电池约重 23g,而一节 5号锂-二氧化锰电池约重 18g。一节锂-二氧化锰电池为 3V,而两
节镍镉电池才 2 4V。所以采用锂电池时电池数量少(使便携式电子产品体积减孝重量减轻),并且电池的工
作寿命长。
另外,锂电池具有放电电压稳定、工作温度范围宽、自放电率低、储存寿命长、无记忆效应及无公害等优
点。
锂电池的缺点是价格昂贵,所以目前尚不能普遍应用,主要应用于掌上计算机、PDA、通信设备、照相机、
卫星、导弹、鱼雷、仪器等。随着技术的发展、工艺的改进及生产量的增加,锂电池的价格将会不断地下
降,应用上也会更普遍。
不可充电的锂电池
不可充电的锂电池有多种,目前常用的有锂-二氧化锰电池、锂—亚硫酰氯电池及锂和其它化合物电池。
本文仅介绍前两种最常用的。
1、锂-二氧化锰电池(Li MnO2)
锂-二氧化锰电池是一种以锂为阳极、以二氧化锰为阴极,并采用有机电解液的一次性电池。该电池的主
要特点是电池电压高,额定电压为 3V(是一般碱性电池的 2 倍);终止放电电压为 2V;比能量大(见上面举
的例子);放电电压稳定可靠;有较好的储存性能(储存时间 3年以上)、自放电率低(年自放电率≤2%);
工作温度范围-20℃~+60℃。
该电池可以做成不同的外形以满足不同要求,它有长方形、圆柱形及纽扣形(扣式)。圆柱形的也有不同的
直径及高度尺寸。这里列举大家较熟悉的 1#(尺寸代码 D)、2#(尺寸代码 C)及 5#(尺寸代码 AA)电池的
主要参数。
CR 表示为圆柱形锂-二氧化锰电池;五位数字中,前两位表示电池的直径,后三位表示带一位小数的高度。
例如,CR14505,其直径为 14mm,高度为 50 5mm(这种型号是通用的)。
这里要指出的是不同工厂生产的同型号的电池其参数可能有些差别。另外,标准放电电流值是较小的,实
际放电电流可以大于标准放电电流,并且连续放电及脉冲放电的允许放电电流也不同,由电池厂提供有关
数据。例如,力兴电源公司生产的 CR14505 给出最大连续放电电流为 1000mA,最大脉冲放电电流可达
2500mA。
照相机中用的锂电池多半是锂-二氧化锰电池。这里将照相机中常用的锂-二氧化锰电池列入表 2,供参
考。
纽扣式(扣式)电池尺寸较小,其直径为 12 5~24 5mm,高度为 1 6~5 0mm。几种较常用的扣式电池如表 3
所示。
CR 为圆柱形锂-二氧化锰电池,后四位数字中前两位为电池的直径尺寸,后两位为带小数点的高度尺寸。
例如,CR1220 的直径为 12 5mm(不包括小数点后的数),其高度为 2 0mm。这种型号表示方法是国际通用的。
这种扣式电池常用于时钟、计算器、电子记事本、照相机、助听器、电子游戏机、IC 卡、备用电源等。
2、锂-亚硫酰氯电池(Li SOCl2)
锂-亚硫酰氯电池是比能量最高的一种,目前可达到 500Wh/kg 或 1000Wh/L 的水平。它的额定电压是 3 6V,
以中等电流放电时具有极其平坦的 3 4V 放电特性(可在 90%容量范围内平坦地放电,保持不大的变化)。
电池可以在-40℃~+85℃范围内工作,但在-40℃时的容量约为常温容量的 50%。自放电率低(年自放
电率≤1%)、储存寿命长达 10年以上。
以 1#(尺寸代码 D)镍镉电池与 1#锂-亚硫酰氯电池的比能量作一个比较:1#镍镉电池的额定电压为 1
2V,容量为 5000mAh;1#锂-亚硫酰氯的额定电压为 3 6V,容量为 10000mAh,则后者的比能量比前者大 6
倍!
应用注意事项
上述两种锂电池是一次性电池,不可充电(充电时有危险!);电池正负极之间不可短路;不可以过大电流放
电(超过最大放电电流放电);电池使用至终止放电电压时,应从电子产品中及时取出;用完的电池不可挤
压、焚烧及拆卸;不可超过规定温度范围使用。
由于锂电池的电压高于普通电池或镍镉电池,使用时不要搞错以免损坏电路。通过熟悉型号中的 CR、ER 就
可以知道它的种类及额定电压。在购买新电池时,一定要按原来的型号来买,否则会影响电子产品性能。