
*合六**君第 179 家公司 186 篇研报
全文4,472字
预计阅读 8 分钟

业务逐步覆盖全国,为客户带来一站式专业保险服务
宜信博诚定位保险中介机构,在中国境内( 除 港、澳、台外)开展保险代理销售业务。公司为团体或个人保险受众提供投保需求分析、投保方案制定、保险理赔、保单保全等一站式服务,从而为保险公司完成人身保险及财产保险等保险产品代理销售综合服务。公司聚焦高价值寿险业务,依托合作渠道提供投保客户线索,由专业化、体系化的销售服务团队跟进,向投保客户提供量身定制的健康医疗、养老年金、传承等保险计划。

公司主要产品
公司深耕保险代理销售领域,与多家大型保险公司建立合作。公司与中国人民人寿保险、中德安联人寿保险、中英人寿保险、阳光人寿保险、中意人寿保险、同方全球人寿保险、中国泰康人寿保险等数十家保险公司建立紧密合作,代理销售千余种保险产品。
公司主要通过专属保险销售人员、第三方渠道及互联网渠道,抢占国内市场。公司与专属保险销售人员签订《保险代理合同书》,利用其自身积累的投保人资源,代理销售保险产品;同时,公司与第三方机构合作,由其向公司推荐有潜在保险需求的投保人。互联网渠道为新兴渠道,受众主要为互联网使用者,发展潜力巨大。公司旗下18家分公司,覆盖北京、上海、江苏、山东等省市,并依托线上覆盖其他地区,逐步开拓全国市场。

公司全国布局情况
公司核心管理团队保险领域从业经验丰富。团队成员在行业内从业多年,部分董事及高级管理人员从业超过5年。董事长、总经理尹海,1973年生,先后任华泰财产保险有限公司总监、众安财产保险股份有限公司总经理及董事长高级顾问。董事孔繁顺,先后任华创汇才投资管理(北京)有限公司金融分析师、北京煜盈资产管理有限公司总经理。
公司持续发力智能保险领域,推出智能开放保险平台 “ 小智智能保险 ”APP 。公司出资5,000万,设立小智科技,打造开放保险平台,聚集业内众多保险公司优质保险产品,通过专业化科学分析,为用户量身打造定制化智能保险配置方案,让用户自由选择单项保险或组合保险。“小智智能保险”APP,2017年4月上线,上线后3个月内,用户达数万人。

小智智能保险APP
公司积极探索线下渠道建设,首次投资参股线下渠道。公司与江泰保险经纪股份有限公司、宜朗坤瑞投资、海南江泰咨询共同出资,设立江泰保险代理服务有限公司,其中公司出资1,000万,持股20%,积极探索布局线下渠道。江泰保险经纪股份有限公司2000年成立,是中国保监会批准的国内第一家保险经纪公司,专注教育、旅*行游**业保险及再保险等领域。
公司2011年成立,目前共有1家全资子公司、1家参股公司、18家分公司,2015~2016年末、2017年上半年员工人数分别为119人、232人、323人,总股本5,505万股。唐宁直接持有公司2,550万股(占46.3%),为公司控股股东;通过一致行动人孔繁顺控制公司44.5%股权,合计控制公司90.8%股权,为公司实际控制人。
唐宁1973年生,美国南方大学本科学历,先后任纽约DLJ证券高级分析师、亚信科技投资总监与并购总监、华兴泛亚投资及华创汇才投资合伙人;2006年创立中国首家P2P小额信用*款贷**服务机构宜信;2012年推出在线金融服务平台宜人贷。宜人贷2015年12月在美国纽交所上市,最新市值25.9亿美元(美国东部时间10月31日收盘数据)。
公司关联采购较多,对关联方存在一定依赖。2014~2016年、2017上半年,宜信卓越、宜人金融、宜信惠民等关联方为公司提供劳务服务金额分别为0.01亿、0.08亿、1.18亿、0.58亿。公司与关联方宜信卓越约定推荐服务费为当月推荐客户数*相应推荐费用系数。推荐费用系数依据当月客户推荐达成率计算;宜信惠民推荐服务费按照对应保险公司与宜信博诚结算佣金金额的固定比例计算。
公司股东情况(单位:百万股)

资料来源:公司公告、*合六**咨询
2016 年底公司员工结构(单位:人)

资料来源:公司公告、*合六**咨询
挂牌新三板后募集资金情况:公司2016年12月挂牌新三板;2017年2月以27.7元/股向嘉兴宜朗坤瑞投资、北京和谐超越投资、杭州和谐领进投资,共发行289万股,募集资金8,000万;2017年6月以27.7元/股向共青城尚烨投资、珠海爱奇道口金融投资发行217万股,募集资金6,000万,用于完善公司线下销售网络与大力开拓互联网保险销售业务等。

国内保险市场需求尚未得到释放,发展潜力巨大
国内保险市场持续快速增长。根据中国保监会数据,2013~2016年中国整体保费收入从1.72万亿增长至3.10万亿,平均年复合增长率达21.6%。2014年中国整体保费收入突破两万亿大关,成为仅次于美国、日本的第三大新兴保险市场。
2013~2016 年全国保费收入整体规模(单位:亿元)

资料来源:中国保监会、*合六**咨询
中国保险密度仍显著低于发达国家水平,发展潜力大。保险密度按当地人口计算的人均保费收入,是衡量保险业发展情况及成熟度的重要指标,反映一个国家保险的普及程度和保险业发展水平。从保险密度看,由于国内消费结构与理财习惯,全社会运用保险机制的主动性及保险意识有待成长,因而保险密度长期处于较低水平。根据中保网数据,2015年中国保险密度只有272美元/人,远低于2014年美国4,017美元/人、日本4,207美元/人,英国4,823美元/人、法国3,902美元/人。因此,国内保险行业仍处于初期发展阶段,市场空间与发展潜力大。
中国与发达国家保险密度对比(单位:美元 / 人)

资料来源:中保网、*合六**咨询
中国保险深度同样显著低于发达国家水平,发展空间大。保险深度是按照当地人口计算的人均保险费额,反映该国民众参加保险的程度。根据艾瑞数据,2012年~2015年中国保险深度由3.0%上升到3.6%。虽然保险深度逐渐增加,但与发达国家相比,如美国7.3%、法国9.1%、英国10.6%、日本10.8%,国内保险市场仍有很大发展空间。
2015 年中国与发达国家保险深度对比

资料来源:艾瑞、*合六**咨询
国家产业政策大力支持,行业发展潜力巨大。2014年发布的《国务院关于加快发展现代保险服务业的若干意见》提出,到2020年,保险深度达到5%,保险密度达到3500元/人的发展目标。而根据国务院出台的《中国保险业发展“十三五“规划纲要》,到2020年全国保险保费收入争取达到4.5万亿。国家鼓励保险中介机构专业化发展,将积极推动保险专业中介的建立与发展。
国民经济快速发展,潜在保险需求逐渐显现。随着国民生活水平的提高与收入不断增加,更多居民倾向于优化消费结构,越来越多地考虑自身和家庭的保险保障,原本潜在的保险需求成为现实的保险消费。

公司抓住互联网保险机遇,布局多渠道销售
公司主要通过专属保险销售人员、自有网站、微信公众号、第三方渠道等,完成人身保险及财产保险等保险产品的代理销售综合服务。保险公司按照与公司签订的《保险专业代理合同》约定费率,按月向公司支付代理手续费;公司按照与专属保险销售人员或第三方渠道签订《合作协议》约定费率或成功率,按月向其支付代理佣金或推荐费;公司获取价差收益。

公司商业模式
公司销售渠道以专属保险销售人员为主,与第三方机构合作为辅。专属保险销售人员与公司签订《劳动合同》或者《保险代理合同书》,利用其自身积累的投保人资源,代理销售保险产品,带来稳定的投保人签约量,公司向其支付工资或代理佣金。公司与具有潜在投保人资源的第三方机构合作,由其向公司推荐有潜在保险需求的投保人,按照推荐成交率向其支付推荐费。
公司紧跟互联网发展步伐,拓展互联网保险业务。公司2016年6月启动互联网销售业务,拥有独立网站及微信公众号,通过PC端及移动端互联网平台,向潜在投保人详细介绍互联网销售保险产品。公司通过与第三方机构合作向官方网站或微信公众号引流增加访问量,潜在投保人可以通过公司网站了解保险产品种类及价格,通过网站初步询价及正式成交;公司注重线上渠道及线下服务结合,提高线上潜在投保人签约转化率,业务人员也根据潜在投保人的线上反馈,通过线下电话或面对面形式进行产品讲解及投保方案制定并最终完成销售。
公司 2017 年 4 月上线全新 “ 小智智能保险 ”APP ,助力非标保单销售。“小智智能保险”不向客户推荐碎片化、标准化的单一保险产品,而是给出一整套保障方案,其中涵盖寿险、重大疾病险、教育、养老等非标准化产品。智能保险平台将产品打碎并穿透,建立一套以投保客户各项保障利益为维度的保险报告,并进行清晰的利益展示与解读,使投保客户不需要任何保险专业知识,也能清晰了解各项保障内容。“智能保险”平台,将在售前、售中、售后各阶段,全方位提升投保客户体验度,提升非标准化保单销售效率。
公司前 5 大客户销售情况(单位:百万元)

资料来源:公司公告、*合六**咨询
注:同方全球人寿保险有限公司为原海康人寿保险有限公司

公司产品完善,满足不同投保人需求
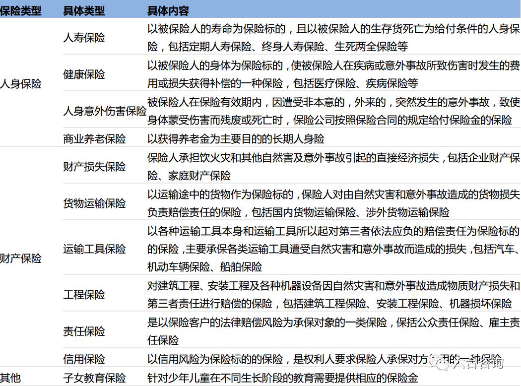
公司保险产品类型齐全,为投保人提供符合需求的服务。公司与超过数十家保险公司或其分支机构签订代理合同,代理销售千余种保险产品,保险产品线非常丰富。公司提供人身保险、财产保险、其他保险三大类,包括人寿保险、健康保险、人身意外伤害保险、商业养老保险、财产损失保险、货物运输保险、运输工具保险、工程保险、责任保险、信用保险、子女教育保险等。
公司主要产品及其用途

资料来源:公司公告、*合六**咨询
公司逐步建立多维度的需求分析体系,帮助投保人明确风险规划及最优保险产品需求。公司从需求问卷调查入手,全面了解投保人年龄、家庭结构、家庭责任、个人或家庭总收入等综合信息,依托需求分析体系,助力提高产品销售效率。公司建立高学历高收入单身、高学历高收入两人世界、高学历高收入三口之家、高学历高收入成熟家庭、高学历低收入单身、高学历低收入两人世界、高学历低收入三口之家、高学历低收入成熟家庭、低学历高收入单身、低学历高收入两人世界、低学历高收入三口之家、低学历高收入成熟家庭等12类细分投保人的需求分析体系,增强公司服务能力。

设立地区分公司,全面开拓销售渠道
公司核心销售区域主要为一、二线城市。由于一、二线城市经济相对发达,人均收入水平相对较高,居民消费结构与保险意识也相对较高。公司深入发掘发达地区市场潜力,同时通过新开地方分公司,加大对其他地区市场开拓力度,其他地区销售也呈现出稳步上升趋势。随着公司的市场布局和品牌知名度不断扩大,业务快速增长,保险代理销售收入也大幅上升。
公司立足北京,辐射全国。公司业务主要分布在北京地区,2014~2016年、2017上半年该地区主营业务收入分别为0.17亿、0.39亿(+127.6%)、1.0亿(+169.3%)、0.52亿(+63.8%),占公司主业收入比例超过40%。
公司主业收入按照区域分类(单位:百万元)

资料来源:公司公告、*合六**咨询

随着经济与国民保险意识持续增长,收入平稳上升
总收入: 2014~2016 年、 2017 年上半年分别为 0.39 亿、 0.92 亿 (+134.7%) 、 1.90 亿 (+107.6%) 、 1.16 亿 (+84.9%) 。公司 2014~2016 年收入保持较快增长,主要因为公司在 2016 年新设北京、天津、浙江等 12 家分公司,销售渠道日趋完善,营收稳步增长。
归属母公司净利润: 2014~2016 年、 2017 年上半年分别为 0.01 亿、 0.19 亿 (1,261.1%) 、 0.21 亿 (+13.0%) 、 0.17 亿( +217.5% )。
毛利率: 2014~2016 年、 2017 年上半年分别为 56.1% 、 59.8% 、 41.6% 、 49.3% 。公司 2015~2016 年毛利率下降,主要因为公司新设分公司,业务规模增长,营业成本增加。
净利率: 2014~2016 年、 2017 年上半年分别为 3.5% 、 20.2% 、 11.0% 、 15.0% 。
公司历年财务简表(单位:百万元)

资料来源:公司公告、*合六**咨询
公司合并利润表(单位:百万元)

资料来源:公司公告、*合六**咨询
公司合并资产负债表 ( 单位:百万元 )

资料来源:公司公告、*合六**咨询
公司合并现金流量表 ( 单位:百万元 )

资料来源:公司公告、*合六**咨询
相关公司研报:
*合六**君阅读量Top30经典研报诚意推荐
新三板,我们有个九宇会家族
【重磅】*合六**君2016~2017上半年累计184篇原创报告合集
【重磅】*合六**君100家公司研报特辑,历时1年,近1500页,近70万字
新三板破万思考:新三板日交易量10年100倍?
【新物种】投哪网:以车抵贷为突破口,5年累计注册用户390万,线下网点300家,平台成交额突破400亿
易联金控(871570):深耕第三方支付,2016年营收突破2.6亿
华智融(拟IPO):持续迭代POS终端,客户遍布海内外40多个国家和地区,致力成为优秀支付解决方案提供商
奇瑞金融(拟IPO):中国首家中资汽车金融公司,背靠奇瑞+徽商银行,2016年利息收入近24亿
漫道金服(拟IPO):抓住第三方支付发展契机,深耕电商及互联网金融商户,2016年交易量突破3,600亿
盛世大联(831566):深耕汽车后市场,车险代理起家,延伸至汽车综合服务,2016年营收近5亿
汇元科技(832028):深耕互联网数字娱乐多年,打造专业化综合营销支付、科技金融方案服务商
现在支付(832086):聚合支付+互联网营销+金融服务三位一体,多角度掘金互联网金融
拉卡拉(拟IPO):联想系第三方支付平台,签约400万商户,服务过亿用户,打造全支付平台
文华财经(拟IPO):以金融衍生品行情交易软件为核心,覆盖国内超过97%期货公司
麟龙股份(拟IPO):为个人A股投资提供近百种技术分析指标,将由工具升级证券信息服务平台
益盟股份(832950.OC)—腾讯系一站式证券投资解决方案提供商,为个人投资者打造互联网投顾平台
指南针(拟IPO)—专注证券行情交易分析19年,为中小投资者提供专业金融信息软件和投资咨询服务
请务必阅读免责声明与风险提示
